家电维修网

 找回密码
 注册
家电维修网 网站首页 维修文章
订阅

维修文章

靓声的秘密——BOSE(博士)PLS-1310功放电路初探
靓声的秘密——BOSE(博士)PLS-1310功放电路初探
BOSE PLS-1310是一款带CD播放及收音功能的小型功放机,整机功耗85W,标称输出功率40W+40W(日@#本标准),功率虽不大,但其音质广受赞誉。一个朋友的该型机器因为CD自动出仓故障让笔者帮助维修,笔者乘修理机械部分要 ...
2019-4-20 12:07
草坪音箱常见故障的排除方法与技巧
草坪音箱常见故障的排除方法与技巧
许多居民小区、公园、游乐场等公共场所都安装了草坪音响,因其造型别致,引来游客手摸摸、屁股坐坐,尤其好动的小朋友给他几脚,常常搞得底朝天。由于草坪音箱的底座是水泥浇注的,音频线在底座的中间,用2~3颗膨胀 ...
2019-4-20 12:05
家里2台电视机,怎么才能共用1个网络机顶盒?若你还不知,真可惜
家里2台电视机,怎么才能共用1个网络机顶盒?若你还不知,真可惜
紧接着社会的发展,科技的进步,我们的生活也发生了巨大的改变,生活中使用的各种产品也开始了更新换代,我们接触到的东西也越来越先进,越来越智能化,就连现在的电视机也发生了重大的改变。从最早的黑白电视,发展到 ...
2019-4-20 10:47
液晶电视屏幕脏了别用水擦!教你这招,擦出来的效果跟新买的一样
液晶电视屏幕脏了别用水擦!教你这招,擦出来的效果跟新买的一样
电视机是家中的基本家电,虽然如今用手机也能看视频,但是一家人围在一起看剧的氛围是手机不能代替的。可是,电视机在给我们带来乐趣的同时也要及时清洁一下,它的屏幕常常落下灰尘,若忽视清洁容易影响我们看剧的画 ...
2019-4-20 10:16
为大家介绍一下浴霸开关如何接线/安装步骤/流程/技巧
为大家介绍一下浴霸开关如何接线/安装步骤/流程/技巧
摘要:浴霸一般来说是有三个开关的,有两个是控制取暖灯,还一个是控制照明灯的。在实际操作过程中,不能随便的马虎应付过去,从外观上检查是无法保证开关接线的正确与否,弄不好就会烧线路,所以为了安全省心一点需 ...
2019-4-20 10:07
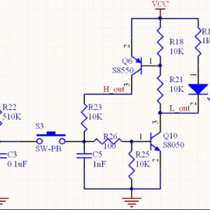
调试稳定的三极管一键开关机电路
调试稳定的三极管一键开关机电路
先上一个低功耗的一键开关机电路,这个电路的特点在于关机时所有三极管全部截止几乎不耗电。原理很简单:利用Q10的输出与输入状态相反(非门)特性和电容的电流积累特性。刚上电时Q6和Q10的发射结均被10K电阻短路所 ...
2019-4-20 08:57
常用维修工具的识别和使用(下)
常用维修工具的识别和使用(下)
四、敲击类1、手锤1)手锤,由锤头和手柄组成。锤头重量有0.25千克、0.5千克、0.75千克、1千克等。锤头形状有圆头和方头。手柄用硬杂木制成,长一般为320~350毫米。2)手锤主要用于敲击工件,使工件变形、位移、振动 ...
2019-4-19 15:03
只要一个塑料瓶,油烟机用上一年都不用洗!实用。
只要一个塑料瓶,油烟机用上一年都不用洗!实用。
油盒反复清洗依旧很脏,给油烟机用上这样东西,再也不用为油烟机清洁发愁!塑料瓶油烟机通常都有一个用来存放废油的油盒,这个油盒装满油时,就需要取下来定期清洁。你瞧,这堆满油污的油盒,每次清洁都令人头疼,脏 ...
2019-4-19 14:51
教你一招,无死角清洗加湿器~实用。
教你一招,无死角清洗加湿器~实用。
具体步骤:首先我们将加湿器拆洗成3份;用塑料袋套住插头部分,避免溅到水;白醋和水按照1:1的比例混合,用毛巾蘸取混合溶液擦拭外壳;再把剩下的水倒入外壳中,刚好没过底部,注意不要将水溅入机器中;再用牙刷刷洗 ...
2019-4-19 14:44
洗衣机这些藏着的排污垢开关,你知道吗!实用
洗衣机这些藏着的排污垢开关,你知道吗!实用
洗衣机家家户户都有,可是你知道洗衣机的排污开关吗?这个开关要是不打开,洗衣机比马桶还脏!排污开关1、直筒洗衣机在洗衣机的内壁,有一个盒子式的装置,这个装置是洗衣机的过滤盒。平时洗衣服的所有污垢都堆积在 ...
2019-4-19 14:09
洗衣机用完后,盖子是打开还是关上好?实用。
洗衣机用完后,盖子是打开还是关上好?实用。
《火火的姑娘》洗衣机几乎家家都有,平时大家洗衣服基本都离不开它,它的发明可着实解放了我们的双手,洗衣服前扔进脏衣服,倒入适量的洗衣粉,脱水后,衣服就可以取出来晾干燥了。洗衣机虽然使用方便,但您真的知道 ...
2019-4-19 14:05
洗衣机使用时这样操作,效果瞬间翻倍!实用。
洗衣机使用时这样操作,效果瞬间翻倍!实用。
《新红尘情歌》洗衣机省时省力但是衣服脱水有时脱不干净教你学会这一招再湿的衣服都能立马穿上身!干毛巾脱水法用洗衣机脱水已经成了很多人的习惯,夏季倒还好,但是到了秋冬季节,就算衣服脱水一遍,还是有些湿,特 ...
2019-4-19 13:55
洗衣机又震又吵?4大错误用法是元凶!实用
洗衣机又震又吵?4大错误用法是元凶!实用
因排水需要阳台或浴室地板存在一定的倾角如果洗衣机放置在这些不平的地面会导致洗衣机运行时重心不稳从而发出噪音 口袋有杂物忘记取出衣服上的拉链、纽扣或者其他硬物会在洗衣机运行时和内筒发生摩擦,产生噪音 洗衣 ...
2019-4-19 13:50
【格力内部绝密培训资料】如何提高变频维修效率,降低维修成本—降低变频机误判率经验 ...
【格力内部绝密培训资料】如何提高变频维修效率,降低维修成本—降低变频机误判率经验方法传统定频空调相关电气部件按照:上电→开机设置→控制输出→零部件得电→按照设置逻辑运转的方式进行。各个部件之间是递进关 ...
2019-4-18 14:07
常用维修工具的识别和使用(上)。
常用维修工具的识别和使用(上)。
常用工具的分类:1、扳手类:开(叉)口扳手、梅花扳手、活动扳手、内六角扳手、扭力扳手、套筒扳手、特种扳手2、起子(旋具)类(螺丝刀):“一”字螺丝刀、“十”字螺丝刀3、钳子类:尖嘴钳、卡簧钳(挡圈拆装钳 ...
2019-4-18 13:47
维修热门文章

QQ|门户地图|网站地图|家电维修|手机版|家电维修技术论坛 ( 蜀ICP备14030498号-16 川公网安备51102502000162号 )

GMT+8, 2026-3-19 16:48

Powered by Discuz! X3.4

© 2001-2023 Discuz! Team.

返回顶部