家电维修网

 找回密码
 注册
家电维修网 网站首页 液晶维修
订阅

液晶维修

利用iOS 12判断二手屏幕
利用iOS 12判断二手屏幕
很多时候,我们需要判断手头的iPhone是否使用的是二手屏幕,对于普通用户来说,技术难度显然是高了一些。其实,只要将iOS更新至12.x系列的版本,那么就可以通过简单的方法进行判断:进入设置界面,依次选择“设置→ ...
2018-11-28 13:56
单片机5V转3.3V电平的电路汇集
单片机5V转3.3V电平的电路汇集
技巧一:使用LDO稳压器,从5V电源向3.3V系统供电 标准三端线性稳压器的压差通常是 2.0-3.0V。要把 5V 可靠地转换为 3.3V,就不能使用它们。压差为几百个毫伏的低压降 (Low Dropout, LDO)稳压器,是此类应用的理想 ...
2018-11-28 13:55
TCL HX6202-A090QAG机芯液晶彩电总线调整
TCL采用HX6202-A090QAG机芯开发了N01系列液晶彩电。数模小信号处理电路采用HX6202-A090QAG,伴音功放电路采用R2A15112FP,耳机放大电路采用APA2176A。遥控器型号为HTR-D02或HTR-D03。适用机型:TCL L32N01、L37N01、 ...
2018-11-28 13:50
用“假负载”法检修彩电
一、假负载法的使用范围 假负载法虽然使用灵活方便,但在实际维修中并不等于可盲目乱用,所以在使用中要持慎重态度,视具体电路具体故障而定。1、开关电源输出电压高于额定值时。此种情况下可用接假负载的方法进行检 ...
2018-11-28 13:49
海信RSAG7.820.1235二合一电源板维修图解
海信RSAG7.820.1235二合一电源板维修图解
海信MST9机芯液晶彩电采用的RSAG7.820.1235电源板,将电源电路+背光灯逆变器合并在一起,叫做LIPS电源。海信型号为RSAG7.820.1646和RSAG7.820.1977的电源板,其电路结构和输出电压与其基本相同,可互相代换使用。海 ...
2018-11-28 13:49
TCL HTV276C机芯液晶彩电总线调整和软件升级
TCL HTV276C机芯液晶彩电总线调整和软件升级
TCL采用HTV276C机芯(也称H1机芯)开发了L20P03CN等P系列液晶彩电。主芯片数/模小信号处理电路采用HTV276C,FLASH RAM采用W25X40 AVSN1G,存储器采用AT24C16,中放电路采用R2S10401SP,屏供电开关采用AP2309,伴音功 ...
2018-11-28 13:44
康佳彩电KIP+L070E02C1-01二合一电源板电路分析与检修(二)
康佳彩电KIP+L070E02C1-01二合一电源板电路分析与检修(二)
2.LED背光驱动电路该二合一板的背光驱动电路采用灿瑞公司的OCP8122A方案,主要由驱动脉冲形成和升压电路、PWM调光控制电路组成。背光驱动电路如图2所示。1)、OCP8122A简介OCP8122A为双路驱动芯片,集成了两个实现 ...
2018-11-28 13:41
康佳彩电KIP+L070E02C1-01二合一电源板电路分析与检修(二)
康佳彩电KIP+L070E02C1-01二合一电源板电路分析与检修(二)
2.LED背光驱动电路该二合一板的背光驱动电路采用灿瑞公司的OCP8122A方案,主要由驱动脉冲形成和升压电路、PWM调光控制电路组成。背光驱动电路如图2所示。1)、OCP8122A简介OCP8122A为双路驱动芯片,集成了两个实现 ...
2018-11-28 13:41
上拉电阻与下拉电阻的区别
一、定义 上拉就是将不确定的信号通过一个电阻钳位在高电平!电阻同时起限流作用!下拉同理!上拉是对器件注入电流,下拉是输出电流;弱强只是上拉电阻的阻值不同,没有什么严格区分;对于非集电极(或漏极)开路 ...
2018-11-28 13:40
康佳彩电KIP+L070E02C1-01二合一电源板电路分析与检修
康佳彩电KIP+L070E02C1-01二合一电源板电路分析与检修
康佳KIP+L070E02C 1-01二合一电源板(编号为34007905、35016853),输出一组12V/2.5A电源电压和两路160V的LED驱动电压。该电源组件中的开关电源采用FAN6755作为控制器;LED驱动电路采用OCP8122A作为控制器。该二合 ...
2018-11-28 13:16
索尼BDP-S360蓝光DVD机主板电路简析与故障检修要点
索尼BDP-S360蓝光DVD机主板电路简析与故障检修要点
六、音频数/模变换、音频放大及输出电路简析与故障检修要点1.电路简析这部分电路主要由音频数/模变换器AKM4382AT(IC804)、音频放大器JRC4558(IC807)等组成,如图8所示。AKM4382AT是一款噪声低(112dB)、采样速 ...
2018-11-28 13:08
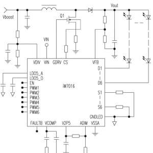
全新LED背光灯驱动电路iW7016维修资料
全新LED背光灯驱动电路iW7016维修资料
iW7016是美国加利福尼亚州坎贝尔iWatt (爱瓦特)公司推出的六通道LED背光驱动电路,内置一个升压驱动电路和六路LED调流驱动电路及其MOSFET开关管,提高LED背光灯串的供电,并对LED背光灯串电流进行调整和控制。iW70 ...
2018-11-28 12:55
长虹LT32510液晶彩电精选维修实例
长虹LT32510液晶彩电精选维修实例
长虹LT32510液晶彩电很少出故障,但出故障后及时排除对使用者来说再好不过。下面就是笔者的维修实例,仅供参考。例一、故障现象:开机无图、无声 检修过程:开机后电源指示灯不亮,用遥控开关机,无变化。打开后盖, ...
2018-11-28 12:52
创维168P-P420XM-20型恒流板电路分析与故障检修(上)
创维168P-P420XM-20型恒流板电路分析与故障检修(上)
创维168P-P420XM-20/5800-P420XM-0200恒流板应用于创维42E320W、42E350D、42E350E、42E360D、42E5CHR等液晶彩电中。该恒流板采用OZMicro公司的OZ9967方案,采用两片OZ9967GN,构成两组LED背光驱动电路,为七路LED灯 ...
2018-11-28 11:22
修复一台AOC人击故障
修复一台AOC人击故障
雷击故障大家都见过,这是一台人为损坏的机子,人击!故事是这样的,用户打电话来说是20左右寸的时无声,有时拍一下就一点,让我去焊一下喇叭,听到这里我就不爽了你nb那坏都知道还找我干嘛,心想故障应该是一台山寨 ...
2018-11-27 16:50
液晶电视维修热门文章

QQ|门户地图|网站地图|家电维修|手机版|家电维修技术论坛 ( 蜀ICP备14030498号-16 川公网安备51102502000162号 )

GMT+8, 2026-5-20 09:52

Powered by Discuz! X3.4

© 2001-2023 Discuz! Team.

返回顶部