家电维修网

 找回密码
 注册
家电维修网 网站首页 空调维修
订阅

空调维修

什么是“无氟变频”其实是“无氟变频空调”的简称
“无氟变频”其实是“无氟变频空调”的简称。它的由来,主要是因为现在全世界都推行的节能、环保理念。“无氟”主要是指其制冷剂采用的“无氟制冷剂”,如R410A无氟制冷剂。目前在日@#本无氟变频空调普及率均高达90%以 ...
2018-3-23 09:41
变频空调能效分成5个等级,入门门槛为5级
变频空调能效分成5个等级,入门门槛为5级,能效比为3.0,其他分别为4级3.4、3级3.9、2级4.5和1级5.2。这是国内变频空调首度拥有“能效身份证”。该标准的实施也意味着变频空调十年无标准可依的尴尬局面终结。而作为 ...
2018-3-23 09:40
变频空调的核心是它的变频器通过对电流的转换来实现电动机运转频率的自动调节
变频空调的核心是它的变频器,变频器是20世纪80年代问世的一种高新技术,它通过对电流的转换来实现电动机运转频率的自动调节,把50Hz的固定电网频率改为30至130Hz的变化频率,使空调完成了一个新革命。同时,还使电 ...
2018-3-23 09:39
空调要想数字直流化首先要使空调压缩机做到数字直流化
从空调部件的重要程度来看,空调要想数字直流化首先要使空调压缩机做到数字直流化。  空调压缩机在空调中的重要地位,就如同是人的心脏,只有空调压缩机实现了数字直流化,才能使空调的数字直流化得以实现。近日海 ...
2018-3-23 09:38
云南死缓犯押解中逃脱 警方悬赏10万 记住他的这些特征
云南死缓犯押解中逃脱 警方悬赏10万 记住他的这些特征
昨天凌晨3点30分左右,云南德宏州看守所的一名在押犯人在押解投牢的过程中逃脱。网上流传的协查通报显示,这名犯人在杭瑞高速小白营服务区上厕所时从窗口逃脱。北京青年报记者联系办案民警证实协查通报所述的情况, ...
2018-3-23 09:33
空调常见故障及维修排除办法
遥控器不开机1、 使用应急功能,观察能否开机2、 检查电源及线路板是否有电3、 检查遥控或接收器4、 检查压敏电阻和保险管空调运转灯亮但压机不工作1、 检查内外机1、2号线之间有无交流220v电压2、 检查压缩机绕组、 ...
2018-3-22 21:45
 格力空调维修注意事项(部分控制元件故障分析)
 格力空调维修注意事项(部分控制元件故障分析)  1、室内部分  ① 环境感温包开路:整机制冷时不启动或启动一下就停机;制热时工作正常,且一直是高频运转。HGR家电维修  ② 管温包开路是:分体机和灯箱柜机, ...
2018-3-22 21:45
格力空调通用维修技术资料 一:格力定频机器挂机的传感器的阻值比较小,也就是说比较 ...
格力空调通用维修技术资料一:格力定频机器挂机的传感器的阻值比较小,也就是说比较精确,不过也是最容易坏的!常见故障就不说了!说2个不好查的:1制冷时20分钟左右压机停;2制热外风机不工作;很大可能都是室内管 ...
2018-3-22 21:44
格力空调常见的维修故障排除方法
格力空调维修资料一:格力定频机器挂机的传感器的阻值比较小,也就是说比较精确,不过也是最容易坏的!常见故障就不说了!说2个不好查的:1制冷时20分钟左右压机停;2制热外风机不工作;很大可能都是室内管温问题! ...
2018-3-22 21:43
空调中常用的电阻有碳膜电阻和水泥电阻。 主要在电路中起分压,降压,限流等作 ...
空调中常用元器件的名称及起作用电阻:空调中常用的电阻有碳膜电阻和水泥电阻。 主要在电路中起分压,降压,限流等作用。 色环电阻阻值可直接通过其自身的色环来读取其阻值大小: 颜色和阻值对应如下示: 棕 ...
2018-3-22 21:42
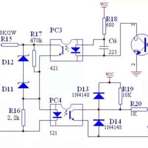
分享科龙KFR-28GW/BP变频空调电路板工作原理y与维修
分享科龙KFR-28GW/BP变频空调电路板工作原理y与维修
该电路板是室内机电控器与室外机驱动器的桥梁,起指挥中心的作用,它采集室外排气来的运转模式或温度信号。控制室外风机、四通阀、压缩机按控制逻辑运转或停止(由单片机75064来协调上述工作),期各部分电路工作原 ...
2018-3-22 21:42
空气调节的任务是通过人为的方法来创造一个适合不同需要的空气环境
湿空气的组成以及状态参数 空气调节的任务是通过人为的方法来创造一个适合不同需要的空气环境。因此必要先了解有关空气的组成及物理性能,熟悉反映空气物理性质的焓湿图及其应用。 湿空气的组成及状态参数 1.湿 ...
2018-3-22 21:40
空调系统的分类方法很多,下面介绍两种常见的分类方法
常见的空调系统的分类法: 空调系统的分类方法很多,下面介绍两种常见的分类方法: (1)按空气处理设备的集中程度分类,空调系统一般可分为集中式空调系统、半集中式空调系统和分散式空调系统。 集中式空调系统是 ...
2018-3-22 21:40
干货收藏 | 风冷模块空调制冷系统零部件介绍及常见故障
干货收藏 | 风冷模块空调制冷系统零部件介绍及常见故障
1、制冷系统主要零部件有:压缩机、四通阀、压力开关、电磁阀、节流部件、过滤器、截止阀、单向阀、油分离器、热交换器、储液筒、汽液分离器。2、电气系统主要零部件有:主板、风机、排气温控器、温度传感器、冷凝水 ...
2018-3-22 16:04
格力变频空调E6通讯故障分析与处理。
格力变频空调E6通讯故障分析与处理。
一、通讯故障原因与现象格力变频空调E6通讯故障是目前变频机售后出现最多的故障,与内机、外机以及室内外电源连接线相关,故障点难以判断,给维修带来了较大的难度。直接原因:当连续一段时间(具体由通讯协议决定) ...
2018-3-22 10:56
空调维修热门文章

QQ|门户地图|网站地图|家电维修|手机版|家电维修技术论坛 ( 蜀ICP备14030498号-16 川公网安备51102502000162号 )

GMT+8, 2026-5-14 04:33

Powered by Discuz! X3.4

© 2001-2023 Discuz! Team.

返回顶部