家电维修网

 找回密码
 注册
家电维修网 网站首页 空调维修
订阅

空调维修

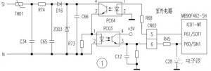
空调器电脑板原理与检修技巧。
空调器电脑板原理与检修技巧。
一、空调器电脑板原理简介二、电脑板各部分电路的作用及检修技巧(一)电源电路交流电压220V经保险管、压敏电阻、变压器、桥式整流、三端稳压集成(7812、7805)、滤波电容组成,如图3所示。它的作用是给CPU和继电器 ...
2018-3-30 19:35
变频空调与定频空调维修思路之区别。
一、加氟注意事项。变频空调和定频空调加氟不一样!变频空调加氟看压力是加不准的!建议最好是排空,然后定量加法~如果在条件不允许定量加氟的的情况下,需强制定频运行机器,让所有室内机全部启动,室外机满载运行!然 ...
2018-3-30 19:27
几种家用空调强制制冷收氟操作方法。
几种家用空调强制制冷收氟操作方法。
格力:空调在制冷模式下,遥控器设定为18度,3秒内连按4次睡眠健,显示P1后,则设定成功。柜机送电后直接按温度(减)开所有负载进入强制制冷,同样按温度(加)开所有负载进入强制制热.(定频空调也适用)松下:按 ...
2018-3-30 19:26
空调器“缺氟”的分析与防范。
“缺氟”是由于泄漏引起的,是空调器普遍存在的一种故障。“缺氟”的判断方法、防范措施以及维修操作,是维修人员一项主要的职业技能,也是空调用户普遍关注的一个现实问题。分体空调器普遍存在着不同程度的泄漏。其 ...
2018-3-30 19:21
空调蒸发器这么脏,这样清洗杀菌才有效!
空调蒸发器这么脏,这样清洗杀菌才有效!
很多车主提到空调臭,也有不少文章讲如何维护空调,但对很多人依然没啥触动。今天小编就空调和健康这个话题,写篇让所有车友刻骨铭心的深度帖,让您一开空调就会想起它。【空调工作原理】空调的工作原理很简单。风扇 ...
2018-3-30 17:16
变频空调通讯电路故障检修2例
变频空调通讯电路故障检修2例
例1.故障现象:海信KFR-32GW/39BP变频空调器遥控器操作开机时整机无反应。分析与检修:连续按遥控器传感器切换键4次,显示故障码为7(电源灯和运行灯亮、定时灯闪、高效灯灭),提示室外通讯异常。参见图1,用数字表 ...
2018-3-30 16:53
万家乐强排热水器脉冲点火器结构故障维修。
万家乐强排热水器脉冲点火器结构故障维修。
万家乐强排热水器脉冲点火器(带温显)产品参数:一、电源盒220V 大的连接强排 220V 风机 1个黑色外插头 2根针脚连接点火器1个白色外插头 2根针脚连接微动点火开关二、点火器2条粗的黑色 (HV1/HV2)高压点火线(连接点火 ...
2018-3-30 09:33
空调器制冷基本原理及制冷系统匹配设计基础知识
一、制冷基本原理  定义  制冷的基本原理及基本方法  单级压缩蒸气制冷循环  1、定义  制冷:从低于环境的物体中吸取热量,并将其转移给环境介质的过程。  制冷机:完成制冷循环所必需的机器和设备的总 ...
2018-3-30 09:31
学习空调系统的“三压”指什么? 维修工做制冷,这些常见故障你得搞明白
学习空调系统的“三压”指什么? 维修工做制冷,这些常见故障你得搞明白
空调系统的三个压力即:平衡压力、高压压力、低压压力;这三个压力是空调维修的重要参数。三个压力是制冷剂R22在空调管路中循环在不同位置所对应的压力,由于R22是在气液之间循环变化的,伴紧接着吸热和放热,所以外界环 ...
2018-3-30 08:02
好资料,空调温度传感器损坏后阻值的确定和变通代换
好资料,空调温度传感器损坏后阻值的确定和变通代换
市面上常见的空调,温度控制都是由微处理器 (CPU) 控制的,其感温元件温度传感器的损坏率,在控制电路中是较高的,一但出现开路、短路或特性曲线不良等故障,空调将不能正常工作。显示不正常的代码。由于温度传感器 ...
2018-3-30 07:51
开利螺杆机组维修技术与故障分析油压报警,油压差报警
开利螺杆机组维修技术与故障分析。一、冷水流量低报警冷水靶式流量开关未闭合,检查和调整流量开关冷水泵未开冷水管道截止阀未开二、 跑油以至油位开关报警,油压报警,油压差报警1. 长期运行在低负荷工况下,最好的 ...
2018-3-30 07:49
空调的十大典型故障集锦,让你秒变维修专家!
空调的十大典型故障集锦,让你秒变维修专家!
常常有水流动的声音,或者水沸腾的声音: 这是空调器内制冷剂流动的声音,即使停止运转也会发出。 2常常有“噗咻”的声音: 这是空调器内制冷剂流动方向发生改变发出的切换声。 3在开始运转时或者停止运转时,室外机 ...
2018-3-29 08:48
格力四代多联外机拨码开关的设置方法?
格力四代多联外机拨码开关的设置方法?
四代多联室外机拨码开关说明通讯地址设置通讯地址设置包括: 室内机地址设置、线控器地址设置、室外机通讯地址设置、室外模块数量设置以及转接板通讯地址设置。通讯系统的连接及拨码设置注意:所有拨码完成之后必须 ...
2018-3-29 08:23
三管制空调、三管制安装?
三管制空调、三管制安装?
目前市场上多联机空调主流的安装方式是三管制。三管制空调和三管制安装到底有什么区别?所谓三管制安装是指空调的气管、液管和水管独立分开,标准化走管的安装方式。三管制空调是大金空调的一种独特功能选项:大金空 ...
2018-3-29 08:19
酒店空调制冷系统的十一种常见故障
酒店空调制冷系统的十一种常见故障
制冷系统循环中的物质有制冷剂、油、水、空气和其它杂质等五种,前二者是保证系统正常运行所必需的,后三种物质则对系统是有害的,然而又不能绝对消除。同时,制冷剂本身还有汽相、液相、汽液混合相这三种状态。因而 ...
2018-3-28 15:35
空调维修热门文章

QQ|门户地图|网站地图|家电维修|手机版|家电维修技术论坛 ( 蜀ICP备14030498号-16 川公网安备51102502000162号 )

GMT+8, 2026-5-14 06:38

Powered by Discuz! X3.4

© 2001-2023 Discuz! Team.

返回顶部