家电维修网

 找回密码
 注册
家电维修网 网站首页 音响维修
订阅

音响维修

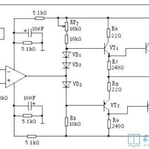
运放与晶体三极管组成的OCL功率放大器附图
运放与晶体三极管组成的OCL功率放大器附图
本音频功率放大电路采用一运算放大器组成驱动级,晶体三极管VT1~VT4组成复合式互补对称电路,担任功率放大。电路总增益 Au=(R1+R3)/R1,RL为扬声器。交流信号的工作过程与简单的互补对称功率放大器类似。
2020-6-5 08:52
傻瓜155/175/275/1100/2100等功放模块认识
傻瓜155/175/275/1100/2100等功放模块认识
上世纪90年代曾流行过傻瓜系列厚膜集成电路功放,相信很多的电子爱好者都用它制作过音响功放电路。如傻瓜155/175/275/1100/2100等等都耳熟能详。因为傻瓜功放免调试,一装即成,音质也还不错,所以当时在简单应用和 ...
2020-6-5 08:52
本电路采用双路正负电源供电,TDA1521工作于正负16V
本电路采用双路正负电源供电,TDA1521工作于正负16V
TDA1521双声道高保真功放集成电路,外围元件简单,制作容易,集成块内含过热保护、短路保护、静噪等保护功能。用它搭配素有运放之皇的NE5532,制作出的功放电路简洁,音质也很不错,适合大家业余制作。 本电路采用 ...
2020-6-5 08:51
TDA1521功放集成电路,内含过热、短路保护及扬声器消“噗”声电路
TDA1521功放集成电路,内含过热、短路保护及扬声器消“噗”声电路
TDA1521功放集成电路,内含过热、短路保护及扬声器消“噗”声电路。本电路将TDA1521功率放大电路与NE5532前置放大电路组合在一起,并经过适当的电路设计,组成一台高灵敏度的音频功率放大器,适合于小功率、便携式等 ...
2020-6-5 08:50
用TL084运放构成的重低音增强电路,电位器W控制低频信号与原始信号的混合量
用TL084运放构成的重低音增强电路,电位器W控制低频信号与原始信号的混合量
重低音增强电路用于音响系统中主要是增强低音效果,以弥补某些音频播放系统或播放场合对低音效果不足的补充。电路中主要元件为高速J-FET输入四通道运算放大器TL084。本电路如下图所示,音频输入信号经由IC1-1及外围 ...
2020-6-5 08:50
分频器可分为“功率分频器”和“电子分频器”两类
分频器可分为“功率分频器”和“电子分频器”两类
分频器可分为“功率分频器”和“电子分频器”两类。(1)功率分频器:无源电路,位于功率放大器之后,设置在音箱内,通过LC滤波网络,将功率放大器输出的功率音频信号分为低音、高音(二路)或者低音、中音、高音( ...
2020-6-5 08:49
地摊手提式喊话器的工作原理和电路原理图
地摊手提式喊话器的工作原理和电路原理图
本文分别通过两款电路来详细阐释以下工作原理,第一款是CD4046与TWH8751组成D类放大电路,其MIC拾取的音频信号经IC1运放CA3160放大后,由IC2锁相环电路9脚输入,经内部压控振荡器VCO转换成变频方波,再通过内部相位 ...
2020-6-5 08:47
乙类推挽功率放大用于各种收音机的乙类推挽功率放大电路
乙类推挽功率放大用于各种收音机的乙类推挽功率放大电路
上世纪八十年代和九十年代初是收音机普及的鼎盛时期,从能揣起口袋的袖珍式收音机到大型台式收音机应有尽有。对于经历过这段岁月的电子学者来说,分离元件收音机是曾经的经典,那种对每一个独立元件都可以拿来研究的 ...
2020-6-5 08:45
用D类功放给双声道音响系统加一个低音炮电路
用D类功放给双声道音响系统加一个低音炮电路
很多时候我们是在听2声道音响,而非2.1声道。这就使得低频响应效果不是太好,重放力度不够。下面介绍一个D类放大器电路(数字功放),有兴趣的电子爱好者们完全可以自制一款这样的电路然后再加上一个低音音箱就可以 ...
2020-6-5 08:43
扬声器系统的分频器分为前级分频和功率分频2类
扬声器系统的分频器分为前级分频和功率分频2类
扬声器系统的分频器分为前级分频和功率分频2类。前级分频是前级电路中由电子元件产生的分频,再由各自的功放分别驱动高﹑中﹑低音扬声器系统,如图(1a)所示,属于小信号有源分频。而功率分频则是由电感、电容、电 ...
2020-6-5 08:42
看这款6N11电子管前级放大器的原理分析附图
看这款6N11电子管前级放大器的原理分析附图
电子管放大器的音色是发烧友们所喜好的,下面介绍一个用6N11制作的胆前级。放大器分前级和后级,我们常说的功放是将两者合二为一的机器。前级主要作用是对输入的微弱信号进行电压放大,以推动后续的功率放大管。一般 ...
2020-6-5 08:40
本电路为6C16制作的一款音响前级电路图分析
本电路为6C16制作的一款音响前级电路图分析
曙光6C16是一只体积小巧的靓胆,为小9脚旁热式阴极宽频带电压放大单三极管,高跨导、低内阻、低噪声、伏安特性好。6C16内部采用短距屏栅框架文撑结构,片状栅极,两根栅极支架作辅助支撑,部分引脚至云母片用铆钉固 ...
2020-6-5 08:39
浅谈胆机与石机晶体管功放的音质区别
浅谈胆机与石机晶体管功放的音质区别
胆机(电子管功放)是以电子管为放大元件的音频功率放大器。它是音响业界最古老而又经久不衰的长青树,其显著的优点是声音甜美柔和、通透自然,尤其动态范围之大,线性之好,绝非其他器件所能轻易替代。 石机(晶 ...
2020-6-5 08:38
高保真45W分离元件功放原理附电路图
高保真45W分离元件功放原理附电路图
在电子技术飞速发展的今天,大多数功放都采用了集成电路的设计,对于发烧者来说,能够制作出一台分离元件搭建的高保真功放也是一项基本功。本文介绍的功率放大器采用全分离元件结构,在输入级和电压放大级采用两级非 ...
2020-6-5 08:36
ET-5350扩音机机内有多只电阻烧焦的维修
ET-5350扩音机机内有多只电阻烧焦的维修
笔者接修一台型号为ZHONGHE ET-5350扩音机。机内有多只电阻烧焦,经检查大中小功率管均有损坏。根据以往的维修经验,扩音机故障多是负载短路或使用不当所致。在路检查其他元件无损坏,便将已损元件全部换新,然后通 ...
2020-6-5 08:06

QQ|门户地图|网站地图|家电维修|手机版|家电维修技术论坛 ( 蜀ICP备14030498号-16 川公网安备51102502000162号 )

GMT+8, 2026-3-19 18:34

Powered by Discuz! X3.4

© 2001-2023 Discuz! Team.

返回顶部