家电维修网

 找回密码
 注册
家电维修网 网站首页 音响维修
订阅

音响维修

MSI MAG CORELIQUID 240R 240水冷电脑风扇简易开箱,简洁高效
MSI MAG CORELIQUID 240R 240水冷电脑风扇简易开箱,简洁高效
今天要来开箱的是微星的这颗240一体式水冷.因为最近刚好要买散热,然后刚好没啥看到这颗的开箱,所以就想说买回来玩玩看.以下正文开始:首先是外盒,外盒大概就长这样正面】【背面】【规格表】适用于INTEL:LGA1150/ ...
2020-7-7 15:57
安桥ONKYO C507CD,拆解维修,光盘托架自动弹出故障简单修复
安桥ONKYO C507CD,拆解维修,光盘托架自动弹出故障简单修复
一台ONKYO C507微型CD机,送来时舱门备用胶带封起来,还打了个大叉叉。揭开胶带,将机器斜着立起,光盘托架会自己溜出来,此时未通电,本以为是托架传动齿轮缺失或损坏。放平机器,通电试机。还未等按出仓键,托架就 ...
2020-7-7 15:51
McCORMACK DNA-1美产功放后级,拆解赏析,保险烧坏很难修
McCORMACK DNA-1美产功放后级,拆解赏析,保险烧坏很难修
McCORMACK DNA-1 POWERAMP美制晶体后级。VCC+-63V,输出165W/8R。没有差动晶体输入,用8个OPIC来控制中点电压。推动级用+-JFET来推动.+-VCC有经过OP,晶体做稳压。算是比较复杂的线路....主动零件很多....有一声道的两 ...
2020-7-7 15:50
用IC8002制作3W音频放大器,外围只需五个元件,输出不用耦合电容
用IC8002制作3W音频放大器,外围只需五个元件,输出不用耦合电容
IC8002是两个OTL电路桥接成BTL方式工作的音频功率放大器。最大输出功率为3W,最小输出为1.5W。工作电压为2-5.5V,所以适合于USB供电或者电池供电的低压电子产品。省却了传统的自举电路及消震电路,外围零件只有5只即 ...
2020-7-7 15:49
电脑喇叭一声道无声维修DIY,音量电位器,电源开关故障维修
电脑喇叭一声道无声维修DIY,音量电位器,电源开关故障维修
这对J.S电脑喇叭,虽然很廉价,但是结构简单,故障明确,是练手的好材料,所以值得一修。这次维修主要是音量调节旋钮和电源开关的问题。故障现象是左边喇叭无音乐声,音量电位器调节有杂音,电源开关按下后会自动弹 ...
2020-7-7 15:48
Omix VAC-S 真空管蓝牙喇叭,胆结石设计,体验真空管带来的好声
Omix VAC-S 真空管蓝牙喇叭,胆结石设计,体验真空管带来的好声
音响发烧友中,广泛流传着,前级出声后级出力的说法。就连最新的麦景图也生产了前胆后石的机器,【Omix】VAC-S 真空管蓝牙喇叭正是迎合这个理念而设计的一款音箱。一打开快递箱子后真的让我发出哇~的惊叹声,正面印 ...
2020-7-7 15:47
开箱B&W Formation 5.1 (Bar+Bass+Flex)音响,造型美观声音爆棚
开箱B&W Formation 5.1 (Bar+Bass+Flex)音响,造型美观声音爆棚
等了很久,Bar跟Bass终于也来了。庞然大物,一个人搬上去的时候还蛮吃力的。包装很精美(到底是买箱子还是买喇叭)Bar单独来一张,请原谅小弟画面偏红,因为上面是大红灯笼。其实我比较喜欢Bass的样子,质感真的很好 ...
2020-7-7 15:46
INTEX IT2650 4.1电脑音箱,主声道无声维修,采用TDA2030A放大器
INTEX IT2650 4.1电脑音箱,主声道无声维修,采用TDA2030A放大器
INTEX IT2650电脑音响,配置一只低音炮和4只卫星音响,组成4.1环绕系统。下面列出参数:频率响应:卫星:200Hz-20KHz,主机:40Hz-170Hz额定功率(RMS):44瓦远程:是卫星:3英寸最近接修一台卫星箱无声故障,只有 ...
2020-7-7 15:44
TPA3110D2立体声D类音频功率放大器引脚参数
TPA3110D2立体声D类音频功率放大器引脚参数
TPA3110D2芯片引脚参数:引脚名称描 述1SD关断音频放大器逻辑输入(低=输出高阻,高=启用).合规TTL逻辑电平AVCC2开漏输出,用以显示或dc检测短路故障状态.电压兼容AVCC.短路故障可设置自动恢复通过连接针针到SD故障 ...
2020-7-4 15:59
电路采用两片LM1875构成BTL功率放大器,输出功率达60W
电路采用两片LM1875构成BTL功率放大器,输出功率达60W
下图这个电路采用两片LM1875构成BTL功率放大器,输出功率达60W。该电路引入直流电流负反馈改善音质,电阻R16和R26是取样电阻,电流反馈信号经R15、 R16、R25、R26分别进入放大器A1、A2的反相输入端,R13、R14、R15、 ...
2020-6-5 08:57
TDA1521的单电源接法和双电源接线方法附图
TDA1521的单电源接法和双电源接线方法附图
TDA1521是飞利浦公司出品的双声道音频功率放大集成电路,9脚单列直插式封装,输出功率2×15W。性能稳定,音质也不错,在音响应用中较为常见。TDA1521可以在单电源或双电源模式下工作,工作电源电压范围15V~40V(±7. ...
2020-6-5 08:56
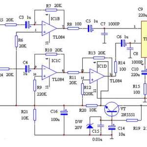
TL084+TDA2009通用性好的BTL功率放大电路工作原理附图
TL084+TDA2009通用性好的BTL功率放大电路工作原理附图
由于本电路特殊的前置放大设计,末级功率放大可以用任何双声道音频功率放大集成电路驳接,通用性很好,这也方便了电子爱好者在业余制作中“就地取材”。一、工作原理 音频信号由 Vi 端输入,经运算放大器IC1A放大后 ...
2020-6-5 08:55
JRC4558+TDA1521构成的2.1声道功放工作原理附图
JRC4558+TDA1521构成的2.1声道功放工作原理附图
下图1是2.1声道功放电路图。音源送来的左右声道音频信号首先由JRC4558运放(IC1)做前置放大,然后加载到音量电位器上,并由一片TDA1521功率放大后推动左右声道扬声器放音。另外,在音量电位器之后由两只47K电阻将左 ...
2020-6-5 08:55
NE5534+LM1875构成的20W高保真功放电路图
NE5534+LM1875构成的20W高保真功放电路图
LM1875是美国国家半导体公司出品的5脚单列V型直插塑封IC,为高保真音频功率放大集成电路,主要技术指标:频响范围:20Hz-20kHz;负载阻抗:8/4欧姆;失真率:40W输出时0.05%;电压范围:20-60V。 NE5534是专为音频 ...
2020-6-5 08:54
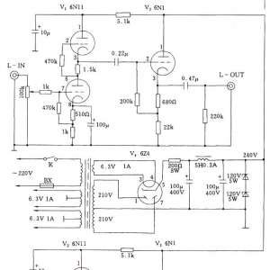
前置放大电路由两个独立的放大器组成,左右声道的放大电路完全相同
前置放大电路由两个独立的放大器组成,左右声道的放大电路完全相同
本电子管前置放大电路由两个独立的放大器组成,左右声道的放大电路完全相同。其放大器的输入级采用SRPP电路(分流调整式推挽放大器),其频率响应从10Hz~40kKHz增益变化仅为±1dB,信号噪声比可达80dB。本电路包括电源 ...
2020-6-5 08:53

QQ|门户地图|网站地图|家电维修|手机版|家电维修技术论坛 ( 蜀ICP备14030498号-16 川公网安备51102502000162号 )

GMT+8, 2026-3-19 18:34

Powered by Discuz! X3.4

© 2001-2023 Discuz! Team.

返回顶部