家电维修网

 找回密码
 注册
家电维修网 网站首页 液晶维修
订阅

液晶维修

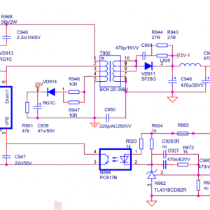
【创维50E390】三无维修实例
【创维50E390】三无维修实例
故障机型:创维50E390故障表现:三无故障维修:询问,头一天看到好好的,第二天就打不开!检查,目测没有烧,爆的痕迹。首先测量电源次级无输出,电源主滤波电容电压(电压,不要一开始就用电阻档测量,数字表还问题 ...
2018-7-26 07:56
智能主板进入控制台方法和命令
智能主板进入控制台方法和命令
智能主板进入控制台方法和命令控制台命令是智能主板维修必须掌握的知识点,也是必备利器,掌握这个知识点可以让你的维修过程事半功倍。控制台分BootLoader控制台和安卓控制台,这个概念一定要分清楚,BootLoader控制 ...
2018-7-23 13:43
普通液晶显示器维修指导视频
2018-7-22 13:31
凭想当然修创维液晶电视42L05HF屏不亮
凭想当然修创维液晶电视42L05HF屏不亮
接修一台创维42L05HF屏不亮,因为经常这种电视的故障,想当然断定背光板故障,购买回背光板上机,板子发出吱吱嘎嘎的声音,难道购买的背光板有问题?将背光板抬高一点,声音消失,但几秒钟背光灯灭,放下声音出现但 ...
2018-7-20 15:49
导光板在液晶电视中的设计应用
导光板在液晶电视中的设计应用
摘要:导光板最初产生是用在LCD(液晶显示器)上。导光板主要材料为亚克力(PMMA)化学名为甲基丙烯酸甲脂。透明亚克力板透光率高,扩冲击能力强。紧接着液晶电视的推广及液晶背光模组技术的快速发展,液晶电视整机厚度越 ...
2018-7-19 14:50
海信32寸液晶电视机换偏光膜实例
海信32寸液晶电视机换偏光膜实例
客户送来一台海信32寸液晶彩电,图像已经模糊了,屏表面皱,明显外膜损坏了。听说之前两次也曾经换过膜,但是师傅手艺不好,只能勉强接受,现在膜又皱了。这次客户选择信任我们神州联保,我们总算不辜负客户的期望, ...
2018-7-19 08:06
3D电视知识问与答
3D电视知识问与答
系统概述篇1、什么是3D电视?答:3D电视是一种能够模拟实际景物的真实空间关系的新型电视,它利用人眼的视觉特性产生立体感,让观众感受到观看的影像是具有深度特性的三维立体场景,观众对延伸于屏幕前的景物有触手 ...
2018-7-18 08:26
笔记本电脑更换液晶屏过程。
笔记本电脑更换液晶屏过程。
1、拆卸外壳首先来看如何更换坏掉的液晶屏,在动手之前,首先要把笔记本电脑的电池移走,对于任何品牌的本本都是如此,具体的原因我们会在后面讲到。不过在更换液晶屏之前,还得仔细分析一下液晶屏的故障,如果整个 ...
2018-7-17 09:30
液晶电视的维修经验汇总
液晶电视的维修经验汇总
液晶电视的维修经验汇总。1、开机指示灯亮,屏亮一下2-3秒黑屏,多数故障出在高压板。(夏天多发故障)4、开机指示灯慢闪动,无显示,故障点同第2点。5、’开机指示灯快闪动,无显示,故障多出在电源部分,电源管理 ...
2018-7-17 09:24
松下KX-MB2033CN黑白激光多功能一体机不通电维修一例
松下KX-MB2033CN黑白激光多功能一体机不通电维修一例
松下KX-MB2033CN黑白激光多功能一体机不通电维修一例故障维修:机器不通电,拆出电源板通电测量,发现电源板输出只有3.2V电压(正常24V),根据经验基本判断是电源板输出端稳压控制电路出问题(因为若是电源板前级出故 ...
2018-7-17 08:19
长虹3D42A3700I等离子彩电通电之后黑屏的维修
长虹3D42A3700I等离子彩电通电之后黑屏的维修
长虹3D42A3700I等离子彩电通电之后黑屏的维修一客户打电话来问可不可以修液晶电视,问尺寸42后,约好时间上门。第一眼看电视屏幕隐约泛白,估计有诈,一看后面,原来是等离子,非液晶也!通电指示灯闪几下就灭了,再 ...
2018-7-17 08:15
创维8H31 机芯液晶电视主板维修图解
创维8H31 机芯液晶电视主板维修图解
2018-7-16 15:11
海信LED42K600X3D型液晶彩电背光亮一下就灭的维修
海信LED42K600X3D型液晶彩电背光亮一下就灭的维修
接收一台海信LED42K600X3D型液晶彩电,故障现象:开机后背光亮一下就熄灭,断电后再开机,背光不亮分析检修:此故障通常在背光电路,或背光供电连接端不良,或者是背光灯珠有短路引起保护。此机电源板号为5030,由NC ...
2018-7-16 14:28
海信LED42K600X3D型液晶彩电,屏幕一亮即灭,但伴音正常维修2例
海信LED42K600X3D型液晶彩电,屏幕一亮即灭,但伴音正常维修2例
例1:海信LED42K600X3D型液晶彩电,屏幕一亮即灭,但伴音正常分析检修:参见图1,通电测XP903④脚电压为125V、①脚电压为0V,判断背光控制电路没工作。测AP3843⑦脚12V正常、⑧脚(VREF)5V基准电压也正常,但①脚( ...
2018-7-16 10:57
海信LED48K20JD型液晶彩电播放过程中自动关机的维修
海信LED48K20JD型液晶彩电播放过程中自动关机的维修
海信LED48K20JD型液晶彩电播放过程中自动关机的维修维修记录:开盖之后,接通电源测量主板上的12V电压,发现开机时稳定,工作一段时间后12V电压明显波动,当12V降至约10V时自动关机。检查电源板组件(板号RSAG7.820. ...
2018-7-16 10:19
液晶电视维修热门文章

QQ|门户地图|网站地图|家电维修|手机版|家电维修技术论坛 ( 蜀ICP备14030498号-16 川公网安备51102502000162号 )

GMT+8, 2026-5-20 08:43

Powered by Discuz! X3.4

© 2001-2023 Discuz! Team.

返回顶部