家电维修网

 找回密码
 注册
家电维修网 网站首页 液晶维修
订阅

液晶维修

王牌42E9FBD型液晶彩电为什么TV状态无图像
王牌42E9FBD型液晶彩电为什么TV状态无图像
一台42E9FBD型液晶彩电为什么TV状态无图像。分析检修:由于只是TV状态下无图像,因此故障应该在高频头或中放电路中。从高频头信号输出端11脚注入信号,屏上没有杂波反映;再在主芯片U201的49脚注入信号,屏上有杂波反 ...
2018-8-4 15:24
王牌L37S9BD型液晶彩电,指示灯亮,没有图像没有声音的维修
王牌L37S9BD型液晶彩电,指示灯亮,没有图像没有声音的维修
一台L37S9BD型液晶彩电,指示灯亮,不开机。分析检修:首先检查主芯片U201(MST6M68FQ)的57、58脚上的时钟振荡波形正常,139脚复位电压正常。10多分钟后,手摸U201没有温升,显然U201未正常工作。查内核VDDC(+1.26V)电 ...
2018-8-4 15:21
TCL L46F19BD型液晶彩电图像正常没有伴音的维修
TCL L46F19BD型液晶彩电图像正常没有伴音的维修
TCL L46F19BD型液晶彩电图像正常没有伴音的维修分析检修:为了判定故障范围,在AV状态下注入影碟机信号,用示波器观察功放块U601(TAS5706)的信号输入端25、23、22、34脚波形,发现波形正常,而输出端④、①、49、4 ...
2018-8-4 15:16
TCL L37P10BD型液晶彩电三无,指示灯也不亮的维修
TCL L37P10BD型液晶彩电三无,指示灯也不亮的维修
TCL L37P10BD型液晶彩电三无,指示灯也不亮的维修分析检修:经查,主板上无+12V电压,而+3.3V_STY待机电压正常,主板插座P80114脚无正常的约+2.6V主电源“开”信号。二次开机后U002(wT6702F)的12脚发出的低电平 ...
2018-8-4 15:13
康佳LED42US92DC型液晶彩电开机之后黑屏没有声音的维修
康佳LED42US92DC型液晶彩电开机之后黑屏没有声音的维修
康佳LED42US92DC型液晶彩电开机之后黑屏没有声音的维修该机在按下电源开关通电后,红色指示灯亮,数秒钟后变为绿色指示灯亮,但无图像、无伴音,黑屏幕。 根据故障现象,指示灯由红色变为绿色,说明副电源正常,主 ...
2018-8-4 15:08
飞利浦32PHF3655/T3型液晶彩电,黑屏伴音正常的维修
飞利浦32PHF3655/T3型液晶彩电,黑屏伴音正常的维修
一台飞利浦32PHF3655/T3型液晶彩电,黑屏,伴音正常。一台飞利浦32PHF3655/T3型液晶彩电,黑屏,伴音正常。拆机检查,发现该机为AOC代工产品,怀疑该机LED灯珠有问题,因刚修了一台32英寸的AOC液晶彩电(还不到一年 ...
2018-8-4 14:46
海尔L37F6型液晶电视,上电后绿灯亮,不开机,但有时能开机,且能正常工作的故障维修
海尔L37F6型液晶电视,上电后绿灯亮,不开机,但有时能开机,且能正常工作的故障维修
一台海尔L37F6型液晶电视,上电后绿灯亮,不开机,但有时能开机,且能正常工作。测量开关电源输出电压,均正常;检查主板上的DC-DC转换电路,未见异常。强制开机,背光亮。补焊主芯片,故障依旧,接下来准备刷机,发 ...
2018-8-4 14:36
海信TLM42V68PR型液晶彩电,开机后有图像,但光栅闪烁,同时无伴音故障维修
海信TLM42V68PR型液晶彩电,开机后有图像,但光栅闪烁,同时无伴音故障维修
一台海信TLM42V68PR型液晶彩电,开机后有图像,但光栅闪烁,同时无伴音。拆机检查,此机电源板板号为RSAG7.820.1185/ROH。上电测量电源板与主板连接插座的各脚电压如下:24V电压端为21V,PWM端为5V,SW端为0.7VIBRI端 ...
2018-8-4 14:32
创维32E510E型液晶电视,雷击后电源指示灯不亮,无图像、无伴音的故障维修
创维32E510E型液晶电视,雷击后电源指示灯不亮,无图像、无伴音的故障维修
创维32E510E型液晶电视,雷击后电源指示灯不亮,无图像、无伴音。拆机目测,三合一主板(板号:5800_A8S630_OP30,VEROO.30)上稳压二极管ZDOD6(E2)后三端精密稳压块UOD4(431)均已经炸裂,用万用表电阻挡测保险丝FOD2(3 ...
2018-8-4 14:23
创维32E3500 型液晶电视,伴音声音小的维修
创维32E3500 型液晶电视,伴音声音小的维修
一台创维32E3500 型液晶电视,伴音声音小分析检修:该机伴音功放采用TPA3113D2。本故障主要与功放的⑩脚功率限制端, ⑤ 、⑥ 脚增益设置端, ③ 、④ 脚R 、L 音频输入端电路通道及功放自身有关,相关电路如图7 所示 ...
2018-8-4 14:15
创维32E3500 型液晶电视,遥控关机后又自动开机的故障维修
一台创维32E3500 型液晶电视,遥控关机后又自动开机。分析检修:试机发现,开机后电视自动打开主页,各功能选项跳转不停,怀疑本机按键的问题。拔掉本机按键接插件后故障依旧,确认故障在主板上。测量主芯片的KEY 信 ...
2018-8-4 14:12
创维32E3500型液晶电视,黑屏,伴音正常的故障维修
创维32E3500型液晶电视,黑屏,伴音正常的故障维修
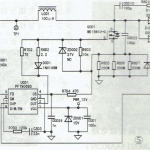
一台创维32E3500型液晶电视,黑屏,伴音正常。分析检修:上电试机,背光不亮。测灯串供电为24V,怀疑背光电路未工作。参见图5,测得PF7906BS①脚供电正常,③脚电压仅O.3V,D1D-l负端电压约为3V,说明③脚电压不正常 ...
2018-8-4 14:10
创维32E3500型液晶电视,黑屏,伴音正常的故障维修
创维32E3500型液晶电视,黑屏,伴音正常的故障维修
一台创维32E3500型液晶电视,黑屏,伴音正常。分析检修:试机观察,背光未点亮。待机时测LED灯串供电为24V,开机瞬间测灯串供电超过24V,但又立即降到24V,说明背光。电路进入了保护状态。LODl,QODl,UODl(PF7906BS)等 ...
2018-8-4 14:06
创维32E3500 型液晶电视,不定时自动关机的维修
一台创维32E3500 型液晶电视,不定时自动关机。分析检修:开机后监测U2PO 输出的3.3V 、Q2P2 输出的3 . 3V 、U5PO 输出的1.5VDDR 、U4PO 输出的1.1_VCORE 电压,均正常稳定, U3PO 输出的供USB 端口的5V 也正常,怀疑 ...
2018-8-4 14:03
创维32X5型液晶电视,上也后面板指示灯闪烁,不开机的维修
创维32X5型液晶电视,上也后面板指示灯闪烁,不开机的维修
一台创维32X5型液晶电视,上也后面板指示灯闪烁,不开机。分析检修:首先测开关电源输出的12V正常,由此推断故障在控制电路中。主板得到12V供电后,先通过U2PO形成POWER_3V3电压,再通过FB2PO变成A3V3,给控制系统时 ...
2018-8-4 14:02
液晶电视维修热门文章

QQ|门户地图|网站地图|家电维修|手机版|家电维修技术论坛 ( 蜀ICP备14030498号-16 川公网安备51102502000162号 )

GMT+8, 2026-5-20 08:43

Powered by Discuz! X3.4

© 2001-2023 Discuz! Team.

返回顶部