家电维修网

 找回密码
 注册
家电维修网 网站首页 空调维修
订阅

空调维修

空调制冷效果差的原因,几种空调故障现象维修参考
空调制冷效果差的原因,几种空调故障现象维修参考
空调维修网 www.bjjdwx.com 童鞋们知道空调制冷效果差怎么办吗??夏天的时候最幸福的就是待在空调房啦,最郁闷的就是明明待在空调房,但是却感觉不到一丝凉意!!这时候本仙女只想问一下空调大哥好不好意思,有没有 ...
2019-4-7 09:14
海尔空调制热制冷效果差如何维修,需要加氟才能修好吗
海尔空调制热制冷效果差如何维修,需要加氟才能修好吗
空调维修网www.bjjdwx.com 海尔空调是有信誉和质量保证的老品牌,而使用使用时间久了,一样会出现海尔空调制热没反应怎么办的问题,针对这样的故障,需要弄清楚。先检查海尔空调制热没反应的因素,然后根据自身能力 ...
2019-4-7 09:14
家电维修网分享:美的空调不制热原因,空调不制冷维修方法!
家电维修网分享:美的空调不制热原因,空调不制冷维修方法!
家电维修网www.bjjdwx.com 日常生活中,大家都会使用空调,特别是在夏冬季节,使用频率更高,而在使用中,意外发现美的空调不制热,起初有点担心,但检查一遍后,发现是过滤网问题。在断开电源的前提下,及时清洁一 ...
2019-4-6 18:25
专业维修大师经验:美的空调制冷不制热原因、以及维修方法!
专业维修大师经验:美的空调制冷不制热原因、以及维修方法!
家电维修网www.bjjdwx.com 空调在使用中,偶然遇到空调制冷不制热的情况,第一次碰到,因无经验,为此烦恼不易,后悔没有保养好,经过检查,发现重点在于部件损坏、制冷剂不足上。若是专业家电师傅,借助工具排查, ...
2019-4-6 18:25
空调温度器传感故障原因分析,传感器损坏表现出的故障现象
空调温度器传感故障原因分析,传感器损坏表现出的故障现象
家电维修网www.bjjdwx.com 空调是我们生活中是非常常见的家电设备,就是因为其制冷、制热的效果很好的解决了我们夏天怕热、冬天怕冷的问题,所以也倍受欢迎。在空调中,我们知道起着关键作用的还要数压缩机了,但是 ...
2019-4-6 18:02
空调移机更换铜管多少钱一米,空调铜管维修更换的技巧
空调移机更换铜管多少钱一米,空调铜管维修更换的技巧
家电维修网www.bjjdwx.com 大家知道空调铜管多少钱一米吗?空调铜管是空调里面的一个小部件,这个部件还比较容易损坏。也正是因为空调铜管是个小部件,进货成本较低,同时又很容易损坏,就给了不少不良商家牟利的机 ...
2019-4-6 18:02
奥克斯空调故障代码查询E1 E2 E3 E 4E5 E 6E E8 E9
奥克斯空调故障代码查询E1 E2 E3 E 4E5 E 6E E8 E9
大家知道奥克斯空调故障代码含义是什么吗?不管是夏天还是冬天,空调都是我们离不开的一个产品,夏天它给我们带来凉快,冬天它给我们带来温暖!不管相信大家应该也知道,空调也是家用电器,家用电器用久了多少会出现 ...
2019-4-6 07:54
奥克斯空调故障大全,传感器出现故障代码的几率最大
奥克斯空调故障大全,传感器出现故障代码的几率最大
大家知道奥克斯空调故障代码大全有哪些吗?除了格力和美的空调非常出名之外,奥克斯空调一直也是非常出名的空调品牌!不少朋友家里买的空调都是奥克斯空调,奥克斯空调知名度也是很高,但是有时候也会出现故障,出现 ...
2019-4-6 07:54
【变频空调维修分析】变频空调的原理及常见问题分析修复方案
【变频空调维修分析】变频空调的原理及常见问题分析修复方案
变频空调故障分析,大家是不是会感觉很懵,以前也没有自己修过吧,的确,变频空调故障维修还是需要一定技巧的,如果没有经验的话就不要随便动手,看看《【变频空调器】变频空调器常见故障检修》是怎么做的。下面开关 ...
2019-4-4 10:37
燃气灶有个小洞,用针拨一下火力立马大了,每月能省一半燃气费!
燃气灶有个小洞,用针拨一下火力立马大了,每月能省一半燃气费!
燃气灶是我们每家每户厨房一定会用到的厨房用具,很多人会发现,使用一段时间后,在开关打同样的位置时,燃气灶的火焰好像小了很多,这样不仅降低做菜效率,还会浪费燃气。其实很多人不知道的是,用牙签在燃气灶上的 ...
2019-4-2 21:17
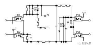
变频空调通讯故障电路分析与检修 美的变频空调维修检测仪使用方法
变频空调通讯故障电路分析与检修 美的变频空调维修检测仪使用方法
变频空调通讯故障电路分析与检修空调器送电后,如果内、外机均正常,内机会有控制信号(实际上是状态信号,包括电脑电路的各种信息)由IC1输入端输入,此信号通过PC2输出,送到外机电脑电路,外机接收到内机信号后, ...
2019-4-1 10:16
格力空调深度清洗标准化培训
2019-4-1 09:49
无惧严寒与雾霾海信空调打破了传统空调和空气净化器的单一功能
无惧严寒与雾霾海信空调打破了传统空调和空气净化器的单一功能
由于空气质量的不断恶化,雾霾天气出现频率越来越高,我国多地城市空气严重污染爆表,上海空气质量指数也一度达到600,在雾霾天气下空气中可吸入颗粒物不断增多,它的形成主要与人类的发展和自然环境因素有关,如大 ...
2019-3-28 08:51
酒店工程之中央空调系统常见故障
酒店工程之中央空调系统常见故障
中央空调系统的维修1、中央空调系统常见故障和排除方法是什么?中央空调系统的维护管理非常重要,应采用正确方法及时消除系统中出现的各种故障,保证系统安全、高效、节能运行。表1所列为中央空调系统的常见故障及其 ...
2019-3-27 09:49
用户说空调不制冷,师傅看了一眼掉头走人
空调不制冷的判断方法有:检查散热器是否需要清洗。空调需要换热器进行室内外的热量转移,当换热器上覆盖大量灰尘、蛛网等垃圾时,就无法进行有效散热,导致空调制冷效果差,需要对内机和外机的换热器进行清洗。检查 ...
2019-3-25 18:49
空调维修热门文章

QQ|门户地图|网站地图|家电维修|手机版|家电维修技术论坛 ( 蜀ICP备14030498号-16 川公网安备51102502000162号 )

GMT+8, 2026-5-14 04:33

Powered by Discuz! X3.4

© 2001-2023 Discuz! Team.

返回顶部