家电维修网

 找回密码
 注册
家电维修网 网站首页 空调维修
订阅

空调维修

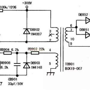
没有故障代码也要修好空调 志高内部资料故障代码大全 电源板维修资料.TL1451A
没有故障代码也要修好空调 志高内部资料故障代码大全 电源板维修资料.TL1451A
没有故障代码也要修好空调 对于代码的含义不知道没关系,但对于代码所包含的普遍性故障内容必须要掌握,下面罗列一下空调故障代码含义,只说含义不管是什么代码。1.传感器开短路  传感器开路的原因有 ...
2019-4-27 14:08
最全面的制冷系统故障处理方法 电源板维修资料.FSQ0265RN​
最全面的制冷系统故障处理方法 电源板维修资料.FSQ0265RN​
一、冷系统系统压力和温度的检测1、制冷系统的压力概念。制冷系统在运行时可分高、低压两部分。高压段从压缩机的排气口至节流阀前,这一段称为高压压力。压缩机的吸气口压力称为吸气压力,吸气压力接近于蒸发压力, ...
2019-4-27 14:05
步进电机工作原理和检测好坏的方法
步进电机工作原理和检测好坏的方法
空调步进电机工作原理与检修空调步进电机的工作原理与检修挂壁式和部分柜机空调的导风板由步进电机控制。本文以格兰仕KFR-72L/DLB12-330型柜式空调为例说明步进电机的工作原理与检修方法,供参考。  一、工作原理 ...
2019-4-27 08:46
如何将硬盘改为MBR分区?
如何将硬盘改为MBR分区?
现如今市面上的电脑基本都是随机预装Win10,磁盘为GPT格式的。不过如今需要Win7的用户还在很大数量,毕竟用来用去,还是老系统用的顺手。不过在重装Win7系统的时候,如果没有转换分区格式就会导致安装失败,下面快启 ...
2019-4-25 21:10
格力变频空调显示HC故障代码速修
格力变频空调显示HC故障代码速修
故障机开机内机正常,无错误码显示,上电流表并触摸外机高压管,压缩机启动的时候电流逐渐升到2a左右电流消失,高压管会有5秒左右很凉,然后消失,外机风扇不停,2分钟左右重复启动,压缩机再停机,用遥控器按灯光健 ...
2019-4-25 21:03
惠州铝合金尾板哪家好_深圳一诺千金
惠州铝合金尾板怎么样?深圳市一诺千金机械设备有限公司是一家专业从事现代化物流搬运设备及特种非标液压设备的新兴企业,公司汇聚多位从事经验均在十年以上资深人士,见证了国内物流搬运设备行业从起步到腾飞的发展 ...
2019-4-23 18:44
惠州折叠推拉尾板哪个牌子好_深圳一诺千金
  惠州折叠推拉尾板哪家专业?深圳市一诺千金机械设备有限公司是一家专业从事现代化物流搬运设备及特种非标液压设备的新兴企业,公司汇聚多位从事经验均在十年以上资深人士,见证了国内物流搬运设备行业从起步到腾 ...
2019-4-23 18:41
广东折叠升降板厂家价格_深圳一诺千金
  广东折叠推拉尾板多少钱?深圳市一诺千金机械设备有限公司是一家专业从事现代化物流搬运设备及特种非标液压设备的新兴企业,公司汇聚多位从事经验均在十年以上资深人士,见证了国内物流搬运设备行业从起步到腾飞 ...
2019-4-23 18:39
二手尾板厂家哪家专业_深圳一诺千金
广东汽车尾板厂家哪家好?深圳市一诺千金机械设备有限公司是一家专业从事现代化物流搬运设备及特种非标液压设备的新兴企业,公司汇聚多位从事经验均在十年以上资深人士,见证了国内物流搬运设备行业从起步到腾飞的发 ...
2019-4-23 18:36
空调温度传感器原理与检测维修指导全攻略
空调温度传感器原理与检测维修指导全攻略
空调温度传感器原理与检测维修指导全攻略传感器维修占电控维修的比重较大,编写本指引目的在于正确指引市场维修人员,对常见传感器故障进行分析排查、判断确认以及规范地进行维修操作。一 温度传感器典型电路简介: ...
2019-4-20 12:20
海信变频空调维修经验分享
海信变频空调维修经验分享
一、变频空调维修思路:首先区分故障在内机还是在外机。1、如何判断内机:开机测内外机连接线内机端信号线与零线N之间有无11 0V交流或24V直流电压,如有则可表示内机无故障,测连接线外机端信号线与零线N之间有无110V交 ...
2019-4-20 12:09
格力空调外风机转转停停不制冷很久后显示H5
格力空调外风机转转停停不制冷很久后显示H5
又是格力空调H5故障维修故障现象: 外风机转转停停不制冷很久后显示H5,也是帮同行修的板服务过程: 上电试机外风机转,接着压缩机运转,支一声过后马上失控停机,接着外风机停了,这种现象表明CPU控制信号正常,支支 ...
2019-4-20 09:28
空调移机维修时冷媒回收防爆操作指导
空调移机维修时冷媒回收防爆操作指导
空调移机维修时冷媒回收防爆操作指导 空调爆炸移机和维修环节的防范 (一)回收冷媒:严禁凭经验确定关闭大阀门时间拆 ...
2019-4-19 13:20
空调不制冷不出风的维修,剖析其原因、调节、注制冷剂
空调不制冷不出风的维修,剖析其原因、调节、注制冷剂
空调不出风怎么回事,第一次碰到这个问题,倍感烦恼,不知如何处理,要是懂空调不出风故障就好。空调不出风故障,可能是使用错误,并非故障,因此,遇到这样的问题,需辨别清楚,要是不懂,可以看下面的内容。 美 ...
2019-4-18 18:31
空调维修之,空调制冷变制热神奇故障检修
空调维修之,空调制冷变制热神奇故障检修
家家户户都会购买空调,可应对夏季和冬季这样极端的天气,使用时,总会遇到很多的问题,比如空调制冷出热是风什么原因?空调制冷出热是风什么原因,好多用户都不解,也不懂如何处理,为此烦恼不已。若想了解,不如看 ...
2019-4-18 18:31
空调维修热门文章

QQ|门户地图|网站地图|家电维修|手机版|家电维修技术论坛 ( 蜀ICP备14030498号-16 川公网安备51102502000162号 )

GMT+8, 2026-5-14 04:33

Powered by Discuz! X3.4

© 2001-2023 Discuz! Team.

返回顶部