家电维修网

 找回密码
 注册
家电维修网 网站首页 电子技术
订阅

电子技术

家庭电路维修方法,灯泡闪烁不亮突然停电处理安全用电。
家庭电路维修方法,灯泡闪烁不亮突然停电处理安全用电。
说到电路维修,大家肯定会觉得很难吧,不过也是,电路一般都是比较复杂的,也带电,维修起来自然是需要有专业人士的。不过大家遇到问题也不用担心。有些问题还是可以自己先检查检查的,说不定自己可以搞定呢!下面就 ...
2019-4-18 18:42
自己动手DIY设计一个45W的开关电源,总结一下经验
从头开始设计、DIY一个45W的开关电源,总结一下全部过程前一阵子做电子负载,配套的改装电源板功率稍显不足,手上开关电源的相关备件都有存货,干脆从头开始自己做了一块电源板。板子已经初步弄好了,测试结果还算满 ...
2019-4-14 15:16
漏电开关火线和零钱都有电,漏电开关不跳闸,用电器不启动该怎么办
漏电开关火线和零钱都有电,漏电开关不跳闸,用电器不启动该怎么办
漏电开关又叫剩余电流保护开关,是由断路器和剩余电流检测机构组成的复合开关,有1P+N、2P、3P、3P+N和4P5个规格。它们的工作原理都是一样,就是流入和流出用做剩余电流检测的互感器的这个节点电流要相等,一般不能 ...
2019-4-12 14:17
家电维修师傅分享:冷风扇空调扇噪声大的原因及维修方法
家电维修师傅分享:冷风扇空调扇噪声大的原因及维修方法
冷风扇,其实就是跟空调差不多效果的电器,只不过是可移动的小型电器,也是时下非常流行的家用电器。冷风扇除了跟空调一样能制冷之外,也是会出现一些故障的,这是不可避免的,虽然说这种电器相对空调要方便,但是维 ...
2019-4-10 09:04
空调扇冷风扇常见的维修故障分享
空调扇冷风扇常见的维修故障分享
冷风扇在我们的生活中已经使用越来越多了,大家也都非常熟悉,那么大家肯定也知道,冷风扇使用久了也会有一些故障,但是很多朋友也不知道要怎么处理,所以今天就跟开关电源我一起来学习学习吧!下文详细介绍了一些冷 ...
2019-4-10 09:04
风扇不转了如何维修?电风扇摇头不转是摇头受阻连杆变形弯曲造成
风扇不转了如何维修?电风扇摇头不转是摇头受阻连杆变形弯曲造成
电风扇在我们的日常生活中已经是不可缺少的了,即使是有空调了,但是相对来说,如果不是太怕热,还是风扇比较实用。那么在使用的过程中,如果电风扇不转了,这时候大家是否会自己修呢?要开关电源我说,检修风扇也没 ...
2019-4-10 09:00
电风扇不转的原因有哪些,家用电扇故障维修方法,
电风扇不转的原因有哪些,家用电扇故障维修方法,
家电维修网www.bjjdwx.com 对于电扇故障维修方法大家了解多少,平时遇到问题的时候是不是自己解决的呢?现在离夏天也近了,电扇也要开始使用起来了,在使用过程中难免会遇到一些故障,今天开关电源我就详细给大家讲 ...
2019-4-10 09:00
家里电视盒子闪退 忍住100次想砸掉的冲动 揪出“幕后黑手”到底是谁?
家里电视盒子闪退 忍住100次想砸掉的冲动 揪出“幕后黑手”到底是谁?
身边经常有朋友抱怨,家里的电视盒子老是闪退,尤其看到精彩内容的时候,遇到电视盒子闪退的情况,真的忍不住想砸掉,然而贫穷限制了我们的行为,理智也告诉我们:千万别砸,砸的都是钱啊!今天小智就跟大家找找电视 ...
2019-4-6 12:42
电热锅插头烧坏的主要原因和维修方法
电热锅插头烧坏的主要原因和维修方法
家电维修网www.bjjdwx.com 电热锅是现代厨房不可缺少的用具之一,它的功能也很多,所以很多用户都会选择它,而且大家也知道,对于电器我们都要好好的使用,较少故障发生。这里就有朋友说遇到电热锅插头烧坏的情况, ...
2019-4-5 07:51
电热锅常见故障大家有遇到哪些,应该如何维修
电热锅常见故障大家有遇到哪些,应该如何维修
家电维修网www.bjjdwx.com 电热锅常见故障大家有遇到哪些,是不是一遇到问题就找师傅了呢?其实对于这类的问题,记得开关电源我之前也有讲过《美的电热锅故障维修,原因和解决方法对应!》,不知道大家了解多少。今天 ...
2019-4-5 07:51
加湿器不出雾故障、以及使用提醒的维修经验
加湿器不出雾故障、以及使用提醒的维修经验
家电维修网www.bjjdwx.com 加湿器主要是用于增加房间内部的湿度的家用电器,尤其是在空气湿度比较低、房间干燥的北方来说,基本上许多家庭里面都要备上一个加湿器。但是加湿器也跟其他的家用电器一样,使用时间久了 ...
2019-4-4 11:07
加湿器坏了如何维修,灯亮不喷水、灯不亮不喷雾原因的维修经验
加湿器坏了如何维修,灯亮不喷水、灯不亮不喷雾原因的维修经验
家电维修网www.bjjdwx.com 北方冬天的天气是非常干燥的,早上起来经常会感到喉咙很干、甚至流鼻血,感觉非常销魂,因此基本上每家每户都会在家里准备一个加湿器。许多从南方搬到北方的朋友,如果没有加湿器简直不能 ...
2019-4-4 11:07
空气能一天要多少度电?空气能热泵是以少量电能驱动压缩机工作,从而吸收空气中的热量 ...
空气能一天要多少度电?空气能热泵是以少量电能驱动压缩机工作,从而吸收空气中的热量 ...
空气能一天要多少度电?看完这些你就明白了!分类:空气能地暖知识  如今,各地都在“煤改气”、“煤改电”,空气能热泵也因此走进了千家万户。不过,与燃气壁挂炉相比,空气能热泵对于很多用户来说还很陌生,很多 ...
2019-4-2 18:12
找降低电力需求的方法,利用LED驱动器延长便携设备的电池寿命(附图)
找降低电力需求的方法,利用LED驱动器延长便携设备的电池寿命(附图)
北京家电维修网www.bjjdwx.com 便携式产品制造商一直在寻找降低电力需求的方法,以最大限度地延长电池寿命。紧接着物联网的发展,以及诸如移动电话等智能设备的普遍使用,用于网络控制和监控目的,对提高电源效率的需 ...
2019-4-2 10:04
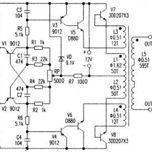
自制低成本高效率的家用逆变器,电路简洁、成本低、易维护、效率高附图
自制低成本高效率的家用逆变器,电路简洁、成本低、易维护、效率高附图
北京家电维修网www.bjjdwx.com 自制低成本高效率的家用逆变器关联:逆变器制作,逆变器电路自制低成本高效率的家用逆变器许多家用逆变电路简单易制、效率不高.有的优质高效却不易自制。本文介 自制低成本高效率的家 ...
2019-4-2 10:00

QQ|门户地图|网站地图|家电维修|手机版|家电维修技术论坛 ( 蜀ICP备14030498号-16 川公网安备51102502000162号 )

GMT+8, 2026-2-1 13:18

Powered by Discuz! X3.4

© 2001-2023 Discuz! Team.

返回顶部