家电维修网

 找回密码
 注册
家电维修网 网站首页 电子技术
订阅

电子技术

高速电路PCB布线需要注意哪些问题?这六大关键部分您绝对不能忽略
高速电路PCB布线需要注意哪些问题?这六大关键部分您绝对不能忽略
PCB(印制电路板)布线在高速电路中具有关键作用。本文主要从实践的角度来探讨高速电路的布线问题。主要目的在于帮助新用户当设计高速电路PCB 布线时对需要考虑的多种不同问题引起注意。另一个目的是为已经有一段时间 ...
2019-7-27 11:33
飞机发动机经常被鸟撞, 为啥不在进气口加个网?
飞机发动机经常被鸟撞, 为啥不在进气口加个网?
前几天咱们分享了飞机发动机的飞鸟试验,有读者提出来,经常被鸟撞,为什么不在进气口加个网:一架中国歼15战斗机在空中意外撞鸟!左侧发动机起火,一只小鸟为什么会撞这么严重呢?咱们先看一下飞鸟试验:大家都知道 ...
2019-7-27 09:32
10KV开关柜控制和保护动作原理图,维修工必备知识!
10KV开关柜控制和保护动作原理图,维修工必备知识!
10KV开关柜控制和保护动作原理,超美图解注:本PPT由于字体设置看起来不清晰,大家可以点击每张图,查看更清晰。需要该ppt的读者请在留言处留下自己的E-mail,小编抽空发给大家,请勿商用。
2019-7-27 09:31
网传苹果已经要求主要供应商评估将15%-30%产能移出中国、转至东南亚
网传苹果已经要求主要供应商评估将15%-30%产能移出中国、转至东南亚
日经亚洲评论周三报导,苹果已经要求主要供应商评估将15%-30%产能移出中国、转至东南亚对成本造成的影响,准备对供应链进行调整。苹果的要求是起因于中国和美国贸易争端久拖不决,但日经报导援引多名消息人士指出, ...
2019-6-20 14:20
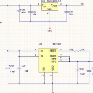
问答题:回顾一下关于DDR的PCB设计有哪些要遵循的规则
问答题:回顾一下关于DDR的PCB设计有哪些要遵循的规则
答题 | 当DDR端接电阻放第一个颗粒通过这个案例,大家能回顾一下关于DDR的PCB设计有哪些要遵循的规则吗?DDR的设计在业界一直是一个重点和难点,几乎80%的板子都带有DDR模块,而且速率和容量在近年来迅猛的发展,我 ...
2019-6-19 08:38
市场运放种类繁多,我们电子工程师如何选购好点的运放?
市场运放种类繁多,我们电子工程师如何选购好点的运放?
资深工程师教你如何选择运放目前市场运放种类繁多,面对不同的使用条件和环境,是否都能选择一样的运放呢?没关系,这是很多电子工程师都会困惑的问题,接下来为你揭开运放选型的神秘面纱。该如何分析运放电路呢?在 ...
2019-6-19 08:36
吸油烟机欧式还中式好?油烟机我们该选择哪一款好一点
吸油烟机欧式还中式好?油烟机我们该选择哪一款好一点
现在我们每个人家里面都会使用油烟机,当然的也有购买的时候,但是面对多种的油烟机我们该选择哪一款好一点呢,我们不知道,但你问的油烟机选欧式的还是中式的哪一个比较好一点的话,我们估计就得看个人情况和爱好来 ...
2019-5-29 11:04
洗衣机带烘干功能实用吗?听听使用者的看法是什么样的
洗衣机带烘干功能实用吗?听听使用者的看法是什么样的
现在的科技在不断的发展,越来越多的东西都在不断的创新,就比如说我们日常经常会使用到的洗衣机,都已经从以往单纯的洗涤、脱水,到现在增加的烘干等其他动能,使得洗衣机的功能越来越多,为人们的生活带来更多的便 ...
2019-5-29 11:04
斜式油烟机怎么清洗,让大家的厨房更加干净整洁
斜式油烟机怎么清洗,让大家的厨房更加干净整洁
大家知道中国菜在料理的时候都会带着很多油烟,所以安装一个好的油烟机是很重要,但是油烟机也是需要按时清洗延长吸收油烟的作用。 我们只要隔一段时间去看油烟机,会发现油烟机的表面都是油渍了,所以想要把油烟机 ...
2019-5-29 11:04
如何清洗波轮洗衣机内部的污垢,倒入清洗剂,让洗衣机转动几分钟后暂停
如何清洗波轮洗衣机内部的污垢,倒入清洗剂,让洗衣机转动几分钟后暂停
洗衣服可以说是现在人们日常生活中必不可少的一件事,而如果自己动手去洗的话,不仅需要一定的时间,可能还洗不干净或者洗不动一些衣物,这个时候洗衣机就能起到非常大的作用。但是洗衣机使用时间久了,就会滋生非常 ...
2019-5-29 10:59
西门子洗衣机质量好吗?德国的产品,在产品技术是非常先进的
西门子洗衣机质量好吗?德国的产品,在产品技术是非常先进的
西门子这个品牌相信大家都知道,是个大牌子,还是这的我们去信赖的,现在很多人对于选洗衣机还是比较迷茫的,洗衣机的品牌比较多。很多人其实会选择西门子洗衣机,觉得比较的靠谱,那么到底它的质量如何呢,是不是想 ...
2019-5-29 10:59
什么样的洗衣机最实用,当然是这种多功能择波轮式的
什么样的洗衣机最实用,当然是这种多功能择波轮式的
洗衣机可以说是家家户户都有的一类家用电器,但是目前市场上的洗衣机的规格和类型有费多,人们在选购的时候,都不知道如何去看,甚至有很多人心里都会有这样一个疑惑:什么样的洗衣机最实用?其实对于实用这个问题, ...
2019-5-29 10:59
全自动洗衣机不进水的原因你想不到!
全自动洗衣机不进水的原因你想不到!
全自动洗衣机不进水原因1、由于这类产品的使用频率比较高,所以出现状况也是常见的现象,一般来讲,不进水的原因有三个,若只是过滤网堵塞的话,只需将其清理即可,若是进水电磁阀和继电器发生故障,就只有将其更换 ...
2019-5-21 08:10
燃气壁挂炉常见故障及排除方法 2019-06-16 10:39
燃气壁挂炉常见故障及排除方法 2019-06-16 10:39
燃气壁挂炉常见故障及排除方法燃气壁挂炉的各种部件名称燃气壁挂炉功能按钮和运行状态显示屏故障1现象:壁挂炉的“温度或故障代码数字指示”(图三5、6)显示数字为“01”—壁挂炉点火失败在您为了使用生活热水或开 ...
2019-5-16 09:09
逆变器红灯闪报警的原因 逆变器常见故障及维修经验
逆变器红灯闪报警的原因 逆变器常见故障及维修经验
逆变器红灯闪报警的原因 逆变器常见故障及处理办法  逆变器红灯闪报警的原因  1、逆变器红灯闪报警的原因,过载现象,当逆变器的外界功率大于逆变器的承载功率,称为过载现象。  2、逆变器红灯闪报警的原因, ...
2019-4-29 07:45

QQ|门户地图|网站地图|家电维修|手机版|家电维修技术论坛 ( 蜀ICP备14030498号-16 川公网安备51102502000162号 )

GMT+8, 2026-3-19 21:17

Powered by Discuz! X3.4

© 2001-2023 Discuz! Team.

返回顶部