家电维修网

 找回密码
 注册
家电维修网 网站首页 电工学习
订阅

电工学习

买什么笔记本好,笔记本推荐参考
 相信购买笔记本的人都会这样问自己或者是问一些使用过笔记本的人,到底什么牌子的笔记本好呢?如果你也是想购买笔记本的话,而且你也问同样的问题,那武汉久龙电脑维修中心的笔者只能这样回答你:适合你的最重要, ...
2019-1-22 08:05
电梯各厂家主板密码及变频器密码
电梯各厂家主板密码上海新时达 01234 12588 91110 19163(高级密码)(参数F39内、F40是设置运行次数、可设置时间或次数);DIAO-5000(新时达F5021板)用专用协议软件、但需设置为小写(e)。S8一体机(星玛电梯) ...
2019-1-21 18:52
为什么空调插座被烧坏,有什么原因
为什么空调插座被烧坏,有什么原因
接触不良造成的空调插座被烧:由于空调插座的长期使用,插座里面的铜片松动,完成了空调电源的插头在插进插座以后,插头无法跟插座内的铜片紧密接触,可以说就是简单的搭接在一起,这是空调启动时的大电流就很容易造 ...
2019-1-21 18:51
照明灯一会亮一会灭的是怎么回事
照明灯一会亮一会灭的是怎么回事
第一个方面是由于照明灯的本身质量问题造成的照明灯一会亮一会灭:如果我们发现家中的照明灯具出现了一会亮一会灭的现象,我们首先应该想到的就是灯坏了,我们应该先处理灯的问题;出现这种问题的解决办法就是:把一 ...
2019-1-21 16:49
华为手机能当电脑用?最新黑科技:手机云电脑
华为手机能当电脑用?最新黑科技:手机云电脑
手机能当电脑用?华为最新黑科技:手机云电脑现在这个信息时代很多工作都离不开电脑,很多朋友可能因为工作的原因,不得不使用电脑,但是可能因为经常出差,却又不便于携带电脑,这就成为了一件苦恼的事。小编了解到 ...
2019-1-21 16:45
为什么停电时空气开关会自动跳闸有没有解决办法
为什么停电时空气开关会自动跳闸有没有解决办法
停电就停电,偏偏还要跳闸。以至于每次来电了都不知道——日常在家还能盯着点,要是出个差什么的,家里停电后不能自动恢复供电,冰箱里的东西岂不是全化了?之所以会发生这种情况,是因为配电箱里有一个小物件,它叫 ...
2019-1-21 16:43
家用电的电压低于220v是什么原因
家用电的电压低于220v是什么原因
居民用电的实际电压在多少范围内是合格的:我们要看低于多少,居民用电的电压波动范围标准是+7%,-10%,意思也就是说居民用电的电压是235.4V和198V之间,只有超过了这个电压的波动范围才能说明我们家中的电压是不合 ...
2019-1-21 16:41
新电脑买来以后,这些重要的事可别忘了做!
新电脑买来以后,这些重要的事可别忘了做!
新电脑到手,很多人可能都会有这样的疑问:如何设置系统?如何激活Windows?如何激活Office?……种种问题困扰着大家。新电脑到手后需要做哪些检查和设置?其实当新电脑到手后,只需要把下面这几件事做个遍就好!开机前 ...
2019-1-21 16:27
2000w发电机可以带动一个1800w的电器吗
2000w发电机可以带动一个1800w的电器吗
为什么说2000W的发电机是可不可以带动1800W的电器的要看负载的类型:首先要说明一下,这里的所说的2000W的发电机,指的就是发电机的额定功率,我们这里不再去讨论有功功率和无功功率了,如果有兴趣可以在另外讨论这 ...
2019-1-21 16:25
空气开关屡次跳闸,该怎么维修空气开关的跳闸原理有哪些方面
空气开关屡次跳闸,该怎么维修空气开关的跳闸原理有哪些方面
空气开关屡次跳闸,该怎么维修空气开关的跳闸原理有哪些方面:我们知道空气开关的本身作用就起到通断电路的作用,另外空气开关有两个必备的保护功能和一个选用的保护功能,两个必备的保护功能就是短路保护和过载保护 ...
2019-1-21 16:24
电机故障维修10例分析
电机故障维修10例分析
1修机械故障前应对电机做哪些检查?为查明故障原因和大致的故障范围,在检修电机机械故障前,应对电机外部进行以下检查:检查机座、端盖有无裂纹,转轴有无裂痕或弯曲变形。检查转子转动是否灵活、平稳、轴向是否游 ...
2019-1-21 13:35
180131_1 FANUC系统维修70例
FANUC系统维修70例序号故障现象故障分析故障产生原因排除方法系统型号1CRT无显示查CRT、显示电路、主控板主控板故障更换主控板32CRT无显示,操作面板上所有指示灯均不亮 查稳压电源,无±5V输出,查三端稳压器7805 ...
2019-1-21 13:24
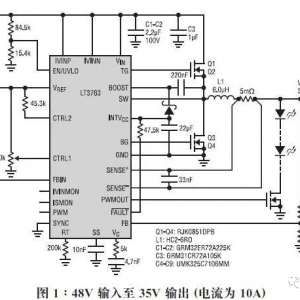
一款同步降压型大电流 LED 驱动器LT3763
一款同步降压型大电流 LED 驱动器LT3763
“高功率 LED” 这一名词的意义正在快速演化发展。虽然一个 350mA LED 在几年之前可能会轻易地被打上 “高功率” 的标签,但与如今的 20A LED 或 40A 激光二极管相比或许只能算是 “小巫见大巫” 了。现在,高功率 L ...
2019-1-18 15:36
除霾利器新风机!8分钟快捷安装,最低耗0.1度电,不再用生命抗霾!
除霾利器新风机!8分钟快捷安装,最低耗0.1度电,不再用生命抗霾!
天气又冷了,寒潮又预警了:局地降温超过14℃,一看祖国大地冷得都紫了!看着大半个中国都淹没在一片蓝紫色海洋,身处南方的小编生无可恋。今年冬天天气很差,前有霾地求生,后有寒潮围城,很多同事都病了一场。既没 ...
2019-1-4 10:00
2p漏电开关跳闸原因竟然是火线零线接反了
2p漏电开关跳闸原因竟然是火线零线接反了
2p漏电开关跳闸,现将开并下侧负载火线,零线对调后就不跳闸了,这是为什么?1⃣️你的这个原因有可能是新装的房子,线埋地下可有水渗漏到线管内的接头胶布处,水与管外连通了,还有第二种情况是线老 ...
2019-1-2 13:01
电工学习热门文章

QQ|门户地图|网站地图|家电维修|手机版|家电维修技术论坛 ( 蜀ICP备14030498号-16 川公网安备51102502000162号 )

GMT+8, 2026-5-15 03:02

Powered by Discuz! X3.4

© 2001-2023 Discuz! Team.

返回顶部