家电维修网

 找回密码
 注册
家电维修网 网站首页 电工学习
订阅

电工学习

电气工程师分享:带你认识西门子V20变频器
电气工程师分享:带你认识西门子V20变频器
变频器(Variable-frequency Drive,VFD)是应用变频技术与微电子技术,通过改变电机工作电源频率方式来控制交流电动机的电力控制设备。变频器主要由整流(交流变直流)、滤波、逆变(直流变交流)、制动单元、驱动 ...
2019-8-21 21:49
电气设计常用的电器元件,原理和作用及说明电工的福音
电气设计常用的电器元件,原理和作用及说明电工的福音
对于学习电气,很多老司机都赞同一句话:基础的往往是最重要的,掌握了基础知识或者说基础知识掌握牢固了,那么不管是看电路图还是排除电路故障,可谓是一通百通,我们都知道,电路图都是由电气元器件构成的,了解常 ...
2019-8-20 16:45
家庭中常用电线的安全载流量!
家庭中常用电线的安全载流量!
家庭电路常用的电线规格有:1,1.5,2.5,4,6,10,16平方的电线。1平方的铜芯线,安全载流量范围为(6-8)A,所能带动的功率范围为(1.3-1.7)KW。1.5平方的铜芯线,安全载流量范围为(8-15)A,所能带动的功率范 ...
2019-8-20 16:44
电压互感器知识星形接线和三角接线
电压互感器知识星形接线和三角接线
一、什么是电压互感器1、电压互感器(Potentialtransformer简称PT,Voltagetransformer也简称VT)和降压变压器很相像,都是用来变换线路或母线上的电压。2、电压互感器是一个带铁心的变压器。它主要由一、二次线圈、 ...
2019-8-20 16:43
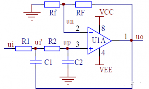
一次弄懂低通、高通、带通、带阻、状态可调滤波器!
一次弄懂低通、高通、带通、带阻、状态可调滤波器!
1二阶压控低通滤波器二阶压控低通滤波器电路如图所示,由R1、C1 及R2、C2 分别构成两个一阶低通滤波器,但C1 接输出端,引入电压正反馈,形成压控滤波器。(1) 传递函数(2) 频率特性可见该低通滤波器特点是阻尼系数ζ ...
2019-8-19 12:55
对三相异步电动机怎样进行通电试验?电工知识
对三相异步电动机怎样进行通电试验?电工知识
如果从机械方面检査未发现电动机的故障,则可直接通电试验。试验时,用三相调压变压器向电动机开始施加约30%额定电压,再遂渐上升至额定电压。如果发现声音不正常,或有焦臭味,或不转动,应立即断开电源进行检査, ...
2019-8-19 12:54
超好用的暖通空调计算公式大全!
超好用的暖通空调计算公式大全!
超好用的暖通空调计算公式大全!供暖室外计算温度:冬季空气调节室外计算温度:夏季通风室外计算温度:夏季空气调节室外计算干球温度:夏季空气调节室外计算湿球温度:夏季空气调节室外计算日平均温度:夏季空气室外 ...
2019-8-19 12:53
暖通空调支吊架做法大全,附计算和图片!
暖通空调支吊架做法大全,附计算和图片!
暖通支吊架做法大全,附计算和图片!1.保温管道立管支架1.1 适用范围垂直管道承重支架适用于DN200以上冷冻水系统及其它保温立管;垂直 管道固定支架适用于所有型号冷冻水系统及其它保温立管。1.2 固定支架与承重支架 ...
2019-8-19 12:52
技术分享:水源热泵机组热回收产品应用
技术分享:水源热泵机组热回收产品应用
水源热泵机组热回收产品和一般的热泵机组不一样的是它能实现热回收。今天我们就来看一看水源热泵机组热回收的技术原理以及它的产品应用。水源热泵机组热回收原理 水源热泵全热回收机组可同5种运行工况:1、空调制热 ...
2019-8-19 12:50
建筑电气供配电系统设计知识点详解
建筑电气供配电系统设计知识点详解
由各种电压的电力线路将发电厂、变电所和电力用户联系起来的一个发电、输电、变电、配电和用电的整体,统称电力系统。电力系统由电源、电力网、电力用户组成。一、低压配电系统的接线方式及特点(1)带电导体的形式: ...
2019-8-19 12:49
想快速识图,必须知道这5种文字符号!
想快速识图,必须知道这5种文字符号!
1.电气工程图中常用的文字辅助符号2.常用建筑构件文字符号3.线路敷设和安装方式标注用文字符号4.灯具安装方式标注代号5.电光源种类和灯具类型代号.................
2019-8-19 12:48
防雷接地与电气接地的区别
防雷接地与电气接地的区别
防雷顾名思义就是防止雷电直击或侧击,接地就是将雷电流引入大地。电气接地分为保护接地和工作接地。保护接地是防止设备漏电引发外壳带电发生触电事故,将漏电电流引入大地。工作接地是为了设备的正常运行,将中性点 ...
2019-8-19 12:48
详解低压BLDC电机驱动系统,这6个优势相当惊艳!
详解低压BLDC电机驱动系统,这6个优势相当惊艳!
鉴于高效性、较低可听噪音与长使用寿命周期,无刷直流 (BLDC) 电机广泛应用于诸如冰箱、洗碗机和洗衣机的风扇与泵等家用电器子系统。这些子系统通常需要低于100W的电机输出功率,并且通常采用由110/230VAC电源产生的 ...
2019-8-17 09:29
攻城狮提高电机效率必备神器,信号建立时间提升4倍
攻城狮提高电机效率必备神器,信号建立时间提升4倍
此前,Maxim Integrated Products, Inc (NASDAQ: MXIM) 宣布推出MAX40056双向电流检测放大器,专有的脉宽调制(PWM)抑制技术帮助工程师提高电机效率、减小振动。这款高速、宽带放大器将Maxim在高精度、高压检流领域的 ...
2019-8-17 09:28
问题132:在电动机的检修中绕组接错或嵌反怎么办?
问题132:在电动机的检修中绕组接错或嵌反怎么办?
在电动机的检修中,如果绕组接错或嵌反,会引起电动机震动、发出噪声、三相电流严重不平衡、电动机过热、转速降低。甚至造成电动机不转或熔断器熔体熔断。绕组接错或嵌反一般有两种情况:一种是外部接线错误,另一种 ...
2019-8-15 16:58
电工学习热门文章

QQ|门户地图|网站地图|家电维修|手机版|家电维修技术论坛 ( 蜀ICP备14030498号-16 川公网安备51102502000162号 )

GMT+8, 2026-5-15 08:58

Powered by Discuz! X3.4

© 2001-2023 Discuz! Team.

返回顶部