家电维修网

 找回密码
 注册
家电维修网 网站首页 电工学习
订阅

电工学习

触电会对人造成怎样的伤害?如何预防?发现有人触电怎么办?
触电会对人造成怎样的伤害?如何预防?发现有人触电怎么办?
触电会对人造成怎样的伤害?如何预防?发现有人触电怎么办?触电是由于人体直接接触电源受到一定量的电流通过人体致使组织损伤和功能障碍甚至死亡。触电时间越长,人体所受的电损伤越严重自然界的雷击也是一种触电形 ...
2019-12-18 16:42
换个电阻排除主板故障收费500元的例证
换个电阻排除主板故障收费500元的例证
我讲了一位电工朋友,从修家电一步一步走来,现在住大房子,开宝马,在苏州这边现在主要维修进口津田驹408电脑板,8100电脑板,丰田纺织机主板,储纬板,我说修一主板有时就换一电阻收费500元,引起一部分同行的怀疑 ...
2019-12-18 16:41
人们常说的单相电三相电到底是什么?听老电工说完,终于完全懂了
人们常说的单相电三相电到底是什么?听老电工说完,终于完全懂了
我们在生活中经常听到三相电和单相电,专业的人一听就懂,但是对于一些外行人对于三相电就不太了解了,今天小武就来给大家介绍一下什么是单相电和三相电。在室内装修中,电路的设计和装修是非常重要的,水和电都属于 ...
2019-12-18 16:40
单相电机启动电容和运行电容的接线方法
单相电机启动电容和运行电容的接线方法
分相启动式单相异步电动机,又称为双值电容电机。其实物图如下所示。这种结构的双值电容异步电动机有一个启动电容启动和一个运行电容;其实物图如下图所示。这种结构单相电机有一个笼式转子和定子,定子中嵌有一个主 ...
2019-12-18 16:39
卫生间等电位是什么意思?有什么作用?怎么接?
卫生间等电位是什么意思?有什么作用?怎么接?
卫生间等电位是什么意思?有什么作用。怎么接?卫生间等电位概念卫生间等电位连接是指把卫生间所有可导电的金属物件(洗脸盆、花洒、水龙头等)、圈梁钢筋、墙面金属网等都通过电线连接在一起。概图如下所示:卫生间 ...
2019-12-17 09:30
这些继电器触点保护和触点的事项,电工们都get了吗?!
这些继电器触点保护和触点的事项,电工们都get了吗?!
我们知道其实继电器的触点保护要比Mosfet更加残酷,一般继电器的负载要比Mosfet大很多。常见的直流大的负荷直流电动机,直流离合器和直流电磁阀,这些感性负载开关关闭,数百甚至几千伏的反电动势造成的浪涌会把触点 ...
2019-12-17 09:30
干货 | 电力拖动控制图纸大全
干货 | 电力拖动控制图纸大全
电力拖动,是指用电动机拖动生产机械的工作机构使之运转的一种方法。它包括电源,电动机,控制设备,传动机构。要想机械完成一定的工艺,就要求电动机按工艺要求完成不同的旋转方式,用某一种线路连接控制设备使之达 ...
2019-12-17 09:26
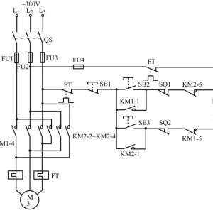
电工电路图纸集:由行程开关构成的正、反转限位控制电路
电工电路图纸集:由行程开关构成的正、反转限位控制电路
由行程开关构成的正、反转限位控制电路由行程开关构成的电动机正、反转限位控制电路1. 电路组成如图所示电路是在接触器连锁正、反转控制电路的基础上,增加了正、反转运转限位开关SQ1、SQ2。这两个常闭开关分别串接 ...
2019-12-17 09:25
维修电工安全用电常识
电工作业,切记树立安全用电意识维修电工安全用电常识(1)导线、接头、插座、接线盒要分开放置,连接方式应符合规范,不得乱拉乱接电线,注意导线连接处要有良好的绝缘。(2)室内布线及电气设备不可有裸露的带电体 ...
2019-12-17 09:24
一文读懂PCB设计的6个流程
PADS是常用的PCB设计软件,作为PCB设计工程师必须掌握熟练应用的设计工具。相对AD来,PADS在上手和设计上都相对复杂,需要多花些耐心和时间。在使用PADS进行PCB设计的过程中,需要对印制板的设计流程以及相关的注意 ...
2019-12-15 10:05
最全的变频器基本参数的调试都在这了,看过的电工都学会了!
变频器功能参数很多,一般都有数十甚至上百个参数供用户选择。实际应用中,没必要对每一参数都进行设置和调试,多数只要采用出厂设定值即可。但有些参数由于和实际使用情况有很大关系,且有的还相互关联,因此要根据 ...
2019-12-15 10:04
三相异步电动机机开一个小时过载就会报警是什么原因
三相异步电动机机开一个小时过载就会报警是什么原因
三相异步电动机过载保护最为常见的有热继电器保护、PTC热敏电阻保护两种保护方式。保护方式不一样跳保护的原因当然也有一定的差别:PTC是一种非线性的热敏电阻,其阻值在居里点以下的温度区域,呈低阻值状态,并且温 ...
2019-12-13 15:29
为什么回路电流走零线不走地线而漏电流走地线不走零线
为什么回路电流走零线不走地线而漏电流走地线不走零线
首先这是人为规定的规则,就和火线电压220V、动力电压380V、用电设备的外壳是接地而不是接零等是一样的。人为的规定零线走回路电流是为了将用电设备正常工作的电流和接地故障电流分开,方便分别安装保护设备,以求用 ...
2019-12-13 15:28
漏电开关既然有短路保护,为什么还要空气开关
漏电开关既然有短路保护,为什么还要空气开关
漏电开关属于空开的一种,其比常规空开多了一项功能——漏电保护。那么为什么不用漏电保护开关代替空气开关呢?其原因有:首先是带漏电开关比常规的1P空开要宽,如果所有的空开都用漏电保护开关代替会带来一个问题是 ...
2019-12-13 15:28
家里没装地线用带漏保的开关有效果吗
家里没装地线用带漏保的开关有效果吗
在供电系统中不带地线的供电系统称为TN-C方式,其中T表示电源的中性点接地,N表示电源中性点引出零线,C表示工作零线与保护零线合二为一,TN-C方式供电的系统图如下:该系统的供电方式,整个系统中性线N和保护线PE合 ...
2019-12-13 15:27
电工学习热门文章

QQ|门户地图|网站地图|家电维修|手机版|家电维修技术论坛 ( 蜀ICP备14030498号-16 川公网安备51102502000162号 )

GMT+8, 2026-5-14 18:37

Powered by Discuz! X3.4

© 2001-2023 Discuz! Team.

返回顶部