家电维修网

 找回密码
 注册
家电维修网 网站首页 电磁炉维修
订阅

电磁炉维修

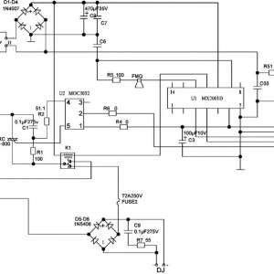
苏泊尔电磁炉显示E0故障维修图示
苏泊尔电磁炉显示E0故障维修图示
下午接一台苏泊尔电磁炉,上电放锅试机,立即显E0故障代码,风扇也没听到转动。苏泊尔电磁炉C21S02显E0故障的修复 拆盖后,测5V、15V电压(这个机型不是18V)都正常。不过用手摇一下电源滤波4.7UF/400V,发现一脚已 ...
2018-12-7 10:06
美的MC-EP201B电磁炉上电开机后显示E6等相关的的维修文章
1,美的MC-SY182.PSY18B电磁炉上电开机后显示正常,一检锅马上引起IGBT击穿,2,经检查为共振电容C3-0.3UF漏电更换电容后整机恢复正常.美的C21-SN215型电磁炉,上电开机后控制灯板指示灯全亮抖动,开不了机,3,美的C21-S ...
2018-12-5 14:20
如何检修乐邦电磁炉C20E显示E0故障
查了乐帮电磁炉故障代码故障现像 故障显示代码 故障原因LED闪烁、蜂鸣器长鸣 E0 电路有错误LED闪烁、蜂鸣器短促 E1 无锅具、锅具不对LED闪烁、蜂鸣器长鸣 E2 IGBT过温LED闪烁、蜂鸣器短促 E3 电压过高LED闪烁、蜂鸣 ...
2018-12-4 18:57
多台开机显示E6的电磁炉维修方法
多台开机显示E6的电磁炉维修方法
今天店里送来十几台火锅电磁炉,其中有一台开机显示E6…经测试,发现在带上灯泡保护时故障消失…因此判断又是一例市电电压偏高检测故障…(因灯泡有微亮,此时进入机子里的市电电压只有200v左右)于是将市电检测电阻51 ...
2018-12-2 18:07
苏泊尔C21-SDHC16X型电磁炉报警不加热故障检修3例
苏泊尔C21-SDHC16X型电磁炉报警不加热故障检修3例
例1.故障现象:当接插市电时电源指示灯闪亮,按开/关键时指示灯由闪亮转为常亮,接着按功能(如火锅键)时,火锅指示灯亮,同时数码管显示1600W,2秒后数码管显示故障代码E0并报警,不能加热分析与检修:该电磁炉显 ...
2018-11-28 13:47
九阳JYF-30FS19智能电饭锅通电无反应故障维修1例
九阳JYF-30FS19智能电饭锅通电无反应故障维修1例
故障现象:一台九阳JYF-30FS19智能电饭锅通电无任何反应。 分析与检修:通过故障现象分析,说明电源线或机内电源电路异常。检查电源线正常,说明机内的电源电路异常。拆开机器,用蜂鸣挡测量AC220接入处串联的电子 ...
2018-11-28 13:15
九阳DJ13B-D18D豆浆机连续报警故障维修1例
九阳DJ13B-D18D豆浆机连续报警故障维修1例
故障现象:一台九阳DJ13B-D18D型豆浆机不工作,蜂鸣器发出连续报警声。 【提示】该款豆浆机使用ABOV单片机有限公司生产的28脚SOP封装的8位单片机MC80F0708D,工作电压在主频1~4MHz状态下(该款豆浆机使用4MHz晶振) ...
2018-11-28 12:49
灶具产品知识及维修。
灶具产品知识及维修。
一、燃气灶产品知识(一)燃气灶分类1.按安放方式:嵌入式、台式2.按面板材料:不锈钢、玻璃、陶瓷、 特氟珑(不沾油)3.按点火方式:脉冲点火、压电式陶瓷电子点火4.按火眼数量:单眼、灶双眼灶、多眼灶5.按进风方 ...
2018-11-27 08:46
电热水壶的原理及维修
电热水壶的原理及维修
一、电热水壶的结构二、电热水壶的原理1、电热水壶的加热原理电流通过电阻,电阻发热把热量传导给水,使水沸腾。(电流的热效应)2、电热水壶自动断电的原理利用水沸腾时产生的水蒸汽,使蒸汽感温元件的双金属片(热 ...
2018-11-7 09:34
电磁炉维修经验图解。
电磁炉维修经验图解。
1、先简单说一下电磁炉的工作原理,请看简图:线盘与振荡电容组成LC振荡电路,从而在线盘上产生交变磁场。说便简单一点,是一个大电流的高速开关电路。打开机子后,看一个10A~15A保险管是否变黑,烧保险烧时多数坏 ...
2018-11-6 08:20
电磁炉最常见几种故障现象及原因处理
一、常见故障1、爆机—烧保险和IGBT。具体表现是通电没反应,整机不工作。我们拆开机子,会发现保险烧爆了,而且爆得很厉害,保险的玻璃壁上都给爆黑了。我们进一步检查,会发现在那个大散热器下面的IGBT也击穿了, ...
2018-11-1 08:24
美的SK RK WK FK SH系列电磁炉常见故障分析与处理
美的SK RK WK FK SH系列电磁炉常见故障分析与处理
一、烧保险丝故障分析:此故障一般带有其它的元件损坏一起出现,如IGBT、整流桥堆也一起击穿等,换上新的保险管后,不要马上上电试机,否则可能会再次引起烧保险管检查步骤:1、检查驱动电路DW1 18V稳压二极管是否击 ...
2018-11-1 08:23
九阳电磁炉时而不加热,已修复!
九阳电磁炉时而不加热,已修复!
今接到一客户送来的电磁炉,型号为九阳c22-l2,客户说该电磁炉时而正常时而不正常,大部分时候是无法加热的。插电开机面板显示正常,加热一会后出现不加热,偶尔有哒哒声出现,拆机测量各有关原件均未发现异常,补焊 ...
2018-10-31 15:29
十年未碰,第一次维修九阳小家电(技术还在)
故障现象:九阳榨汁机,不通电、不工作。服务过程:我们是遵义市正安县城内做家电销售的。(先言)昨天,一位女性顾客提着一台在我们这儿买的九阳榨汁机上门,进店后,她说:“在你们这买的产品坏了",我上门接过袋子 ...
2018-10-24 19:33
普通电饭煲与智能电饭煲原理及元器件详解。
普通电饭煲与智能电饭煲原理及元器件详解。
电饭煲概述电饭煲又称作电饭锅,是利用电能转变为热能的炊具,使用方便,清洁卫生,还具有对食品进行蒸、煮、炖、煨等多种操作功能。常见的电饭锅分为保温自动式、定时保温式以及新型的微电脑控制式三类。世界上第一 ...
2018-10-24 17:32

QQ|门户地图|网站地图|家电维修|手机版|家电维修技术论坛 ( 蜀ICP备14030498号-16 川公网安备51102502000162号 )

GMT+8, 2026-3-19 18:19

Powered by Discuz! X3.4

© 2001-2023 Discuz! Team.

返回顶部