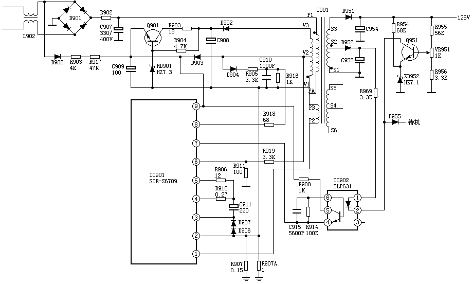
STR6709 str-6708 str6707引脚功能内部图资料
str6707/str-6708/str6709电源厚膜电路,应用广泛工作性能稳定,很多国产进口电视机都用到了该芯片,下面详细列出str6709维修资料和维修数据,希望能给广大电视机维修工作者提供帮助。这3个型号的电源厚膜内部结构是完全一样的,只是内部功率管的功率不同,str6709可以代换str-6707,str-6708厚膜芯片。下面是str6709引脚功能内部图资料,下表列出的str6707/str-6708/str6709电源厚膜引脚功能和电压值。
序号 | 功能 | 电压 | 序号 | 功能 | 电压 |
1 | 内部开关管集电极 | 300 | 6 | 过流保护 | 0 |
2 | 地(电源负极) | 0.1 | 7 | 反馈 | 0.3 |
3 | 内部开关管基极 | 0 | 8 | 接内部驱动器1 | 1.2 |
4 | 基极电流输入 | 0.9 | 9 | 供电电压 | 8.8 |
5 | 驱动器 | 1.5 |
|
|
|
下图:str6707/str-6708/str6709内部方框图


- 刊登此文只为传递信息,并不表示赞同或者反对作者观点。
- 如果此内容给您造成了负面影响或者损失,本站不承担任何责任。
- 如果内容涉及版权问题,请及时与我们取得联系。

文章评论