家电维修网

 找回密码
 注册
搜索附件  
家电维修网 附件中心 【工控电器维修技术】 电子技术 265fa764bbeb4d332733346b766f136d.png

265fa764bbeb4d332733346b766f136d.png

 

PMOS做开关控制的可靠性电路设计:

这个文章是在看到我很喜欢的公众号博主小马哥买的回流焊炉热失控烧毁后,及我之前看到的开源电烙铁的控制加热的设计,所以写一下本篇文章,为大家提供一下灵感,希望大家在做这种加热或者其他类似电机之类的控制可以多一些可靠性安全的设计。下面是小马哥公众号,感兴趣的朋友可以关注一波。


常规的NMOS或NPN控制PMOS作为电源开关(控制加热棒,或者外设等)通常是类似如下的设计,即通过高低电平控制NMOS或NPN三极管然后间接控制PMOS。控制逻辑如下:


但是这种控制逻辑是存在一定的缺陷的,那么就是当MCU跑飞,程序卡死的时候,如果控制IO输出的是高电平,那么PMOS便会一直导通,不会停止,例如是电烙铁,那么就会一直加热。其实还是很恐怖的一件事情。


那么有没有什么方法可以改进呢?其实是有方法的,我们最常用,也比较耳熟能详的是看门狗,MCU在程序里会周期性喂狗,如果程序跑飞,那么不喂狗了便会引起MCU复位。有的MCU会内置看门狗外设,有的没有的也可以通过外置硬件看门狗芯片作为看门狗。例如下图的TPS3823,既可以作为电压监控(电源电压如果跌落到阈值便会复位MCU,或者说单片机跑飞,没有喂狗信号也会导致TPS3823输出复位信号)。


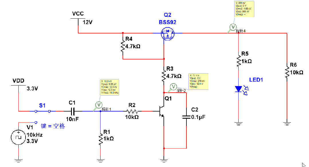
那么除了看门狗,还有没有其他的增强可靠性的方法?也是有的,可以通过PWM控制PMOS导通/截止,这个在上次分享的开源电烙铁中有所使用,电路图如下所示,这个我感觉设计的还是很不错的。

下图是一个简单的仿真,对这个隔直电容部分的仿真:

[color=rgba(0, 0, 0, 0.9)]通过仿真我们也可以看到,就算MCU卡死在输出高电平也不会导致PMOS常开失去控制,而是直接断电。这种控制逻辑就很不错,我感觉这个是挺值得学习借鉴的地方,尤其是这种加热控制的地方,如果热失控是很麻烦很危险的事情。


[color=rgba(0, 0, 0, 0.9)]然后还有另外一种,是类似电荷泵半波整流那种控制逻辑也是可以,不过那种还要外置二极管,电路不如这个开源电烙铁的简单,使用电荷泵这种的电路如下:


.

265fa764bbeb4d332733346b766f136d.png
         同一主题附件:
    3755631cde2c34c5b80819ef72575a0d.png
    d0930c49ac51e7d3e30ae4b8afba43de.png
    b2d86bc355d12b948c2d6c2b1603d8d8.png
    265fa764bbeb4d332733346b766f136d.png
    8d7d9f3ae20fa0bf5e70086364461867.png
    39d2dd69ea16931e529c4d0cb9f19ec3.png
    ea7ce97bcbe2aa8de53efabf5c1209a7.png
    ecc2a178bf5f7f20e95a38c4947db084.png
    3379581480c24381e62336c9684fc1ff.gif
    d84d5d7e7886e29a8b034f3b04cae073.png

QQ|门户地图|网站地图|家电维修|手机版|家电维修技术论坛 ( 蜀ICP备14030498号-16 川公网安备51102502000162号 )

GMT+8, 2026-3-21 21:13

Powered by Discuz! X3.4

© 2001-2023 Discuz! Team.

返回顶部