家电维修网

 找回密码
 注册
搜索附件  
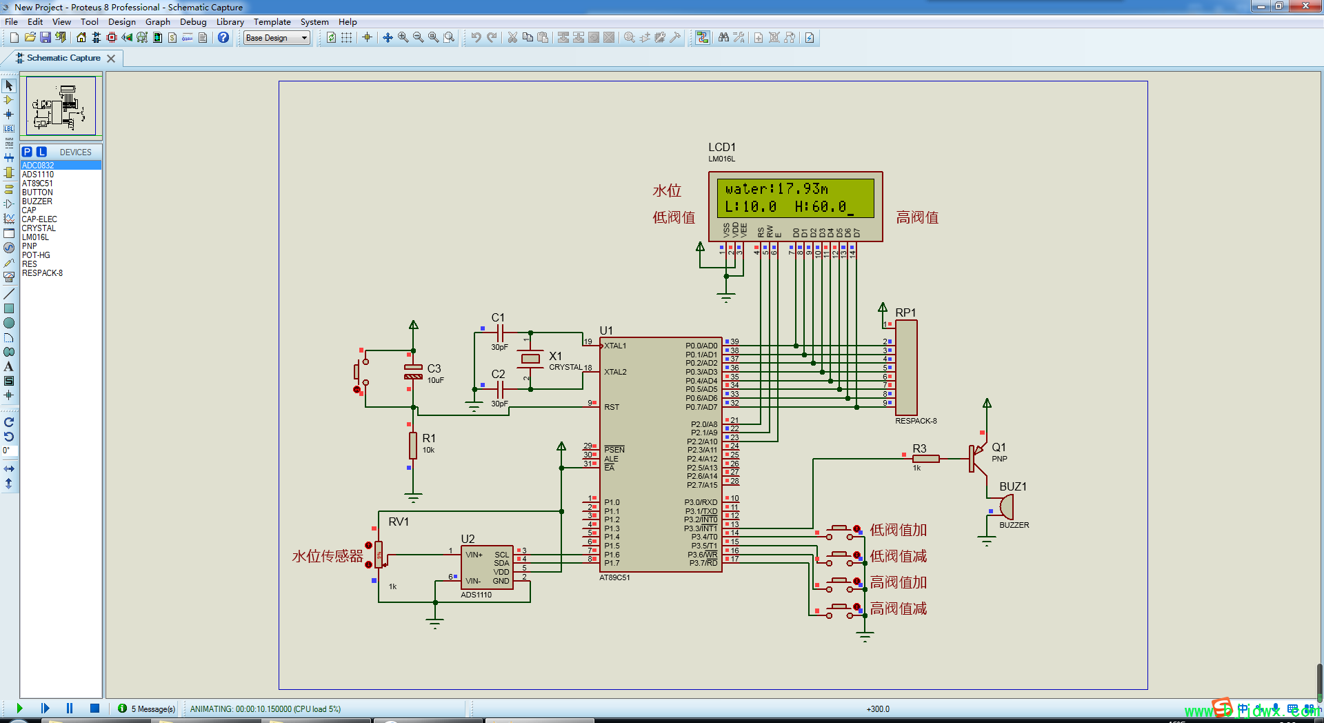
家电维修网 附件中心 【工控电器维修技术】 电子技术 水位监测报警(上下限).zip

水位监测报警(上下限).zip

 

水位监测报警(上下限)报警器:
本帖最后由 雷雨田 于 2022-5-19 09:04 编辑


QQ|门户地图|网站地图|家电维修|手机版|家电维修技术论坛 ( 蜀ICP备14030498号-16 川公网安备51102502000162号 )

GMT+8, 2026-3-21 19:22

Powered by Discuz! X3.4

© 2001-2023 Discuz! Team.

返回顶部