家电维修网

 找回密码
 注册
搜索附件  

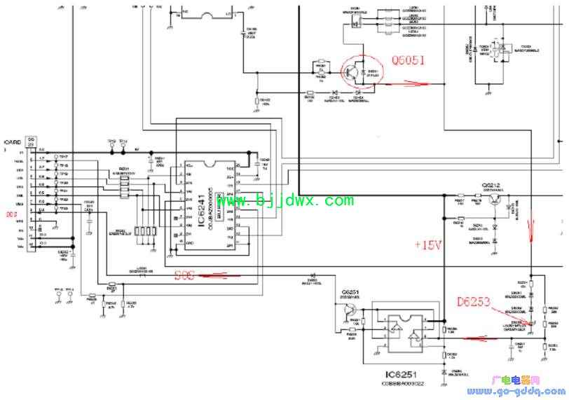
松下50PV70CA灯闪一下.doc

 

求助松下等离子TH-50PV70C红灯闪8次:
接修一台松下等离子TH-50PV70C电视,刚开机声音图像都正常,两三秒钟后黑屏,红灯闪8下,查维修手册是维持驱动SS板故障,我等离子修得极少,特请大家和吴善龙大师帮忙分析。

QQ|门户地图|网站地图|家电维修|手机版|家电维修技术论坛 ( 蜀ICP备14030498号-16 川公网安备51102502000162号 )

GMT+8, 2026-5-15 03:38

Powered by Discuz! X3.4

© 2001-2023 Discuz! Team.

返回顶部