家电维修网

 找回密码
 注册
家电维修网 网站首页 空调维修
订阅

空调维修

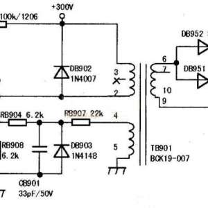
最全面的制冷系统故障处理方法 电源板维修资料.FSQ0265RN​
最全面的制冷系统故障处理方法       电源板维修资料.FSQ0265RN​
一、冷系统系统压力和温度的检测1、制冷系统的压力概念。制冷系统在运行时可分高、低压两部分。高压段从压缩机的排气口至节流阀前,这一段称为高压压力。压缩机的吸气口压力称为吸气压力,吸气压力接近于蒸发压力, ...
2021-4-24 11:14
多联机制冷、制热效果差如何解决?
多联机制冷、制热效果差如何解决?
多联机不报任何故障代码,就是制冷、制热效果不佳,这个问题如何解决呢?故障 判断条件和 方法:1、室内机制冷运行时,电子膨胀阀开至 2000PLS 时,内机盘管出管管温大于进管管温 5℃以上;2、室内机制热运行时,电 ...
2021-4-24 11:12
制冷系统中的温度与压力的估算
制冷系统中的温度与压力的估算
平衡压力、高压压力和低压压力是空调维修的重要参数。三个压力是制冷剂在空调管路中循环在不同位置所对应的压力,由于制冷剂是在气液之间循环变化的,伴紧接着吸热和放热,所以外界环境的温度对其有明显的影响,一般情 ...
2021-4-24 11:09
图文详解离心式制冷压缩机
图文详解离心式制冷压缩机
离心式压缩机主要零件检查工作是检修过程的重要环节,主要部件及零件通过检查而确定其技术状况和所要采取的工艺措施,决定了维修后的技术质量。主轴拆卸后,用外径千分尺测量各轴颈(与叶轮、轴承、联轴器等配合处)的 ...
2021-4-24 11:08
制冷设备压缩机—管路系统优化设计
制冷设备压缩机—管路系统优化设计
空调制冷设备在各种复杂工况载荷作用下的可靠性、振动噪声问题是产品技术研发的关键内容之一,因此,制冷设备动力学性能成为产品研发关注技术要点。空调制冷设备动力学性能很大程度上取决于产品结构设计方案,压缩机 ...
2021-4-24 11:05
风机盘管安装、设计、维修攻略大全~
风机盘管安装、设计、维修攻略大全~
一、风机盘管的组成主要由热交换器、水管、过滤器、风扇、接水盘、排气阀、支架等组件组成。二、风机盘管的工作原理机组内不断的再循环所在房间或室外的空气,使空气通过冷水(热水)盘管后被冷却(加热),以保持房 ...
2021-4-24 11:04
中央空调分类、运行管理与常见故障处理
中央空调分类、运行管理与常见故障处理
一、风冷式冷水系统风冷式冷水系统应用广泛,散热装置为内置风扇,主要有:制冷剂循环系统、水循环系统、电器自控系统组成。机组的输送介质通常为水。它通过室外主机产生出空调冷水,由管路系统输送至室内的各末端装 ...
2021-4-24 11:03
空气源热泵常见16个问题解决方案
空气源热泵常见16个问题解决方案1、压缩机堵转从多数故障压缩机的解剖现象看,压缩机内部并不缺油,抱轴堵转是由于瞬时润滑不良引起的,而导致润滑不良的主要原因是润滑油油质发生了变化,油被稀释或油位被制冷剂液体 ...
2021-4-23 13:33
空调移机维修时冷媒回收防爆操作指导
空调移机维修时冷媒回收防爆操作指导
空调移机维修时冷媒回收防爆操作指导
2021-4-23 13:32
通过几张图看懂空调制冷压焓图!
通过几张图看懂空调制冷压焓图!
想搞空调维修和中央空调维修,一定要学会压焓图,帮助大家快速搞懂制冷原理,高效解决问题。1制冷一些概念和术语℉与℃的换算F=9/5C+32,C=5/9(F-32)式中 F-华氏温度,C-摄氏温度。显热:显热即指引起物质温度变化的 ...
2021-4-14 08:39
格力小方板技改804通用板
小方板主板号30138225 W8263C查技改资料,208的不可以,但804的却行。前几天通用CPU到货,今天不太忙,想想来改一下试试,因为有改208的先例,804轻车熟路改好试板一次成功。此故障板E6烧三大件,4427及CPU,模块完 ...
2021-4-11 20:04
维修格力变频空调:压机不升频故障
维修格力变频空调:压机不升频故障
帮忙给经销商维修格力**机变频空调,经销商描述是外机板子故障,空调不启动。我说外机板坏需要拆板维修,我不会维修可以拆板寄修!经销商同意,一块去用户家!手里拿着一把螺丝刀即可出发!(格力变频空调**机有故障 ...
2021-3-10 14:09
海信LED42K560X3D背光故障维修
海信LED42K560X3D背光故障维修
今天回收一台海信LED42K560X3D液晶电视,故障机,背光下半部分黑。此机的通病,以前修过N例,此机恒流板供电给灯条是用软排线,由于电流和灯条自身发热关系,时间长了导致灯条内部的软排线插座接触不良,从而导致屏 ...
2021-3-9 11:09
多个液晶电视的维修经验看看对你有没有用处
各位维修师傅,维修行业比较累,也比较辛苦,我今天和大家聊聊液晶屏维修的事情,不是很精,但是比较实用。液晶电视的维修经验: 1、开机指示灯亮,屏亮一下2-3秒黑屏,多数故障出在高压板。(夏天多发故障) ...
2021-3-9 11:07
常用家用电磁炉常见故障及排除方法分享
常用家用电磁炉常见故障及排除方法分享
电磁炉相信很多家庭都有在使用,特别是在没有管道煤气的地方,人们应该都会选择使用电磁炉。电磁炉使用方便,价格实惠但也会因使用不当等诸多因素造成损坏,因为价格的原因现在一般的维修店也都不愿意维修,价格低了 ...
2021-3-9 11:05
空调维修热门文章

QQ|门户地图|网站地图|家电维修|手机版|家电维修技术论坛 ( 蜀ICP备14030498号-16 川公网安备51102502000162号 )

GMT+8, 2026-3-19 18:19

Powered by Discuz! X3.4

© 2001-2023 Discuz! Team.

返回顶部