家电维修网

 找回密码
 注册
家电维修网 网站首页 空调维修
订阅

空调维修

压缩机基本知识
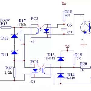
压缩机基本知识
单相压缩机启动电路:因单相异步电机无启动力距,因此多数采用电容分相,在启动绕组上串联一电容来达到获取启动力距目的,当压缩机电容损坏时,压缩机就无法启动。单相压缩机启动电路三相压缩机启动电路:三相压缩机 ...
2018-3-12 16:39
变频空调功率模块好坏判断及代换方法
在变频空调中,功率模块是一个主要的组成部件,常简称为IPM。变频压缩机运转的频率高低完全由功率模块所输出的工作电压的高低来控制,功率模块输出的电压越高,压缩机运转频率及输出功率也越大,反之,功率模块输出 ...
2018-3-12 16:36
美的变频空调器电路详解与分析
美的变频空调器电路详解与分析
一、变频空调器的总体框图分体壁挂式变频空调器的总体框图如下图所示二.室内机控制电路美的系列变频空调器室内机控制系统采用高性能微处理器μPD780021,实现对室内温度、蒸发器温度、遥控器信号的接收、室内机风扇 ...
2018-3-12 16:34
精密空调详解及故障维护分析
精密空调详解及故障维护分析
精密空调大部分跟普通空调的构成差不多,其组成也是压缩机、冷凝器、膨胀阀和蒸发器外,还包括:风机、空气过滤器、干燥过滤器、加湿器、加热器、视液镜、储油罐、电磁阀、风压传感器等。在日常的机房管理工作中对精 ...
2018-3-12 16:30
各种变频空调强制定频方法大全
各种变频空调强制定频方法格力空调在制冷模式下,遥控器设定为18度,3秒内连按4次睡眠健,显示P1后,则设定成功。柜机送电后直接按温度(减)开所有负载进入强制制冷,同样按温度(加)开所有负载进入强制制热.(定 ...
2018-3-12 15:45
变频空调维修方法与分析详解
变频空调故障可分两大类:一类是空调外部因素导致不是故障的故障;另一类是空调自身故障。因此在分析处理变频空调故障时,首先要考虑排除空调的外部故障,比如:用户的是否过高或过低;电源线路是否存在接触不良;电 ...
2018-3-12 15:34
制冷系统液击现象分析与处理
液击是指制冷剂因未能或未充分吸热蒸发,制冷剂液体或湿蒸汽被压缩机吸入到压缩机内的情况,叫液击。一、引起的原因主要有:(1)气液分离器或低压循环桶的液位控制失灵,导致液位超高。(2)供液量过大,供液过急。 ...
2018-3-12 15:32
格力变频冷静王空调维修资料
1排气温度保护:当T排气高于115度时,压机停,小于90度压机停已达三分钟后恢复运行;2防冻结保护:当T内管小于-1度,压机停,大于6度压机停已达三分钟恢复运行;3过电流保护:当I总大于D时,压机停,外风机延时30秒 ...
2018-3-12 15:30
空调常见非本身故障原因分析
一、电源问题①电源电压不能太低。一般当电压比正常电压220V降低15%时,空调器的压缩机就难以启动。空调运转时,电压一般需保证在198V以上。②空调器专用电路中的保险丝因容量小而烧断,或容量过大又起不到保护作用 ...
2018-3-12 15:29
空调启动时频繁跳闸原因分析与处理
经常有客户说家里空调很难开起来,外面的压缩机好象没运行,内机吹风等都正常,开关好几次才能制冷,大家知道什么原因吗?会不会是电容坏了,还是压缩机卡缸了?有两种可能:一、压机热保护,二、内机管温电阻坏,如 ...
2018-3-12 15:28
变频空调常见保护功能分析与处理
通用保护功能指在异常情况下,为保护空调器不被可能出现的大电流、高温、高压所损坏而设计的保护功能,所谓通用:即在制冷,制热,抽湿,自动模式下均有效,其它仅在某种特定模式下才起作用的保护功能则在相应模式中 ...
2018-3-12 15:27
格力变频空调E6通讯故障分析与处理。
格力变频空调E6通讯故障分析与处理。
一、通讯故障原因与现象格力变频空调E6通讯故障是目前变频机售后出现最多的故障,与内机、外机以及室内外电源连接线相关,故障点难以判断,给维修带来了较大的难度。直接原因:当连续一段时间(具体由通讯协议决定) ...
2018-3-12 15:25
格力变频空调室内风机(H6保护)与室外风机常见故障分析与处理。
格力变频空调室内风机(H6保护)与室外风机常见故障分析与处理。
一、室内风机1、堵转的原因开风机时,连续1分钟检测到电机转速过低,则出现电机堵转保护(H6故障保护)。2、堵转的判断电机安装是否正确,端子是否接插不牢固;风口被堵导致风速过慢;风叶卡死;电机胶圈内滑动轴承 ...
2018-3-12 15:20
空气开关上的安数怎样选?朋友说越大越好,结果装上就愣了
空气开关上的安数怎样选?朋友说越大越好,结果装上就愣了
最近我去一个朋友家里参观,发现他家正在装修,随便一看,我发现他家买回来的空气开关,几乎都是63A的,看到这里我就愣了,怎么都选这种呢,朋友却说反正安数越大越安全,那么事实到底是怎样呢?空气开关的安数应该 ...
2018-3-12 14:07
格力五代商用多联机系列(CAN 通讯)故障代码表
格力五代商用多联机系列(CAN 通讯)故障代码表
朋友你好,格力多联机分很多款,故障代码有些通用,但是很多是不通用的,这篇五代多联机使用CAN通讯方式的故障代码表总结后分享给你,希望能帮你快速查询故障,相关的故障代码的维修方案,公众号里都有写,你可以在 ...
2018-3-12 14:04
空调维修热门文章

QQ|门户地图|网站地图|家电维修|手机版|家电维修技术论坛 ( 蜀ICP备14030498号-16 川公网安备51102502000162号 )

GMT+8, 2026-3-20 06:46

Powered by Discuz! X3.4

© 2001-2023 Discuz! Team.

返回顶部