家电维修网

 找回密码
 注册
家电维修网 网站首页 维修文章
订阅

维修文章

浅谈液晶电源的维修(一)
近个时期,维修很忙,通常的通宵达旦,所以发帖很少,维修方向的重点已经转移为液晶电源和少量的等离子电源的维修。讲到这里,高手首先不要拍砖,我维修的电源有很大一部分是同行的,他们就是冲则我的电子负载来的, ...
2013-6-24 18:49
高清彩电数字版坏应急维修!
紧接着CRT电视的淘汰,数字高清电视,数字板损坏,这样的维修方法值得一试! 长虹CHD29600高清彩电只是AV有声白光板显一下无图,无字符、电视光栅正常,很多情况下是数字板【CVP-CX12或JUC7.820.145】坏,不管是什么 ...
2013-6-14 10:02
万用表维修功放的维修测试关键点和维修
在没有示波器和音频信号发生器时需要维修功放时,维修测试关键点如下:1:恒流源部分,图中VT1 和R4及LED1 还有C2 ,R9组成了恒流源。R5R6 电压应相等。R10 R11电压应相等。2:测试恒压偏置电压C3两端电压(2V多), ...
2013-6-13 13:13
液晶彩电瞬间黑屏速修方法
高压板专用芯片去保护的方法: 芯片型号 保护脚 说明 TL5001 5 对地短路 TL1451 15对地短路 TL5451 15对地短路 BA9741 15对地短路 BA9743 15对地短路 MB3775 15对地短路 AT1741 15对地短路 AT1380 2 对地短路 ...
2013-6-12 13:57
无源可调恒流电子负载电路图
无源可调恒流电子负载电路图
在电源行业,电子负载是所有厂家都必需的研发或生产设备,市场上的电子负载大多都较贵,而且都是需要电源供电才能工作。本文提供一种电路方案,使读者可以自制无源可调CC模式的电子负载,其输入电压范围可达到3~30V, ...
2013-6-8 14:43
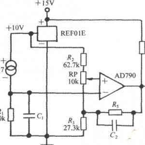
可调式恒温控制器电路原理图及图纸
可调式恒温控制器电路原理图及图纸
可调式恒温控制器电路如图所示。由REF01E给TMP17提供高稳定度的10V电源电压,在电阻R1上可获得与被测温度t成正比的电压信号。AD790为电压比较器。令t、t0分别表示温度的测量值和设定值,当tt0时恒温控制器输出为低电 ...
2013-6-8 14:37
改进型镜像恒流源电路图
改进型镜像恒流源电路图
(1)减小β对Io影响的恒流源   如图1所示为减小卩对几影响的恒流源。此电路的输出电流表示式为   若式中β1≈β2,此式与式(1-1-24)相比,显然此处β的变化对Io的影响要小得多。   (2)Io与IR不同比例的 ...
2013-6-8 14:34
恒流源介绍以及常见恒流源电路
恒流源介绍以及常见恒流源电路
什么是恒流源? 恒流源就是一个能输出恒定电流的电源。图5中的r是电源E的内阻,RL为负载电阻,根据欧姆定律:流过RL的电流为I=E/r+R如果r很大如500K,那么此时RL在1K---10K变化时,I将基本不变(只有微小的变化)因为 ...
2013-6-8 10:29
已解决 松洋SY-1468 14寸开不了机
用一个五线万能电源模块装上一试,电压就上来了,懒得修电源,直接用上模块了,再换了一个1010的行输出,和几个按钮。
2012-12-18 21:20
求筌声JS-1420不能加信号
今修一电视,处理器8873CSCNG6PR6,开机三无保险坏,保护电路可控硅炸飞一半不见了,换上电源管,+B上到5VDC就坏了,接着换+B二极管,换了开机电源叫,接着又换行管,换了行管,开机就保护,接着又把行变换了,好了, ...
2012-12-8 21:54
求联声AV-608A功放图纸
\n\n芯片有:4558D,NJW1102L, NJU9702D, MC14053BCP, HEF4052BP。 该机维修好了后级,前级还有问题。每一路加输入信号都没有输出,且按键或钮音量开关等喇叭都发出呵呵的操作声。屏显正常。求资料或解决思路。谢 ...
2012-12-8 21:54
求助创维25NF8800A +B电压只有7V
今接一电视,用户说不开机,被人修过没修好,芯片有STV2246 ST6388B1场W88G80247行D5148 电源C5148机板:TC-368 94V-0 TC6307。 现+B电压只有7V,其它各路电压都偏低。拆掉行管,灯丝偏转故障依旧,求指点良方或图纸 ...
2012-12-8 21:51
已解决求创维25NF8800A 噪声大解决方案
该机机芯为5S28,处理器为:ST6388B,声表面型号:F9351,用F13003,K8352M代换无效,功放块DTA1905两个, 带功放的伴音通道集成电路CDl353CP一个,现噪声大,原声有的台有且很小。求解决方法。多谢。
2012-12-8 21:48
美的加湿器S20U-S1
总结:1.提醒加湿器必须先加水,再开电源开关。 2. 清理水垢也能提高雾化效果。
2012-11-22 19:35
王牌2568水平亮线的检修
总结:其实本次维修直接测量场供电正常,场IC301的11脚无电压输出,就可以判断IC301芯片损坏。
2012-11-11 19:21
维修热门文章

QQ|门户地图|网站地图|家电维修|手机版|家电维修技术论坛 ( 蜀ICP备14030498号-16 川公网安备51102502000162号 )

GMT+8, 2026-3-19 21:39

Powered by Discuz! X3.4

© 2001-2023 Discuz! Team.

返回顶部