家电维修网

 找回密码
 注册
家电维修网 网站首页 冰箱维修
订阅

冰箱维修

创维32E3000型液晶电视三无故障检修
创维32E3000型液晶电视三无故障检修一台创维32E3000型液晶电视,接通电源后指示灯不亮,不开机。拆开机壳,自测三合一主板(板号:5800-A9ROI0-OP30-VEROO.30),未发现明显损坏的元件。用万用表电阻挡检测保险丝FOD2(3 ...
2018-1-29 16:13
车载冰箱不通故障检修
车载冰箱不通故障检修
车载冰箱不通故障检修一台采用半导体制冷的车载冰箱,设有市电和车载电源转换开关,既可以采用车上12V电源,也可采用市电220V供电。车主反应该机使用车载电源正常,但是转到市电使用时无反应。拆机检测,发现电源板1 ...
2018-1-29 16:08
创维BCO-216TSG型冰箱磁敏开关故障维修
创维BCO-216TSG型冰箱磁敏开关故障维修
创维BCO-216TSG型冰箱磁敏开关故障维修一台创维BCD-216TSG型冰箱,冷藏室制冷差且不停机,冷冻、软冷冻室制冷正常口根据经验,先测环境温度并不高,机器放置位置通风良好,手触摸机器两侧冷凝器温度正常;再观察冷藏 ...
2018-1-29 14:18
美的变频空调电控故障处理方法与技巧(下)
美的变频空调电控故障处理方法与技巧(下)
美的变频空调电控故障处理方法与技巧(下)例2:变频模块U、V、W二相输出端子接触不可靠造成"PO"模块保护。产品型号为KFR-32GW/BP2DY-M(4),产品条码为5lJ16093028030961。故障现象:不制冷,压缩机不能运转。检修: ...
2018-1-26 14:29
海尔对开门冰箱强制操作方法
海尔对开门冰箱强制操作方法型号:Y555系列(风冷对开门冰箱,539WT、602W、551WSY、552WSY、551WYJZ、552WYJZ、552WYJF、551WYJF、576W、551WE、551WB、556WA、550WA等)强制启动:按下主控板上的"TEST"按键,屏显 ...
2018-1-26 14:10
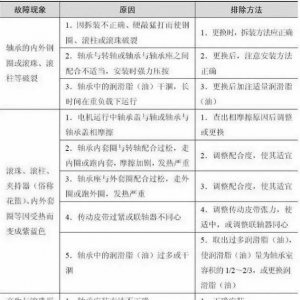
电动机机械故障检修详解(上)
电动机机械故障检修详解(上)
一、检修故障前应对电动机做哪些检查?为查明故障原因和大致的故障范围,在检修电机机械故障前,应对电机外部进行以下检查。①检查机座、端盖有无裂纹,转轴有无裂痕或弯曲变形。②检查转子转动是否灵活、平稳、轴向 ...
2018-1-25 16:54
电动机机械故障检修详解(下)。
电动机机械故障检修详解(下)。
怎样检修滚动轴承的常见故障?电机的定子是通过轴承来支撑转子转动的,因此在电机中轴承是承受机械磨损严重而负载最重的部件,最容易发生故障,在电机的机械故障中所占的比例最大。在轴承圈上一般印有号码、符号,表 ...
2018-1-25 16:50
电冰箱、冰柜门封不严的检修方法与技巧
电冰箱、电冰柜门封不严,会造成压缩机常时间工作不停机,蒸发器短时间内结霜很厚,但箱体内温度降不下来,同时耗电量增加,也会使电冰箱内凝露滴水。门封闭不严,主要是经长时间使用后,门封老化变形,四角发生凹陷 ...
2018-1-25 16:39
电磁阀冰箱中的电磁阀工作详解。
电磁阀冰箱中的电磁阀工作详解。
冰箱的电磁阀种类较多,目前流行的电冰箱电磁阀,主要分为两大类;一种是单稳态电磁阀。另一种为,双稳态电磁阀。电磁阀在冰箱的主要功能是转换制冷剂流向,控制不同室温的制冷状态,优化制冷结构,达到目的理想的设 ...
2018-1-25 16:37
冰箱更换过滤器视频教程
冰箱更换过滤器视频教程。
2018-1-25 16:35
电冰箱的常见故障分析与检修方法
电冰箱的常见故障分析与检修方法
冰箱温控门开关检修视频教程。
2018-1-25 16:33
老师傅经验谈:修冰箱哪有那么难!
老师傅经验谈:修冰箱哪有那么难!
先从简单的说起,咱只说机械温控普通冰箱的管路系统维修,其实这样的冰箱修起来并没有多难,但是很多人却搞的非常复杂。安全检查步骤:把冰箱放在通风良好的位置(远离火源,修理过程中不要吸烟等,有旁人在告知离远 ...
2018-1-25 16:31
电冰箱的常见故障分析与检修方法
1. 通电后电机不起动且无嗡嗡声①故障原因:保险熔断排除方法:按要求更换保险丝② 故障原因:接线松脱,插头接触不良排除方法:检查线路,接好松脱处,插好插头③ 故障原因:电机绕组短路、断路或转子卡死排除方法 ...
2018-1-25 09:25
将R12 电冰箱转化为R134a 电冰箱的方法。
将R12 电冰箱转化为R134a 电冰箱,可通过以下3 种方式:1 )将压缩机从电冰箱上取出,倒出R12 压缩机冷冻机油,同时,将工艺管口垂直向下静置1. 5h ,向压缩机注入等量的醋类油,接入制冷系统,抽空后注入少量的R134a ...
2018-1-25 09:24
容声(海信)冰箱故障维修实例。附故障代码查询表。
一、 不制冷、制冷不好1、故障现象:BCD-196AY3冰箱不制冷维修过程:重庆分公司一冰箱用户,于2005年6月购买一台冰箱BCD-196AY3。在2006年9月25日反映冰箱不制冷,经维修部拉回观察,该冰箱的故障比较特别,三个间室 ...
2018-1-25 09:22
冰箱维修推荐阅读

QQ|门户地图|网站地图|家电维修|手机版|家电维修技术论坛 ( 蜀ICP备14030498号-16 川公网安备51102502000162号 )

GMT+8, 2026-3-20 18:19

Powered by Discuz! X3.4

© 2001-2023 Discuz! Team.

返回顶部