家电维修网

 找回密码
 注册
搜索附件  
家电维修网 附件中心 家电维修技术论坛与图纸资料 液晶电视维修 6e941170b4df133a49433fcc58f23e9f.jpg

6e941170b4df133a49433fcc58f23e9f.jpg

 

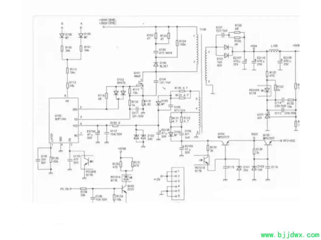
大屏液晶电视副电源电路及检修技巧分析:
大屏液晶开关电源电路,一般都配备一个单独副电源电路,它给主板提供+5V(或+3.3V等)待机电压,以及产生PFC芯片及主电源芯片工作电压,并受控于开关机电路。

现以海尔液晶电视副电源电路为例分析之

从电路图可以看出,该电源芯片为NCP1246,它是副电源工作的核心元器件。

现以它为中心进行电路分析:

一、启动供电

⑧脚为启动供电端(HV),它通过外接启动电阻R113、R112、R100、R101从+300v处分压形成。

+300V直流电由220V交流电通过D108、D109整流形成。

芯片内部直流源电路从⑧脚高压侧分流给⑥脚外的电容EC104充电。当该电容电压上升到芯片工作阈值时开始工作。



二、驱动场效应开关管

⑤脚为PwM脉宽信号输出脚,当芯片启动后,芯片振荡器起振,⑤脚输出PWM驱动信号,通过R116、D103使场效应开关管Q101工作在导通、截止交替状态。


三、产生二次电压

⑥脚为芯片二次供电端,

当场效应开关管Q101开始导通工作,高频变压器开始转换能量,由辅助绕组L2产生感应,产生两路电压。

一路由R120、R122限流,D105整流,EC105滤波形成二次供电给芯片⑥脚提供二供电。

一路通过电阻R121、R123限流,二极管D106整流,EC106滤波形成PFC芯片及主控芯片供电送往开关机电路。

如图示



四、过流保护

芯片④脚为电流检测脚(CS),R119为开关管Q101源极电流检测电阻,当开关管Q101过流时,R119压降增大,通过R118反馈到③脚,使③脚电压也增大,芯片道过内部比较后终止PWM输出,或改变PwM占空比,使开关管截止或导通时间变短,从而达到保护及调整电流的目的。



五、反馈稳压电路

芯片②脚为稳压反馈输入端。

R137、R134为待机+5v今压取样电阻。当+5ⅴ电压变化,取样电压也变化,从而使输入到TL431控制端电压也变化。TL431的导通程度也变化,使光耦内发光二极管发光强度也跟着变化,光敏三极管导通程度同样跟着改变,反馈到芯片②脚(FB)的反馈电压也变化,跟内部基准电压比较,不断调整PWM占空比,从而改变开关管导通时间,达到输出电压稳定的目的。



六、次级输出

高频变压器次级感应电势通过复合整流管D101整流,电容EC107、EC110滤波形成待机+5V,供主板待机及开关机电路工作。

七、开关机控制
当主板送来高电平开机信号时,通过R138送到控制三极管Q103,使Q103导通,从而使开机光耦发光二极管导通,光敏三极管也导通,+20V电压通过R129、光耦光敏三极管给Q104基极供电,Q104导通,+20V通过Q104形成+VCC2,分成两路

一路为主电源芯片供电,

而另一路使Q105导通形成PFC芯片供电(+VCC1)

从上面分析可知,副电源产生三种电压,一种待机电压,一种副电源工作电压,另一种PFC及主电源芯片工作电压并受控于开关机电路。

因此,维修不开机故障时,除了检测+5v待机电压、主板开机信号外,还要检测副电源辅助绕组产生的二次供电电压是否正常。


6e941170b4df133a49433fcc58f23e9f.jpg
         同一主题附件:
    be1b924f592751ba01a093eface1d310.jpg
    11cbb242785163d522ee7b25c77a35dc.jpg
    697a5ab1b5e0a9524069c218c9dd177c.jpg
    366a7be0a25ade2cf070f91e285b0aea.jpg
    6e941170b4df133a49433fcc58f23e9f.jpg
    d7dc5e4ca7f95c122fbbcae8029fdd10.jpg

QQ|门户地图|网站地图|家电维修|手机版|家电维修技术论坛 ( 蜀ICP备14030498号-16 川公网安备51102502000162号 )

GMT+8, 2026-3-19 11:20

Powered by Discuz! X3.4

© 2001-2023 Discuz! Team.

返回顶部