家电维修网

 找回密码
 注册
搜索附件  
家电维修网 附件中心 电脑及数码产品维修 电脑维修论坛 戴尔LA65NS0-00型适配器电路剖析及故障检修 (1).jpg

戴尔LA65NS0-00型适配器电路剖析及故障检修 (1).jpg

 

戴尔LA65NS0-00型适配器电路剖析及故障检修:

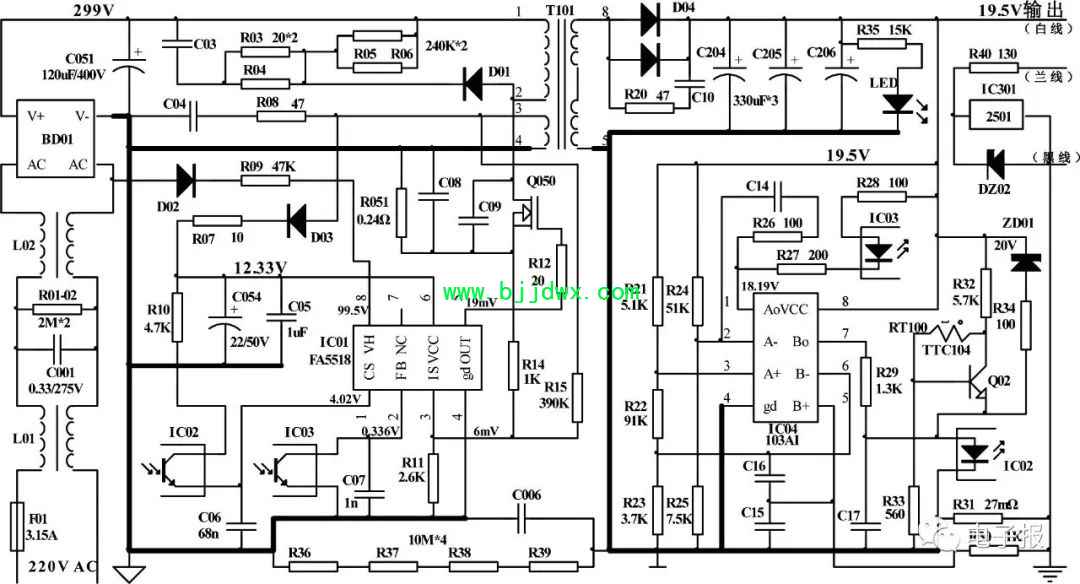
戴尔LA65NS0-00笔记本电源适配器,标称输入电压为交流100-240V(50-60Hz),输出电压为直流19.5V(3.34A),额定功率65W。最近检修了几个该型适配器,感觉其中一例故障比较特殊,因此,依据实物绘制了它的电路原理图(见图1所示),希望将其工作原理分析和故障检修过程呈献给广大《电子报》读者。



图1

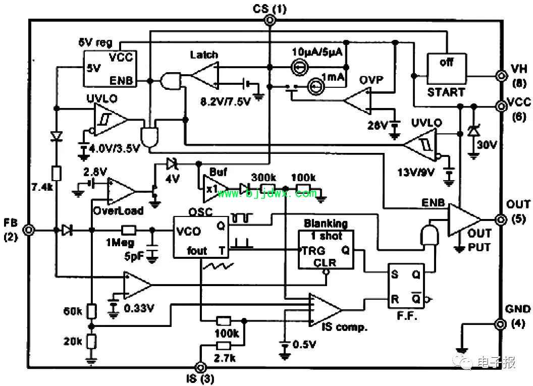
一、电源管理芯片FA5518简介

适配器电路采用富士电机(Fuji Electric)生产的电流型开关电源控制芯片FA5518作为管理控制芯片,该芯片采用SOP-8贴片封装形式,工作电压为13V~28V,正常情况下工作频率为60kHz,轻负载时自动降频工作,输出可直接驱动MOSFET功率开关管。内置启动控制电路、软启动电路、振荡电路、脉宽调制(PWM)控制电路、过压欠压过载检测和保护电路,内部框图如图2所示,各引脚功能如表1所示。

图2


表1:FA5518引脚功能说明

引脚号

名称

功能

引脚号

名称

功能

1

CS

软启动和闩锁模式控制

5

OUT

输出

2

FB

反馈输入(脉宽调制)

6

VCC

芯片电源

3

IS

功率管电流检测

7

(NC)

4

GND

8

VH

启动电压输入

1.启动功能

FA5518芯片内置了启动电路(START),通过VH(8脚)与高压(额定500V)电路连接,接通交流电后,启动电路由VH脚为VCC(6脚)所接电容提供3-1.7mA的充电电流,当VCC电压达到13V时,芯片开始软启动工作,OUT(5脚)开始输出脉冲信号,驱动外接MOSFET功率管工作,完成启动功能。电路正常工作后,启动电路切断流向VCC脚的电流,由高频开关变压器的副边绕组向VCC供电。

2.软启动功能

芯片完成启动过程后,内部10uA恒流源向CS(1脚)所接电容充电,随着CS脚的电位逐步升高,OUT(5脚)输出脉冲的占空比由小到大逐渐增加,使MOSFET功率开关管的平均电流逐步提高,直至适配器输出电压达到设计值,CS脚电压大于FB(2脚)电压,OUT脚输出脉冲的占空比由FB脚电压控制。从而实现软启动。

3.振荡和脉宽调制功能

芯片FA5518内含一个振荡电路(OSC),在VCC脚电位高于13V时开始工作。分别产生占空比为80%的脉冲信号、到消隐电路(Blanking)的窄脉冲触发信号以及到电流比较器(IS comp)的斜率补偿信号(占空比大于30%时产生)。正常工作情况下,振荡电路产生60kHz的脉冲信号,经脉宽控制电路向OUT(5脚)输出占空比可变的脉冲信号。当FB(2脚)电压低于1.0V时,振荡器输出脉冲的频率开始线性下降,当FB脚电压下降到约0.45V时,振荡电路产生最低频率为1.5kHz的脉冲信号,当FB脚电压低于0.33V时,振荡电路停振,OUT输出被置为低电平。

振荡电路输出的窄触发脉冲信号经消隐电路展宽,作为PWM锁存器(F.F.)的置位信号;MOSFET源极电流的取样信号经IS(3脚)输入,与FB(2脚)输入信号降压后的电压,分别作为电流比较器(IS comp)的同相和反相输入信号,电流比较器的输出作为PWM锁存器(F.F.)的复位信号;通过对PWM锁存器的置位和复位,实现对OUT脚输出脉冲信号的脉宽调制。FB(2脚)的电位升高,PWM锁存器的置位和复位时间差增加,OUT脚输出脉冲信号的占空比增大;FB脚的电位下降,OUT脚输出脉冲信号的占空比减小。OUT脚输出信号的最小脉冲宽度由消隐电路和线路延时决定,为800ns;当电流比较器不能产生PWM锁存器的复位信号时,振荡器产生的占空比为80%的脉冲信号经放大后由OUT脚输出。

4.过载、过压、欠压保护功能

正常情况下,芯片FA5518的FB(2脚)电位在3V以下,CS(1脚)电压被内部齐纳二极管钳位在4V。

如果负载过重,将引起适配器输出电压下降,经过相应外部电路的作用,使FB脚的电位上升,当该电位达到或超过3.5V时,过载保护比较器(OverLoad)切断片内4V钳位二管的接地端,5uA恒流源开始向CS脚所接电容充电,当CS脚电位上升到8.2V时,比较器(Latch)关闭片内的5V电路,将OUT输出脚强置为低电平,同时芯片进入闩锁状态。

当芯片供电VCC脚的电位升高到28V以上时,1mA恒流源开始向CS脚所接电容充电,由于内部4V钳位二极管的最大吸收电流只有35uA,CS脚的电位将快速上升,同上述,OUT脚被强置为低电平,芯片进入闩锁状态。

当芯片供电VCC脚的电压跌落到9V以下时,欠压保护电路(UVLO)起作用,关闭片内的5V电路,将OUT脚和CS脚强置为低电平,芯片进入锁闭状态,并复位启动电路。

芯片进入闩锁状态的时间长度,与CS脚所接电容容量成正比,与对该电容的充电电流成反比。切断VH(8脚)供电或强使CS脚电位低于7V,可解除芯片的闩锁状态。

二、电路组成与工作原理

适配器电路主要由干扰抑制与高压整流滤波电路、DC/DC变换电路、稳压控制电路以及输出过压过流过热保护等电路构成,图1中元件标号为读者自己标注,有些贴片电容未标注容量,电阻阻值未标注单位的缺省为Ω,IC01各脚所标电压为空载时所测。

1.干扰抑制与高压整流滤波电路

交流市电经保险管F01和由L01、C001、R01、R02及L02构成的电磁干扰抑制(EMI)电路,进入由整流全桥BD01和电解电容C051构成的高压整流滤波电路。如果输入为220V交流电,将为DC/DC变换电路提供约300V左右的直流高压。

2.DC/DC变换电路

主要由IC01(FA5518)及其外围元件、MOSFET功率管Q050、高频脉冲变压器T101、输出整流二极管D04、输出滤波电容C204~C206等元件构成。实现高频脉冲信号产生、电压变换和稳压控制等功能。

(1)高频脉冲信号产生功能

接入交流市电后,经二极管D02和电阻R09向IC01的VH脚提供启动电流,IC01内的启动电路向VCC脚所接电容C054和C05充电,当VCC脚电压达到13V时,IC01内的振荡器、软启动电路开始工作,OUT脚输出宽度逐渐增大的脉冲信号,驱动MOSFET功率开关管Q050连续不断地开关工作。当电路输出电压达到19.5V后,开关变压器T101副边3-4绕组提供的电能足以维持IC01工作,VCC供电由T101副边3-4绕组电压经D3整流、R07限流、C054和C05储能滤波后提供。IC01的CS脚所接电容C06为软启动电容,CS脚电压被钳位在4V。

(2)电压变换过程

IC01的OUT脚输出的脉冲信号经R12控制MOSFET功率开关管Q050重复不断地导通和截止。当Q050导通时,主电路300V高压电为高频开关变压器T101的初级1-2绕组提供充磁电流。当Q050截止时,T101的次级5-8绕组产生反激脉冲电压,经输出整流二极管D04整流、电容C204-C206滤波,向外接负载提供平滑的低压直流输出,释放T101中储存的磁能。

       高频开关变压器T101初级1-2绕组两端所接D01、R03-R06、C03以及C09构成消尖峰电路,用于消除Q050截止时T101初级绕组产生的反向高压尖峰脉冲,保护Q050不被反向击穿损坏。电阻R051(0.24Ω)为Q050源极电流的取样电阻,它产生的取样电压经C08 平滑后,由R14反馈到IC01的IS脚,与FB脚或CS脚的电压共同作用,控制OUT脚输出信号的脉冲宽度。在T101副边3-4绕组和IC01的IS脚之间接入的大阻值电阻R15,为IS脚引入一个很小的负激励,可使适配器在空载的情况下仍能工作。

       3.稳压控制电路

适配器额定直流输出电压为19.5V,电路通过检测输出电压的波动,动态改变IC01的FB脚电位,调整MOSFET功率开关管Q050的导通/截止时间比,实现对19.5V直流输出电压的稳定控制。电路由内含2.5V稳压器的电压比较器IC04(TSM103AI)(A比较器)、光耦合器IC03 、电阻R24-R28、电容C14和C07构成。IC04的3脚(正相端)电压被内部稳压器稳定在2.5V,输出19.5V电压经R24、R25分压(2.5V)后接到IC04的2脚(反相端)。当输出电压因某种原因下降时,IC04的2脚电压下降,3脚电压不变,1脚电压升高,使流过光耦合器IC03 内发光管的电流减小,IC03内光敏三极管的导通程度下降,IC01的FB脚电位上升,IC01的OUT脚输出脉冲信号的占空比增大,Q050的导通时间增加,高频开关变压器T101所储存的磁能增加,T101次级绕组产生的反激电压升高,经D04、C204-C206整流滤波,使输出电压升高。反之,当输出电压变高时,IC04的2脚电压上升,1脚电压下降,流过光耦IC03 内发光管的电流增大,IC03内光敏三极管的导通程度增强,IC01的FB脚电位下降,使IC01的OUT脚输出脉冲信号的占空比减小,输出电压降低。如此,不断地动态控制,使适配器的19.5V直流输出电压保持恒定。

4.输出过压过流过热保护电路

(1)输出过压保护

电路由光耦合器IC02、齐纳二极管ZD01、电阻R34、R10、电容C06等元件构成。当输出电压高于21.5V时,ZD01被击穿导通,输出电压经ZD01、R34点亮光耦IC02内的发光二极管,IC02内的光敏三极管充分导通,IC01的供电VCC经电阻R10和IC02内的光敏三极管,为IC01的CS脚提供比芯片内部4V钳位二极管最大吸收电流(35uA)大得多的电流,使IC01的CS脚电位快速升高,当该电位高于8.2V时,芯片内部保护机制将OUT脚强置为低电平,使Q050截止。同时,IC01进入闩锁状态,适配器停止工作。

(2)输出过流保护

电路由电压比较器IC04(TSM103AI)的B比较器、光耦合器IC02、输出电流取样电阻R31(27mΩ的康铜丝)、R22、R23、R29、R30、C15~C17及电容C06等元件构成。IC04的3脚的2.5V电压,经R22、R23分压后,为IC04的6脚提供约96mV的参考电压,当负载电流大于3.5A时,康铜丝电阻R31两端将产生大于96mV的电流取样电压,该电压经R30加到IC04的5脚,IC04的7脚输出电压将升高,该电压经R29点亮光耦IC02内的发光二极管,与上述过程一样,IC01的CS脚电位快速升高,保护机制将OUT脚强置为低电平,Q050截止。同时IC01进入闩锁状态,适配器停止工作。

(3)过热保护

电路由三极管Q02、负温度系数电阻RT100、光耦合器IC02、电阻R32、R33、电容C06等元件构成。RT100安装于紧靠输出整流管D04的位置,在D04发热严重时,RT100的阻值变小,19.5V输出电压经R32、RT100、R33分压,使Q02的基极电压升高,当Q02导通时,点亮光耦IC02内的发光二极管,与上述过程一样,IC01自动将OUT脚强置为低电平,Q050截止,同时IC01进入闩锁状态,适配器停止工作。

5.信息存储电路

在适配器的输出接线处,有一个T092封装的集成电路IC301,这是一个型号为DS2501的EPROM存储芯片,片内了存储了该适配器的ID、额定功率等参数。戴尔笔记本通过电源插头的中心小针(对应兰色线),采用1线串行方式读取适配器的型号等参数。如果该芯片损坏或所读参数不正确,笔记本将不能对电池充电。


戴尔LA65NS0-00型适配器电路剖析及故障检修  (1).jpg
         同一主题附件:
    戴尔LA65NS0-00型适配器电路剖析及故障检修  (1).jpg
    戴尔LA65NS0-00型适配器电路电路图纸 .jpg

QQ|门户地图|网站地图|家电维修|手机版|家电维修技术论坛 ( 蜀ICP备14030498号-16 川公网安备51102502000162号 )

GMT+8, 2026-4-5 01:07

Powered by Discuz! X3.4

© 2001-2023 Discuz! Team.

返回顶部