家电维修网

 找回密码
 注册
搜索附件  
家电维修网 附件中心 维修资料查询下载 IC集成电路参数 6脚电源IC资料及代换.pdf

6脚电源IC资料及代换.pdf

 

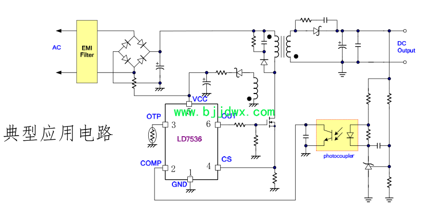
6脚电源IC资料及代换:

QQ|门户地图|网站地图|家电维修|手机版|家电维修技术论坛 ( 蜀ICP备14030498号-16 川公网安备51102502000162号 )

GMT+8, 2026-3-19 19:58

Powered by Discuz! X3.4

© 2001-2023 Discuz! Team.

返回顶部