家电维修网

 找回密码
 注册
搜索附件  

逻辑板维修培训.pdf

 

逻辑板维修培训:
逻辑板维修培训

一.  逻辑板
就是我们常说的:T-CON 板、中控板、解压板、解码板,是液晶屏显示视频图像信号的关键部件;
英文 : timing controller 的缩写为 T-CON
中文:时序控制电路
作用:控制 PANEL 时序动作的核心电路,控制扫描驱动电路何时启动,并将输入的视频信号(例如 LVDS 信号)转换成数据驱动电路所用的数据信号形式(例如 mini-LVDS 信号或 RSDS信号),传递到数据驱动电路(COF IC),并控制数据驱动电路适时开启。TCON 电路就是液晶屏的图像驱动电路,液晶电视出现的一些有别于 CRT 电视的特殊故障花屏、图像翻转、图像发白等都是 TCON 电路造成。
主要接入脚:
1、从数字板传输过来的 LVDS 信号(包括:RGB 基色信号、行同步信号、场同步信号、使能信号、时钟信号);
2、格式脚,控制电压符号是:SELLVDS 或 LVDS OPTION,格式控制电压为高、低电平;
3、屏供电多为 12V 或 5V,现在屏多数是 12V,如是全高清屏全部是 12V 供电。
TCON 板电路主要由几部分组成:
1.TCON IC(必须的)
2.GAMMA IC(必须的)
3.PM IC (必须的)
4.GPM IC(OPTION)
5.LEVEL SHIFT IC(GOA 屏专用)




图1、2
把主板电路送来的 LVDS 信号转换为供液晶屏显示的栅极驱动信号及源极驱动信号。完成 LVDS到 MINI LVDS 的转换输出;同时输出 Source/Gate Driver 所需的各种控制时序.
具体就是把主板送来的 LVDS 信号经过转换;产生向“栅极驱动电路”及“源极驱动电路”提供为进一步转换需要的各种控制信号(STV、CKV、STH、CKH、POL)及图像数据信号(RSDS)。
二.  原理
T-CON 板主要由五部分 组成 :
1、栅极驱动电路(行驱动电路);2、源极驱动电路(列驱动电路)组成;3、时序控制电路(T-CON);4、DC—DC 变换电路(为以上电路提供电压的开关电源电路);5、伽马校正电路(灰阶电压发生电路)。
电视机芯大多输出到屏的是LVDS信号,因此屏的T-CON板把信号变为Mini LVDS等信号,Gamma电压及控制 Source\Gate IC 工作的信号,来使屏的信号驱动正常。






图3-5
TCON 板各功能模块




图 6-7
3、PM IC
Power Manage IC:产生 Source Driver 和 Gate Driver 所需要的多路电压(工作原理参看一般的 DC-DC 设计和 LDO 设计)
3.1 、DVDD: 数字逻辑电压,一般是 3.3V,用于逻辑电路的供电
3.2 、AVDD: 主电压,主要用在 Source Driver 输出的像素电压和Gamma 校正的电压
3.3 、VGH: Gate 开启电压,用于 TFT 栅极打开的电压
3.4 、VGL: Gate 关断电压,用于 TFT 栅极关断的电压
3.5、 Vcom:Vcom 电压,Panel 公共电极电压,有的集成在 Gamma IC
下图为某 Panel SPEC 给的规格


图8
源极驱动电路(列驱动电路)
产生以行为单位的并行的像素信号,在行同步脉冲控制下一排一排的加到列电极线上,特点:
(1)信号必须是以“行”为单位并行信号。
(2)信号极性必须是逐行翻转的模拟信号。
(3)信号的幅度变化必须是经过伽马校正(Gamma)的符合液晶分子透光特性的像素信号。
栅极驱动电路(行驱动电路)
产生一个逐行向下位移的触发正脉冲;以便触发该行电极线连接的所有 TFT 使其导通或关闭。
这个正脉冲控制 TFT 开关导通的条件是:必须是脉冲到来时,开关能充分导通,所以正脉冲电压有较高的电压幅度约+20V~+30V(VGH)之间。在脉冲离开电极线时,又要保证这一行电极线上的开关必须是充分的关闭,为了保证开关的彻底关闭,行电极线上的电压为负电压,一般选取-5V(VGL)左右。
控制 TFT 开关导通的正脉冲电压叫 VGH,控制 TFT 开关截止的负电压叫 VGL。
时序控制电路(T-CON)
LVDS 信号包括图像的 RGB 信号和行、场同步信号及时钟、使能信号;这些信号进入时序控制电路后,RGB 基色信号经过转换成为 RSDS 图像数据信号(MINI-LVDS)。行、场同步信号转换
为栅极驱动电路和源极驱动电路工作所需的控制信号(STV、CKV、STH、CKH、POL)。
由于 LVDS 在转换的过程中,需要打乱原来信号排列的时间顺序关系,进行重新的分配排列,所以此电路称为“时序控制电路”。
存储器的作用
LVDS 信号在转换过程中根据不同的屏的分辨率、屏尺寸、屏特性;由软件控制转换。所以在具体的逻辑驱动电路中还有一块专门存储液晶屏参数的存储器 24C**(EEPROM),时序控制电路就是根据这块存储器里面的数据结合行、场同步信号生成行、列驱动电路所需的 STV、CKV、STH 、CKH、POL 及图像数据信号(RSDS)。
DC—DC 变换电路
对于这个“逻辑驱动电路” 来说,可以把它看成是一个具有独立功能主要由多个数字电路组成的单元电路,各部分的工作均需要供电电压(VDD),并且还要有产生伽马(Gamma)电压的基准电压(VDA),栅极驱动脉冲电压(VGH、VGL)等;这些电压都由这个 DC/DC 变换电路产生,是一个专门的开关电源电路。
DC-DC 直流变换器就是把未经调整的电源电压转化为符合要求的电源。传统的 DC-DC 变换电路通常采用一个电感作为储能元件实现 DC/DC 变换,但是电感体积庞大、容易饱和、会产生EMI 而且电感价格昂贵。这样外接组件少,非常适合负载电流不大的设备使用。
转第二页
[page]
电荷泵电路有多种类型,它可以将输入的正电压转换成相应的负电压,它也可以把输入电压升高或降低。


图9
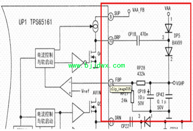
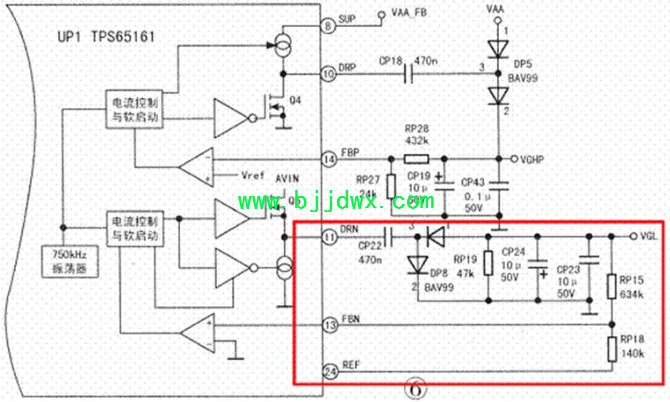
VGL 电压产生电路

图10
VGH 电压产生电路

图11
VDD 电压产生电路

图12
VDA(VAA)电压
是列驱动电路的数据驱动电压;该电压最终要经过一定的处理产生非线性的阶梯电压以控制液晶屏的分子不同扭曲角度,这个电压就叫灰阶电压,如果没有这个电压或者电压不正常,图像就会没有或者出现严重的灰度失真。不同特性的屏这个电压的高低不同,一般在 14V 至20V 左右的范围内。
伽马(Gamma)校正
由于液晶屏的透光度和所加的控制电压是一个严重不成比例的非线性关系,是一个类似 S 形的曲线,如果直接把不经过校正的像素信号电压加到液晶屏的源极驱动电极,图像的灰度会出现严重失真,为了使重现图像的灰度不出现失真,我们对所加的像素信号幅度的变化要进
行预失真处理。
预失真处理采用一序列幅度变化不成比例的预失真电压,这一系列的电压我们称为灰阶电压,用这一系列变化的灰阶电压对像素信号所携带的不同的亮度信息进行赋值,以纠正液晶屏的图像灰度失真。
这个对像素信号变化进行预失真处理的过程称为:伽马(Gamma)校正。
伽马电压是一系列非线性变化的电压,产生伽马电压目前有两种方式;
1、是采用专门的可编程伽马电压生成芯片,在程序的控制下产生一系列符合液晶屏透光度特性的非线性变化的电压;
2、是利用电阻分压,产生一系列符合液晶屏透光度特性的非线性变化的电压。
Vcom 公共电压产生方式
液晶像素一边电极电压为源极驱动电压,另一边为公共电极,公共电极电压是 Vcom。这两个电压差决定了加在液晶分子上的电压,这个 Vcom 电压对最终的显示效果影响很大。
Vcom 电压要求是一个稳定的直流电压,其电压的稳定度决定了液晶屏在重现图像时亮度是否稳定。一般的液晶屏;Vcom 电压在 6V 至 7V 之间这个范围之内(伽马校正电压最大值的 1/2),在 TCON 电路中;Vcom 电压是由基准电压(VREF)经过分压电路分压获得,由于是液晶屏的公共电极,分压后的 Vcom 电压极易因为图像内容的变化而波动,所以 Vcom 电压必须经过缓冲电路再加到液晶屏的 Vcom 电极上,缓冲电路实际就是一个类似射随器的电流放大电路,不
管负载如何变化,输出电压稳定不变。
如缓冲电路集成块:AS15。

图13
各电压异常时的故障表现
VIN(12V/5V)、VDD(3V3)、VAA(15V)出故障时屏幕无图;
VGL(-5V)、VGH(30V)出故障时图像异常或图像切换缓慢;
VCOM(7V)出故障时图像异常或者闪烁。
液晶屏驱动电路的供电系统;主要产生四路驱动电路所需的电压:
1、 VDD :一般为 3.3V,用于 T-CON 板集成块的供电;
2、 VGL :屏 TFT 薄膜开关 MOS 管的关断电压,一般为 -5V;
3 、VGH: 屏 TFT 的开通电压,一般为 20V ~ 35V;
4 、VDA :屏数据驱动电压,一般为 14V~ 20V ,由伽马校正电路产生灰阶电压,灰阶电压约有 14 路不同的阶梯电压;
5、Vcom:屏公共电极电压(伽马校正电压最大值的 1/2);
不同的屏 VGL、VGH 电压值不同。以上任一电压出现问题,都会出现不同的图像故障,是故障多发部位。

图14
Vin:PWB 输入电压(12V)
VDD:ASIC、S-IC、G-IC 驱动电压(3.3V)
VGH:TFT 元件导通电压(~30V)
VGL:TFT 元件关断电压(~-6V)
VAA:阶调控制电压(~17V)
VCOM:液晶翻转基准电压(~7V)
Vin、VDD、VAA 故障后画面无图
VGH、VGL 故障后画面异常或画面切换缓慢
Vcom 故障后画面偏淡或是画面闪烁
VGL、VGH 的作用
控制每一个像素的光点必须安装一个“开关”一个分辨率为 1920X1080 的液晶屏就要有 622多万个这样的“开关”,这些开关就是生产液晶屏时一个个制作上的“薄膜场效应管”TFT。
每一个场周期,TFT 都要打开一次,以便对电容冲放电一次,那么这个打开 TFT 的电压就是VGH。关闭 TFT 的电压就是 VGL。如果 VGH 和 VGL 电压出现问题,电压丢失或者电压幅度变化,都会引起图像异常故障。

图15
VGL 电压和 VGH 电压产生电路
VGH 电压和 VGL 电压的产生采用了“电荷泵”电路来完成的,什么是“电荷泵“电路?电荷泵电路就是利用电容作为储能元件的 DC-DC 变换电路。
三.目前 T-CON 板常用 IC 介绍 (包括:AU、CM、三星等的屏自带 T-CON 板都会用到如下几个 IC)
目前 T-CON 板常用 IC 介绍 (包括:AU、CM、三星等的屏自带 T-CON 板都会用到如下几个 IC)
1、IC:iML7991
可编程 Gamma 缓冲器,DVR 和 VCOM 缓冲器使用嵌入式非易失存储器(NVM)iML7991 为 TFT-LCD 显示器提供了一个完整的 14 通道 gamma 解决方案。通过 I2C 接口,用户可以编程 DVR_OUT,它连接到 thinterfacee 的 VCOM 缓冲器的输入,微调 VCOM 设置。还连续允许用户优化 14-channel 切换 gamma 参考电压以提高显示性能

图16
2、用于电视的 LCD 偏置 IC TPS65176
TPS65176 提供了种类繁多的 LCD 偏置应用程序的简单和经济的电源解决方案。降压转换器产生一个逻辑电源时序控制器(T-CON),而升压转换器产生的 AVDD 电压来驱动源极驱动 IC。
两个稳压电荷泵控制器产生 VGON 和 VGOFF 与极少的外部元件来打开和关闭显示器晶体管。在电力供应的测序由用户是完全可控的。该 TPS65176 还包括各种保护机制,以确保在 LCD 面板的安全运行。


图17
3、RT8922 集成栅极电的 10 通道电平转换器
转第三页
[page]
该 RT8922 集成了一个 VGON 升压转换器与高电压电平转换器。此装置适用于 GOA 液晶面板的
应用。电平移位器被设计用于产生高电压信号以驱动 TFT-LCD 面板。提供了十个输出到 VGOFF和 VGON 之间切换充电和放电可达 5NF 容性负载。电平移位器 VGOFF 关机放电时 VIN UVLO 开始工作。该 VGON 升压转换器是具有温度补偿功能的电流模式稳压器。其输出电压根据 VT 引脚(温度读数)上的电压进行调整,电压电平由电压 END 引脚决定。
2D/3D 模式
RT8922 具有 3D 切换模式。当 SET4 被设置到 GND 或悬空时,RT8922 的电平转换输出将进入2D 模式。当 SET4 被设置为 VIN 时,RT8922 的电平转换输出将进入 3D 模式。如图 5 在 2 d 模式下显示的一些 CKHs 之间的时间间隔及没有预充电的 6 相输出。如图 6 在 3 d 模式下显示的一些 CKHs 之间的时间间隔及没有预充电的 6 相输出。


图18
开机上电后 ,主板启动后,主板输出的 12V 电压输入到 TCON 板,然后 PMU IC 输出VCC_3.3V ,主机芯通过 I2C 总线写入 Date 到 PMU 寄存器,、AVDD、 VGON、Voffe_-11V&VSS_-7.5 V 电压输出,接着 I2C 写入 P-Gamma 寄存器 14 个可编程的 Gamma 电压,同时要求 AVDD 以及 AVDD 分压的四个静态 Gamma 参考工作电压正常,才能准确输出 14 个 Gamma 电压,另 P-Gamma 的 VCOM 功能模块内置 E2PROM(电可擦除寄存器),内部已设初始二进制设定值(掉电不丢失),它的输出电压已在设计阶段通过芯片外围电路设计好,是个定值,不需I2C 信号写入初始值。
上述信号准备好后,由主板送过来的 Mini-LVDS 以及控制信 号 TP&OL 经由 TCON 板走线直接进入 Source 板驱动 Source IC;同时主板送过来 Gate 相关信号 STV、CPV1、CPV2、CPV3进入 TCON 板,经 PMU 处理后输入 STVP、CKV1&CKVB1、CKV2&CKVB2、CKV3&CKVB3 信号经由
Source 板走线至 Gate IC,驱动 Gate IC 工作 。
PMU 输出信号名词解释:
PMU 元件型号:Richtek RT6905Boost or Buck Frequency: 750KHzVGON 或 VONE,VGH: Gate 开启电压、VOFFE_-11V Or VSS_-7.5V 或 VGL :Gate 关闭电压
AVDD: Source IC 模拟电压,Gamma 参考电压电源HVDD: ½ AVDD 电压,也叫半压驱动,主要目的降低 Source IC OP 的负载,从而较低 Source
IC 温度。
CKV1~CKV3&CKVB1&CKVB3: Level Shift 输出的 Gate 开关信号,输入触发信号来自机芯 CPV1~CPV3;周期均为 3 倍行频(44.4us),高电平为 VGH:28V,低电平为 VGL:-7.5V.
PMU 电压标准值

图19

PMU 电压异常结果

图20
P-Gamma 器件型号及工作原理:
P-Gamma 拥有四个静态 Gamma 参考电源校准位,和 14 个通过 I2C 总线可编程的 Gamma电压,即液晶屏灰阶校正电压,同时也产生 VCOM 电压。 如果 Gamma 或 VCOM 电压异常,将导致液晶屏闪烁或其子像素 R,G,B 灰阶显示异常,从而造成画面彩色异常。

图21
VCOM 直流准位偏移,超出 Spec 可导致闪烁,超出 Spec.过多可导致颜色异常,黑底反白P-Gamma 输出的 VCOM OutA &OutB ,为了加大其驱动液晶屏 VCOM 能力,增加了 Push-Pull 电
路,此电路有 NPN 和 PNP 三极管组合而成,如图所示,另在此电路中加入了 VCOM 负反馈电路,其工作原理是:屏上的 FB_L 或 FB_R 信号线采样 VCOM 电压被拉动变化的信号,然后通过电容 C149 或 C152 反馈交流变化量,通过负反馈输出叠加到原 VCOM ,来反向抵消屏上原VCOM 电压被拉扯的交流信号,使 VCOM 能稳定维持直流准位。



图22-23
TCON 板电路—存储 VCOM OP
存储 VCOM OP 电路功能: 稳定液晶存储电容电压准位,若电压波动太大,可能引起液晶屏显示闪烁。
VCST 或 VST1 电压规格: Min :1.1V Typ:1.2V Max:1.3V


图24
四.TCON 板典型故障举例
MS801T 开机黑屏但有背光
可能情况:
1. FFC 线接触不良:造成相关的输入信号如输入 12V, Mini-LVDS,I2C 以及 TP 等信号 TCON板未接收到。
2.P-Gamma 电压没有输出也会造成黑屏;
a. 3.3V 数字电源异常,未能进行 I2C 初始化;
b. PWM IC 未提供模拟电源 AVDD 16.6V;
c. P-Gamma IC 异常;
3. PWM IC 功能异常:
a.PWM IC 外围电路异常,比如输入或输出信号外围电路 短路,造成 PWM IC 自我保护(PWM开机可能比较烫);
b.PWM IC 3.3V 未工 作,造成开机上电 机芯通过 I2C 总线不能对 PWM IC 以及 P- Gamma进行初始化,相关出异常 ;
c.PWM IC 自身功能异常。
4. 机芯板故障:未送出 Mini-LVDS 信号,TP,I2C 信号或 12V 电源。确定是否为机芯板故障可通过 Mini-LVDS 转 LVDS 信号转接板接普通屏,同时选择相应的 Product ID ,看输出是否正常;
5.屏故障: 屏上的电路异常造成 TCON 板模块工作异常而导致灰屏。
L43F3370-3D MS28L/LSC430HQ01/T-CON 板坏 换板时注意 24C64(ICE1)


图25
120HZ 屏需要主板输出 4 通道 LVDS 信号或者外接 MEMC 板输出
主板 LVDS 接口

图26
时序电路信号
信号介绍:
RSDS:低摆幅差分串行图像数据信号;
STH: 源极驱动电路移位寄存器“位移”起始脉冲;
CKH: 源极驱动电路移位寄存器“触发”脉冲;
POL: 源极像素信号极性逐行反正控制信号;
STV: 栅极驱动电路移位寄存器“位移”脉冲;
CKV: 栅极驱动电路移位寄存器“触发”脉冲



图27-28
电压异常时的故障表现
转第四页
[page]
V390HK1-LS5 屏,故障表现灰屏。测 T-CON 板的供电 12V、LVDS 的 1.2V 正常,测 VAA(17V)、VGL(-8V)、VGH(15V)的电压不对,把到屏的两根 FFC 线取下这三个电压就对了,说明 T-CON板是好的,为屏玻璃内部短路。

图30
半边无图--OPENCELL 或 T-CON 板坏

图31
更换 T-CON 板后出现此现象,把原板 24C64 对调后图像正常,说明不同的屏配屏参数是不一样的电压异常时的故障表现

图32
“COF”电路
液晶屏的电极引线达到数千条
1366*768;
1920*1080;
3840*2160(4K);
所以直接向液晶屏施加信号的驱动集成电路(源极驱动和栅极驱动)直接连接在液晶屏的垂直(列)和水平(行)侧边上,这个电路叫做“COF”电路。
玻璃屏与 PWB 连接方法

图33
COF、Chip 、Film 名字解释
COF : 将IC固定于柔性线路板的封 装 技 术 ;
chip:指含集成电路的硅片,此处指固化在 COF 上的集成电路;
Film: 胶片、胶卷、 薄膜。此处指内有导线的软性胶片。


QQ|门户地图|网站地图|家电维修|手机版|家电维修技术论坛 ( 蜀ICP备14030498号-16 川公网安备51102502000162号 )

GMT+8, 2026-5-14 18:09

Powered by Discuz! X3.4

© 2001-2023 Discuz! Team.

返回顶部