家电维修网

 找回密码
 注册
搜索附件  
家电维修网 附件中心 家电维修技术论坛与图纸资料 图纸资料共享 5.5“黑白电视机电路图(KA2915).pdf

5.5“黑白电视机电路图(KA2915).pdf

 

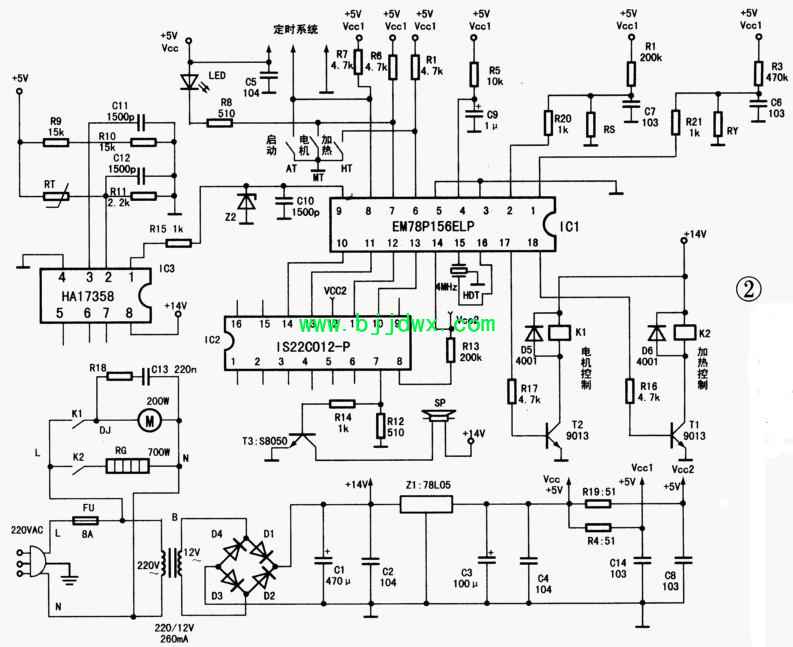
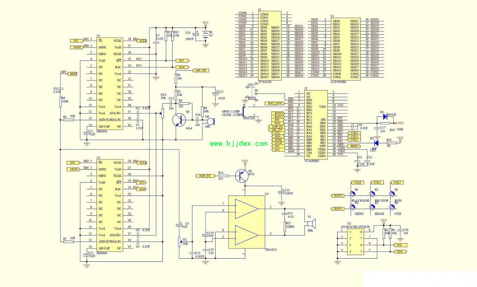
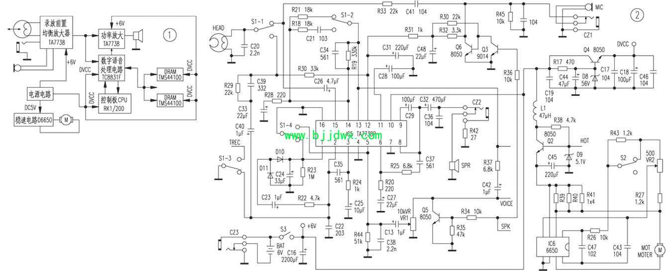
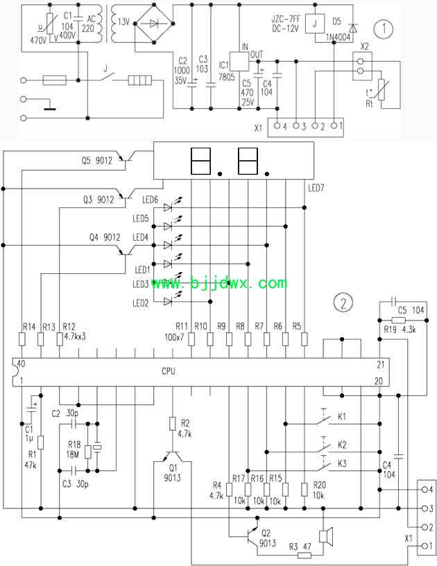
小家电电路图集:
小家电电路图集

QQ|门户地图|网站地图|家电维修|手机版|家电维修技术论坛 ( 蜀ICP备14030498号-16 川公网安备51102502000162号 )

GMT+8, 2026-3-19 16:14

Powered by Discuz! X3.4

© 2001-2023 Discuz! Team.

返回顶部