家电维修网

 找回密码
 注册
搜索附件  
家电维修网 附件中心 家电维修技术论坛与图纸资料 CRT彩电维修 海尔D29FA10-A彩电电路图纸.pdf

海尔D29FA10-A彩电电路图纸.pdf

 

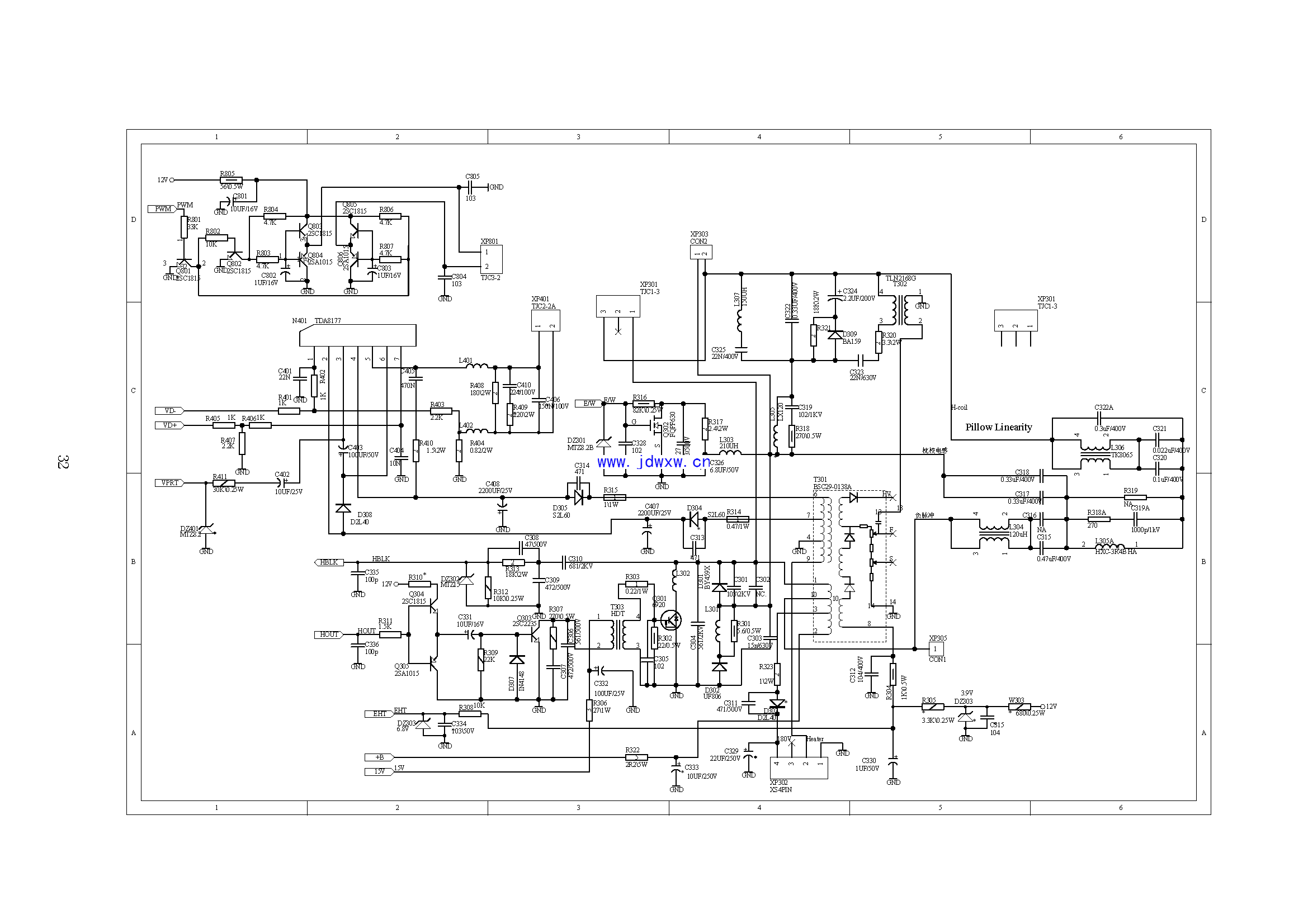
海尔D29FA10-A高压包型号:
海尔D29FA10-A高压包型号不知道怎么也买不对、顺时针数是:1   16.5V  2  24V    3,  是灯丝 4是45V 5脚是185V视放    6 地7空   8是ABL 9脚电源  10脚是行管C、
也不知道是无良商家给错了型号。买了几个了是29-0126L。能用就是小磁刚是21寸上用的不一会就烧了,现在不知道原机用的型号就是0126l还是别的时间长了。是个普通包。谁知道
这个29的普通包型号,或可待用型号告诉一声 非常感谢。

QQ|门户地图|网站地图|家电维修|手机版|家电维修技术论坛 ( 蜀ICP备14030498号-16 川公网安备51102502000162号 )

GMT+8, 2026-3-22 03:01

Powered by Discuz! X3.4

© 2001-2023 Discuz! Team.

返回顶部