家电维修网

 找回密码
 注册
搜索附件  
家电维修网 附件中心 家电维修技术求助与技术专栏 快速求助 Pioneer先锋M-90音响图纸.pdf

Pioneer先锋M-90音响图纸.pdf

 

师傅你们好!我现在维修Pioneer M-90后级:
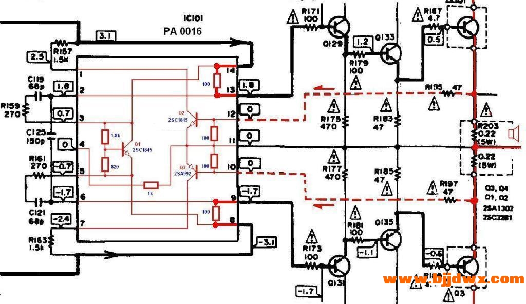
本帖最后由 黄成生 于 2017-2-15 18:18 编辑

师傅你们好!我现在维修Pioneer M-90后级测试图纸IC101.怎么1到13每个脚都是48.6V的.就14是57V的.是不是IC101坏了?PA0016

QQ|门户地图|网站地图|家电维修|手机版|家电维修技术论坛 ( 蜀ICP备14030498号-16 川公网安备51102502000162号 )

GMT+8, 2026-3-19 11:17

Powered by Discuz! X3.4

© 2001-2023 Discuz! Team.

返回顶部