家电维修网

 找回密码
 注册
搜索附件  

海信 TC2940.rar

 

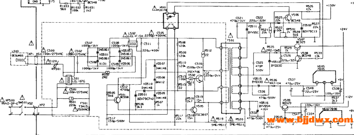
海信TC2940A显像管彩电不亮,拆下行管并联100W灯泡,发现+B电压摆动很大,后停在130V:
如题,请问各位老师,海信TC2940A显像管彩电不亮,拆下行管并联100W灯泡,发现+B电压摆动很大,后停在130V

看图纸上标注+B电压应为115V,  是哪个元件坏了呢?  感谢各位老师的指点!


  

QQ|门户地图|网站地图|家电维修|手机版|家电维修技术论坛 ( 蜀ICP备14030498号-16 川公网安备51102502000162号 )

GMT+8, 2026-3-22 03:09

Powered by Discuz! X3.4

© 2001-2023 Discuz! Team.

返回顶部