家电维修网

 找回密码
 注册
搜索附件  

168P-P39ETU-10.pdf

 

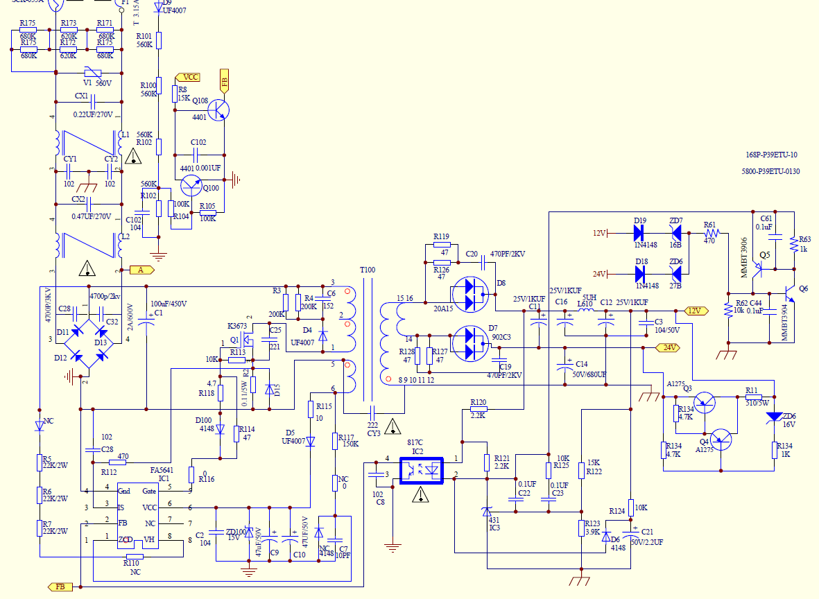
168P-P39ETU-10电源原理图及分析:
168P-P39ETU-10电源原理图及分析
板号:168P-P39ETU-10
创维创维           5800-P39ETU-0130

QQ|门户地图|网站地图|家电维修|手机版|家电维修技术论坛 ( 蜀ICP备14030498号-16 川公网安备51102502000162号 )

GMT+8, 2026-5-10 02:29

Powered by Discuz! X3.4

© 2001-2023 Discuz! Team.

返回顶部