TL494在汽车音响供电电源中的应用
国内市场上,尽管汽车音响节目源有所扩展,从单一的收音,磁带两用机发展到加入单碟或自动换片的多碟CD机,但对小汽车音响功放来说却基本变化不大,仍为以收音机,磁带机和CD机组成的一体化音响。此类一体化音响,无论生产商标出2*35W还是200W+200W,其实仍为早期的双声道功放,其每声道真正输出有效功率不会大于20W,普通产品不会超过2*6W。最近,国内电子报刊纷纷刊出汽车音响升级的报道,表明有车一族对此并不满足,于是很想了解国外最新汽车音响动向。为此,籍此文向有车一族中的音响发烧友介绍。目前国外汽车音响现状有以下特点。
DC变换器重出江湖
之所以说DC变换器“重出江湖”,是因为上世纪40年代的电子管收音机时代,为了向汽车中的电子管收音机提供高电压供电,曾广泛采用一种“振动子”变流器,这种变流器的原理是利用机械触点组成双向开关,将12V直流电变换为双向方波,然后通过变压器资脉冲波电压升高,再整流,滤波成为高压直流电,其电路基本原理与现有的晶体管直流变换器是相同的,区别是由机械开关换向,其脉冲频率只是在1KHZ以下,而且频率也较低。这种机械式振动子变换器一直延用到半导体器件相当成熟,即电子管收音机改为晶体管后,才从汽车音响中消失。
由于小汽车音响受到12V供电的制约,无论输出功率还是音场效果都难以进一步提高。在此情况下,从上世纪末,欧洲生产的汽车音响中开始采用DC-DC变换器,将12V蓄电池供电变换为±24V-±50V,向汽车音响提供电源。目前,DC-DC变换器与机械变流器相比,已今非昔比,其开关频率可达100KHZ以上,效率接近90%。
汽车音响供电电源中采用DC-DC变换器,而不采用升压式开关电源,是经过缜密考虑的。现代的晶体管放大器部分仍为AB类放大,其工作电流随信号的波动成正比变化,所以功放实际上构成变动范围极大负载。为了避免功放输出信号产生削顶失真,要求供电电源有足够的能量储备,当信号峰值瞬间能立即提供较大的电流(一般PMOP即为对功放瞬间峰值功率的标称)。显然,也包括了电源瞬间输出电流的能力。
开关电源无论采取PWM还是PCM,其能量输出是由脉冲变压器电磁转换形成的,开关管导通时,向脉冲变压器存储磁能,开关管截止时,磁能转换成电能,向负载提供电压。即使负载电流瞬间增大使输出电压下降,稳压控制系统也只能控制开关管在下一个导通周期延长导通时间,待开关管载止后,输出电压上升,以图补偿负载电流增大的影响。但是,音乐的波动是千变万化的,有时大幅度的冲出信号只是瞬间的事,若信号冲击到来时,开关电源不能及时提供大电流,输出电压必然形成随大信号下降的波形,使信号上冲受限,产生波形失真,等冲击信号过后,PWM电路才输出信号上升,开关电源再降低其输出电压,以使其输出电压稳定。可惜,这一切为时已晚,在此过程中输出信号难免失真,同时也增大了电源纹波脉冲,使放大器的噪声增大。
直流变换器则不同,变换器的开关管始终以设定的脉宽工作,只要开关管有足够的开关电流,它能随时提供其额定功率以内的电压。从此点来说,直流变换器和变压器整流电源没有区别,而且直流变换器的内阻更低,对瞬间大电流的适应性更强。实际上变换器是不用稳压系统的开关电路,任何开关电源除去脉冲调制,取样误差放大部分实质即为直流变换器。
根据上述原理,上世纪末,欧洲开始在轿车音响上配置直流变换器,与汽车功放配套。1980年,德国生产的Monacor HPB150汽车功放,配备了12V与±25V直流变换器,输出最大电流可达10到15A,使功放有效输出功率可达2X40W,或BTL接法,使输出功率为150W。另一名为“Jensen”的汽车功放所配用的变换器,则可将12V电压变换成双电源±30V/15A的输出可以向四声道的放大器供电,输出 4*60W的有效功率其中“Monacor HPB150为最早的产品,其功放变换器采用分立元件组装成自激推挽式变换器,共采用13只三极管,电路较复杂,装调也不方便。此外,由于自激式振荡电路其工作频率随负载电流变化,脉冲干扰抑制也比较困难。
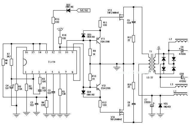
Jensen功率变换器,则采用传统开关电源它激式驱动器驱动四只MOS FET开关管组成的并联推挽电路,其功放变换器电路如附图所示。该汽车功放中利用MOS FET管作为开关管,可以提高电源变压器的工作效率,有利于抑制脉冲干扰,同时还可以减小电源变压器的体积。变换器的振荡器和控制系统全部集成在IC (TL494)内部。TL494原设计为它激式开关电源驱动控制器,内部除含有振荡器,脉宽调制器以外,还有基准电压稳压电路,死区时间控制电路和两组比较器组成的误差检测电路。TL494在该电路中构成它激式变换器,只利用了其振荡器和驱动电路,用作驱动开关管的脉冲信号源,因而与常规用法有所不用。在该电路中,TL494第5,6脚外接时间常数电路(C3,R5),振荡器产生80kHZ的脉冲信号,经TL494内部双稳态触发器控制,变成两路时序不同的驱动脉冲,驱动两组驱动放大器。TL494内部两组驱动级,由第9,10脚输出时序不同的正向脉冲。为了避免在两路脉冲交替处推挽开关管VT3,VT5 和VT2,VT4同时导通,TL494的第四脚外接R6,C2,R4设定死区时间。一组驱动脉冲使推挽电路一臂导通后,相隔一死区时间,才发出另一组驱动脉冲,使另一臂导通(第四脚电压越高,死区时间越长)。TL494第1,2脚为两组取样放大器的同相和反相输入端,可控制内部比较器组成的脉宽调制器设定的占空比。在该变换器中,TL494各脚功能及应用如下:
第1脚为第一组误差放大器的反相输入端。电路中以R2接地,使之为低电平。
第2脚为第一组误差放大器的同相输入端。由R7接入5V基准电压。当第2脚输出高电平时,误差放大器输出端(第3脚)输出恒定的低电平,该电平在 TL494内部控制比较器组成的PWM调制器,输出最大脉宽45%,其余5%作死区时间。另外,第2脚外接C4为软起动电容,开机瞬间C4充电使第2脚瞬间为低电平,误差放大器输出高电平,随着C4充电电压升高,第2脚电压升高,第3脚电压降低,使PWM比较器输出脉宽缓增大到额定脉宽,避免开机冲击电流损坏开关管。
第3脚为误差放大器输出端,外接R3,C1为避免误差放大器振荡而设。
第4脚为死区时间控制端,通过R6,R4从5V基准电压分压得到0.05V死区时间控制电压,使两组驱动脉冲之间有占脉宽5%的间隙。第4脚电平达到0.3V时,驱动脉冲被关断。
第5,6脚为振荡频率控制端,外接R5,C3设定振荡器产生约80KHZ的振荡脉冲,徽调R5可使振荡频率为100KHZ。C3,R5与振荡频率的关系为:f(kHZ)=1.2/R(kΩ)·C(μF)。
第7脚为公共地端。

- 刊登此文只为传递信息,并不表示赞同或者反对作者观点。
- 如果此内容给您造成了负面影响或者损失,本站不承担任何责任。
- 如果内容涉及版权问题,请及时与我们取得联系。

文章评论