微波防盗报警器
微波是指频率 f>300MHz的无线电波。根据微波多普勒效应原理(也就是雷达基本原理)制作成的防盗报警器,我们就叫它微波防盗报警器或者雷达式防盗报警器。这种微波防盗报警器无方向性及死区,可对360度的一个圆区域进行探测,很适合在机关、仓库、银行、商店、果园、鱼塘、家庭等需要保安防盗的场所安装使用。只要作案分子进人警戒范围(半径<=8m的圆区域),它便反复发出响亮的“抓贼呀一”喊声来,使盗贼闻声丧胆。为防止犯罪分子破坏报警器,它还具有断线报警和交直流电源自动转换供电功能。
电路原理
微彼防盗报警器由微波多普勒探头和主机两部分组成。微波多普勒探头的电路原理如图所示。微波三极管VT1在微调电容C1正反馈的作用下产生自激振荡,其振荡频率可通过电位器RP1、可调电容器C1进行调节,一般为1000MHz左右。由天线W将电磁波辐射到周围空间,产生一个立体的微波警戒场。当有人在该范围内活动时,根据电磁波的多普勒效应,人体的反射波就会通过天线使VT1 的自激振荡幅度和频率都发生变化,这会导致C3正端的电压发生波动。该波动信号经C3加到VT2的基极进行放大,放大后的信号从VT2的集电极取出,送到主机进行鉴别并触发报警。正常情况下,VT2送出的电压是稳定的(为 6V),当人体在微波场内走动时,这电压就会在+- l~5V的范围内变化,其变化频率与人体活动快慢有关,而幅度大小与人体离探头的距离成正比。


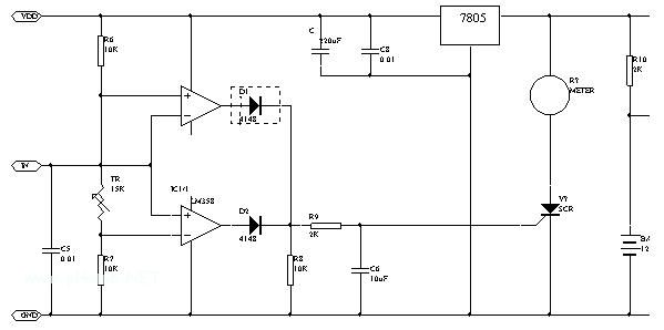
主机部分电路原理如图所示。由运算放大器A1、A2组成的窗口式电压比较器,对探头送来的信号电压进行比较鉴别。如果信号电压在两指定的比较电压中间,则A1A2的6脚均无电压输出。当信号电压高于A1的2脚电压或低于A2的3脚电压时,A1或A2输出高电压,经隔离二极管 VD1 或VD2、限流电阻 R9后,触发单向可控硅 VS导通,使语音报警喇叭HA通电发出“抓贼呀一”喊声来。另外,如果探头与主机之间的连线被自作聪明的盗贼找到并弄断,IN端电压会变为0V,A2即输出高电平,电路也会产生警报声。报警电路一旦被触发,HA就会发声不止,只有值班人员按动一下复位按钮SB,报警声才会被解除。
报警器的电源部分设计成交直流电自动切换供电,以保证电网停电或犯罪分子切断照明线路后报警器仍能够照常工作。平时,220V交流电经电源变压器T降压、二极管VD4~ VD7桥式整流和电容C9滤波后,输出约18V直流电压。该电压高于备用电池G的15V电压,故VD3及反偏截止,电池不供电;一旦交流电压消失,备用电池将通过VD3自动向电路供电。有交流电时,18V直流电压还通过R10给备用电池小电流(<=1mA)、长时间缓慢充电,使电池使用寿命大大延长。SA为备用电池电源开关。
元器件选择
A1、A2均用uA741或LM741、AD741、MC1741、CA741等型通用III型运算放大器,A3用78L12型(12V、100mA)塑封三端固定稳压集成电路。晶体管VTI用C3355、2026型微波三极管;VTZ用9()14或3DG8硅NPN低噪三极管,要求 b>150。VS用小型塑封单向可控硅,如 MCR100-l、BT169、2N6565型等。VD1、VD2用IN4148型硅开关二极管,VD3~VD7用IN4001型硅整流二极管。
天线W用一根直径15mm、长约150mm;的直漆包线或铁丝。高频扼流圈L用IGl3901。H型卧式固定电感器,亦可用0.5mm漆包线在5mm圆柱上绕5匝脱模而制成空心线圈。CI选用品质高的瓷介微调电容器,C2、C5和C8均用CTl型瓷介电容器、C3、C4、C6、C7和C9均用 CDll-25V型电解电容器。RPI用WH7-A型立式微调电位器,RP2采用 WSW型自锁式有机实芯微调电位器。RI~RIO全部用 RTX-1/8W M小型碳膜电阻器。
HA用LQ4688D型语音报警专用电喇叭。SB用小型自复位常闭按钮开关,也可用KWX型小微动开关(仅用常闭触点)来代替。SA用小型单刀单掷开关。T用市售220V/15V、5W优质成品电源变压器以确保长时问轻载运行不发热。F用带机装管座的BGX0.15A保险管。XP用普通交流电二极电源插头。G可用10节普通干电池串联后供电,也可用小型固体蓄电地。
制作与使用
焊接好的微波探头电路板和主机电路板分别装入体积合适的两个绝缘盒内。探头装好后,检查无误,就可接通12V电源进行调试。因一般业余制作者无高频测量仪器,所以专门介绍用500型万用表调试的方法。首先,测电源电压12V是否稳定。调RP1,同时用万用表测VT1发射极与基极对地电压,使发射极电压大于或等于基极电压,这表明VT1已自激振荡了。此时发射极电压在l~1.5V之间。再微调电容C1使VTl集电极电压高于 C3正端 1~2V。然后,将万用表拨在直流10V挡,接在OUT端。用手在天线边来回摆动,看万用表指针的摆动幅度是否达到+- 4~5V。如幅度太小,应再反复细调RP1和C1,必要时应适当增减天线W长度一试。最后,调整R4,使静态时OUT端电压为6V。
主机一般只要元器件无损,安装正确,不需调试就能工作。 实际使用时,将微波探头安装在需要警戒的地方,如所保护物体上面、现场中央或室内天花板上等,注意探测天线应与地面保持垂直。因微波探头可以探测到近距离的隔墙物体运动,故在特殊情况下,可以安装成隔墙壁监控防盗形式。在室内安放探头时,还要避开吊扇。空调排气口和窗帘等,以免外部气流使扇叶转动。窗帘飘动或使用空调时出现误报警。主机则放置在值班室,其报警喇叭还可用导线引出主机盒,悬挂在传声良好的高处。由于主机的输人阻抗很高,为防止外界杂波干扰,微波探头与主机之间的连线要选用双芯屏蔽线,而不宜用普通导线连接。
本文出自家电维修网: http://www.bjjdwx.com/wz/2008-12-01/1010.html欢迎转载,转载请保留链接。- 刊登此文只为传递信息,并不表示赞同或者反对作者观点。
- 如果此内容给您造成了负面影响或者损失,本站不承担任何责任。
- 如果内容涉及版权问题,请及时与我们取得联系。

文章评论