一款D类低音功放的自制
在现在的音响系统中,低频成分越来越多,烧友们都特别注意追求感人肺腑的低音效果,且分频点越取越低,这样的音响系统有如下缺点:
音箱的分频电感重达千克,成本高且分布参数大,要影响音质的提升。
功放的动态范围有限,大功率的低频影响了高音的重放。尤其是甲类功放,高音变小且沙哑。
功放发热严重,需大面积的散热器,要增加成本和耗电。
基于以上考虑,为了发挥已有的甲类功放的高音质,同时享受震撼的低音效果,笔者设计了这款D类低音功放。我们知道,D类放大器的效率很高,且频率越低失真越小,人耳对低频又不敏感,因而用D类。这款功放功率峰值可达350W,几乎可以不用散热器,用原来的书架式音箱再加一个无源低音炮,即可构成完整的音响系统。
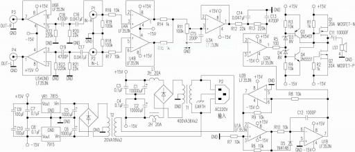
原理见图,声音信号从P1、P2引入,经过缓冲隔离和有源高通滤波,通过P3
- 刊登此文只为传递信息,并不表示赞同或者反对作者观点。
- 如果此内容给您造成了负面影响或者损失,本站不承担任何责任。
- 如果内容涉及版权问题,请及时与我们取得联系。
上一篇:剃须刀充电器电路
下一篇:自制太阳能手机充电器

文章评论