台灯柔变电路
本文介绍的电路可以使台灯完成由灭到亮或由亮到灭的过渡过程,给人一种自然、柔和、亲切的全新视觉享受,同时,它还有亮度无级可调的特点,并且因其工作方式的特性而明显延长了负载的使用寿命。
电路原理
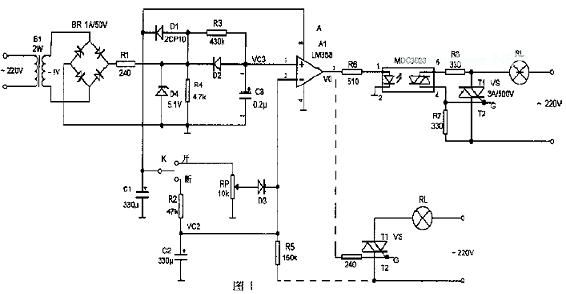
电路如图1所示,它是通过运算放大器A1去控制双向晶闸管VS的导通角,以达到改变负载电压的目的。从变压器B1次级绕组引入的交流电压经桥式整流块BR 整流、稳压管D4 削波后,对R3、C3组成的充电电路进行充电,使C3电压逐步升高;而在脉冲直流电压为零时刻,C3
又通过D2及R4从峰点电压快速放电至零,这样,在C3上便形成锯齿波电压。D2是C3的过零泄放二极管,因此,在每个周期里C3均是在过零点以后开始从零伏起重新充电,它保证了后续电路再触发的晶闸管有相等的导通延迟角。
运算放大器A1实际构成一个脉冲宽度调制器,它的同相输入端V+即接入以上C3的锯齿波电压VC3,如果在反相输入端V-加上一个比较电压的话,依比较器工作特性可知,当V+ >V-时,运放输出电压V0(即图1中晶闸管VS的触发电压)就为高电平“1”,能触发VS开通;当V+ <V-时,V0就为低电平“0”,VS关断。A1的输入输出波形如图2(a)所示。设V-=V-a,VS 的导通延迟角为a1;当V-变为V-b时,其输出波形见图2(b),VS的导通延迟角变为a2。V-a、V-b都是电压比较器A1的反相输入端电压V-,也即电容C2上的电压VC2,而VC2的变化趋势是受开关K控制的。
当开关K打在“断”位置时,C2由电源经R2充电(时间常数可达数十秒),使V-电压逐渐升高,从而导致运放输出端V0触发的VS延迟触发角随之不断扩大,直至180(o 即导通角相应减小,直至为0)。当开关K打在“开”位置时,C2失去充电电源,通过R5放电(时间常数可达数十秒),V-电压又逐渐回落,同样,再经V0触发的VS延迟触发角随之同步减小(即导通角相应增大)。改变电位器RP滑动端的位置,可以箝位C2的电压下降电平或提高C2充电电平值,使比较电压V- 在0~+5V 间变化,VS 的导通延迟角便可在0~1800间变化,从而便于手动调控灯泡负载的亮度。
电路调整
锯齿波充电电路中R3、C3的取值,只要线性度不要过于陡峭或低缓即可。如本例中C3=0.2μF,R3=430kΩ,锯齿波峰值电压约为2.5V,锯齿波线性度约为300。实验中可先确定C3数值,之后改变R3可使峰值电压加大或减小。VC2(即V-)在充电到高电平时,以刚好大于的VC3峰值电压(即V+)为宜,这样,每当开关K打在“开”位置时,VC2即从该点电压下降,电压比较器A1输出端V0在由“0”转为“1”时,就不会等待较长时间,使VS及时进入开通状态。
VC2 的电压基本由R2、R5分压决定,因锯齿波峰值电压约为2.5V,图中R2取值47kΩ,R5取150kΩ。R2、R5的取值同时考虑到了R2是C2的充电电阻,它决定着C2的充电时间,即电灯的关闭时间长短;R5是C2的放电电阻,它决定着C2的放电时间,即电灯的开启时间长短。以图示元件参数,台灯从灭到亮约40s左右,由亮到灭约30s左右。其余元件可参照图1中具体标注选择使用。电路进行调试时,最好用光耦合
双向晶闸管触发器将控制电路与负载主电路隔离开来,这样最为安全可靠,可以放心调试。调试成功以后,如为简化不妨也可以改为如图1中虚线接法,但应注意此时两部分电路之间有电联系,不能再用手去触及控制电路部分,以免被市电误击。
本电路适用于调光、调速及其它需要缓变的场合。
- 刊登此文只为传递信息,并不表示赞同或者反对作者观点。
- 如果此内容给您造成了负面影响或者损失,本站不承担任何责任。
- 如果内容涉及版权问题,请及时与我们取得联系。

文章评论