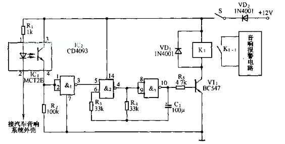
汽车音响系统防盗电路
该低电平加在与非门2的输入端⑤脚,控制由与非门2、与非门3组成的低频振荡器停振,从而使整个电路处于警戒守候状态。当盗贼将音响连接线割断时,由于光电耦合器以内部发光二极管的负极接线此时也被割断,使IC1的②脚悬空,内部发光二极管立即停止工作,IC1④脚输出低电平,与非门1输出高电平,由与非门2、3组成的低频振荡器起振,其输出的振荡信号控制VT1和继电器K1间歇工作:K1的常开触点K1-1也时闭时合,控制着音响报警装置发出报警声,响亮的报警声将会引起人们的注意。

- 刊登此文只为传递信息,并不表示赞同或者反对作者观点。
- 如果此内容给您造成了负面影响或者损失,本站不承担任何责任。
- 如果内容涉及版权问题,请及时与我们取得联系。
上一篇:环形变压器的一些优势
下一篇:单端纯甲类功放制作

文章评论