家电维修网

 找回密码
 注册
查看: 419|回复: 4

PFC电路与逆变器原理

[复制链接]

小编

回帖
121
主题
1366
积分
42207
在线时间
0 小时
注册时间
2005-3-5
最后登录
2026-4-18
发表于 2026-3-28 15:16 | 显示全部楼层 |阅读模式

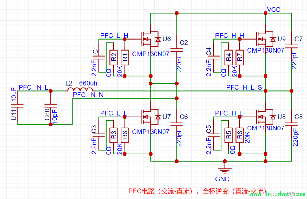
一、PFC电路


596f4b1122582a7b2de241d03a31067f.png

👆查看更多目录👆

1.实际的mos管存在寄生电容和寄生电感,会对驱动波形造成影响,比如会把方波滤平

①实际mos管的原理图


d344995dde270aa3f50b14e1c3738949.png

(1)该mos管为N沟道增强型,耗尽层连起来就是耗尽型,导通条件:VGS(耐压一般是±20V)>VT(VT是导通电压)(2-3V)

(2)L6和C63会发生谐振,C62是米勒电容,若mos管3V导通,也就是给C63充电,充到3Vmos管导通(电容没充满电时相当于短路)。mos管导通,30V拉低到0V,A点也变为0V,B点还是3V,C62是米勒电容,电压开始给C62充电,C62充满电后再从C63走,就会有米勒平台(LC谐振)。电感可以影响米勒平台(T=2π根号下LC;f=1/2π根号下LC)

VGS开始降,一直降到3V以下,mos管关断,A点是30V,B点电压<3V,C62会给C61放电,从而会发生振荡。


dea927fc788f93084dc3529541ae05e6.png
577c4d60dbf7d4a9805367639a1fbf4e.png

(3)容性负载:当输入电压为峰值时,电容要维持它两边电压不变,A点电压也达到峰值,B点的电压会变小,这时电容上的电流就会往电压源上反灌,反向电流逐渐增大;当电压为0时,改变斜率更大,AB两点的压差更大,电流就到达负的峰值;当B点电压为负,A点电压为0,反向电流逐渐变小。

感性负载:电压从峰值减为0时,在给电感充电,斜率越来越大,说明电流达到正的峰值;电压从0增大到反向最大,电感在放电,电流逐渐减小;电感电压从反向最大逐渐减小到0,电流从0逐渐增大到负的峰值,此时电感充电

(4)mos管导通,然后突然关断掉,有两个寄生电感,电感的电流不能突变,本来是导通的,VDS等于0,电感的电流本来在往下流,突然关断电感会产生一个尖峰电压(U=Ldi/dt),电感的感量(L)不变,U就增大,有了C61(C2、C6、C7、C8)可以把这个电压尖峰吸收掉

2.有工频干扰可能会让mos管误导通,前面要加一个下拉电阻(R1、R6、R7、R8)

3.逆变器原理

①U6导通,U9和U8轮流导通,先让U8导通,该过程给电感储能,电流方向向左,然后让U9导通,电感电流方向不变,电感在续流,电感两端的电压相等,但为了保持自身的电流不变,还是会向左流,但会减小。即在储能的时候电流上升,续流的时候电流下降。让储能时间变长,续流时间变短,持续储能和续流,电流逐渐上升,负载R不变,所以电压也逐渐变大;储能时间变短,续流时间边长,电压下降,得到了半个正弦波。


20da43d468dafd7c48340dabb1d4b53c.png

②方向不变的原因

(1)以电容为例


d8f15b5ecaa69a9bf6cc1fd9a95fb593.png

(2)以电感为例


5d6daf04a11f7858b0ee1b73259a1860.png

③U7导通,U9打开,给电感储能,电感电流方向向右,U8导通,电感电流方向不变,开始续流,同样改变占空比大小,得到另一个半个正弦波。


3ad76ffa5ebfdceb84c643c6ea281370.png


初级研究师

Rank: 15Rank: 15Rank: 15Rank: 15Rank: 15

回帖
945
主题
9
积分
27743
在线时间
71 小时
注册时间
2019-3-31
最后登录
2026-4-18
发表于 2026-3-28 21:51 | 显示全部楼层
感谢分享,辛苦了。
回复 支持 反对

使用道具 举报

初级研究师

Rank: 15Rank: 15Rank: 15Rank: 15Rank: 15

回帖
94
主题
0
积分
27852
在线时间
67 小时
注册时间
2016-3-16
最后登录
2026-4-18
发表于 2026-3-29 06:53 | 显示全部楼层
不错的零食,赞一个!
回复 支持 反对

使用道具 举报

中级维修师

Rank: 5Rank: 5

回帖
158
主题
0
积分
229
在线时间
267 小时
注册时间
2014-9-17
最后登录
2026-4-18
发表于 2026-3-31 11:32 | 显示全部楼层
感谢分享,辛苦了!!!
回复 支持 反对

使用道具 举报

中级维修师

Rank: 5Rank: 5

回帖
42
主题
4
积分
353
在线时间
0 小时
注册时间
2026-2-23
最后登录
2026-4-18
QQ
发表于 2026-4-1 20:31 | 显示全部楼层
感谢分享,
回复 支持 反对

使用道具 举报

您需要登录后才可以回帖 登录 | 注册

本版积分规则

QQ|门户地图|网站地图|家电维修|手机版|家电维修技术论坛 ( 蜀ICP备14030498号-16 川公网安备51102502000162号 )

GMT+8, 2026-4-18 21:40

Powered by Discuz! X3.4

© 2001-2023 Discuz! Team.

快速回复 返回顶部 返回列表