家电维修网

 找回密码
 注册
查看: 276|回复: 0

TL431与LM7805稳压芯片电路详解及应用

[复制链接]

小编

回帖
119
主题
1297
积分
40795
在线时间
0 小时
注册时间
2005-3-5
最后登录
2026-3-10
发表于 2026-2-28 09:53 | 显示全部楼层 |阅读模式
介绍了TL431和LM7805两种稳压芯片的工作原理和电路设计,包括电容滤波的重要性,以及如何通过调整外部电阻实现可调稳压。TL431作为并联稳压源,能动态释放电流以维持稳定电压,而LM7805则提供固定电压输出。实验电路展示了两种芯片在不同电压条件下的响应。

b3e92a691be5ea56cc6d8685df234045.png
在这个电路中,使用了多个电容进行滤波
C1可以滤除高频信号
C3可以滤除低频信号

(这里在第一次搭电路的时候使用了9v 50Hz的低频交流信号,只使用了C1小电容,无法更好的滤波,导致电压表一直在4.98v位置反复横跳)

使用多个电容,是因为在实际的应用当中,会出现无法清楚所接信号是高频,或者低频,
C2和C4则可以防止由于元件内部或者电路带来的干扰是的信号不稳,
这样可以稳定的输出5v直流电压

TL431

可控精密稳压源

概述图:


da6477eb0ed018f2b8fc9b1a3285e867.png TL431常用电路符号
2c7e19b1d2f8a969fa7efe409a4a41aa.png
  • **阴极K **通常串联一个限流电阻连接电源的正极
  • **阳极A **通常直接连接电源负极
  • R为431的参考极,可以理解为TL431的控制极,通过参考极和外部电阻的设置就可以方便的实现2.5-36伏可调的稳压值,TL341是一种并联稳压的集成电路通过稳压电路动态释放电流来达到稳压的目的,当输出电压高于目标电压值时并联的稳压电路就导通,释放电流拉低输出电压
  • 当输出电压等于目标电压值时并联的稳压电路变为截止状态,保持输出电压,
内部电路

TL431的内部等效结构电路

这里的阴阳极是指Tl31的阴极K和阳极A


363f3698d5f0d9bd79adb740fbdd1856.png
如图,运放的反相端连接的是2.5v的参考电压源,运放的同相端,是431的参考极R
阴极连接电源正极,阳极连接电源负极

  • 参考极电压小于2.5v

af592de17444af92d8a9b85d751b517d.png

当运放的同相端也就是431的参考极R的电压小于2.5v,运放的同相端电压小于运放的反向端电压,运放输出低电平三极管基极无电流,三极管集电极和发射极截止,二极管也是反相截止的,这是431的阴极和阳极截止,431不起作用,输出的电压等于电源输入电压

  • 参考电压高于2.5v

当运放的同相端也就是431的参 考极R的电压大于2.5v,运放的同相端电压大于运放的反向端电压,运放输出高电平,三级管基极高电平,三极管集电极和发射极导通,431的阴极和阳极导通,相当于短路,所以要在阴极K和电源正极之间接上限流电阻,否则有可能烧毁431


9209e97c28776690e338ab77fb7a594a.png 实验电路


等效电路
  • 当参考极的电压小于2.5v,431是截止的,发光二极管不会亮


a958829f7a611c3508d1c5a2c50955c5.png
a0f0b64fc37ef8355206506008a94bba.png

上图仿真采用了2.4v的参考电压

  • 当参考极 的电压大于2.5v,与阴极和阳极串联的发光二极管就会被点亮,这时431的阴极和阳极导通,也拉低了两端的电压

  • 8b6fd2552a51a92925bf4012a35feee6.png

dd034e6f54b8eec892ce939d9fe39a86.png

上图采用了2.6v参考 电压,同时也可以明显看到TL431两端的电压被拉低

以上为验证电431内部等效电路结构,无法呈现稳压功能输出的电压由431内部的阴极和阳极的内阻和电流决定

稳压电路

431只有拉低电压的能力,没有升压的能力,所以电源输入(Vcc)的电压要≥2.5v


49d31e97a89f2d51be59e99ef234a89b.png 原理:

大家注意K点的电压,这里我们用的Vcc是10v,K点的电压是大于2.5v的,那么当K点电压大于2.5v,参考极R的电压大于2.5v,阴极K和阳极A会导通,从而迅速拉低K点的电压,而当K点电压低于2.5v的时候,阴极K和阳极A则截止,K点电压又会升高,这样循环往复,K点的电压就被动态稳定在了2.5v(图上是2.49)

可调稳压电路


8b31ae4d2d15007b1e64825bd4885a9a.png
bf2cf8f9b2250232a47891a49106f047.png


2b525d17bee24814ee0e53c048317b30.png 原理:

我们暂且用这个图来展示

11d1318bb7bffe7fc8c4f6e97bab0b09.png
需要注意的是,Vin需要足够大,至少要保证参考极电压大于2.5v,这样根据前边的推导,当参考极电压大于2.5v三极管导通,迅速拉低阴极K的电压,致参考极电压低于2.5v,三极管截止,所以参考极电压R的电压稳定在2.5v,而参考极R来连接的是运放的同相输入端,由于虚断,参考极无电流,所以由I1 = I2,由上图的公式推导得出Vout的输出公式


718ba229d23b3e6062cd5cec870e6dc7.png

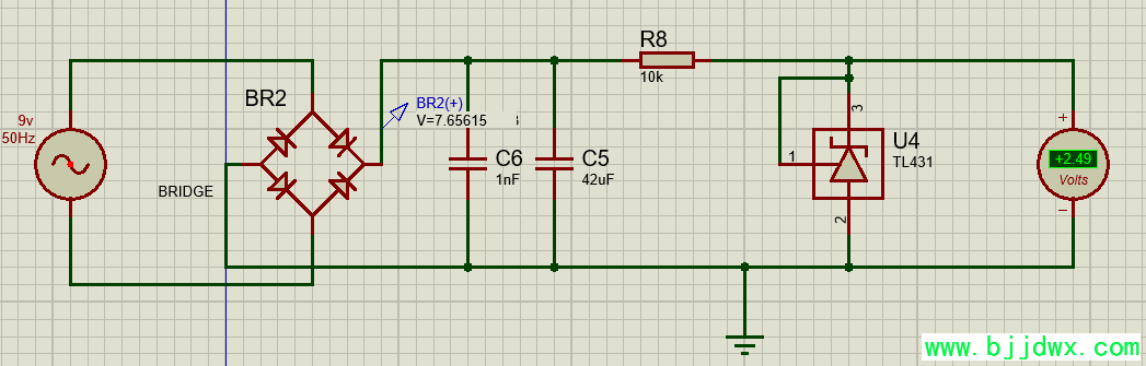
最后附上一张TL431的稳压电路图,可类比前边的LM7805

19e7ff174dececf5b1cdbc084bb16a34.png



[color=rgba(0, 0, 0, 0.9)]免责声明:本文仅供学习参考,本号对所有原创、转载文章的陈述与观点均保持中立,推送文章仅供读者学习和交流。文章、图片等版权归原作者享有,如有侵权,联系(微信haizililiang)删除。

ddaf7a1694db30abd10e0b1cff91d3cf.png 👆进大家庭⭕圈探讨回复: 交流
这里有深入浅出的电路知识讲解,从基础原理到复杂电路分析,还有趣味十足的电路实验分享,助你紧跟电子硬件领域发展步伐,轻松学电路,就来[color=#576B95 !important][url=]#电路一点通[/url](7万+粉丝)。
分享💬点赞👍在看❤

您需要登录后才可以回帖 登录 | 注册

本版积分规则

QQ|门户地图|网站地图|家电维修|手机版|家电维修技术论坛 ( 蜀ICP备14030498号-16 川公网安备51102502000162号 )

GMT+8, 2026-3-11 05:43

Powered by Discuz! X3.4

© 2001-2023 Discuz! Team.

快速回复 返回顶部 返回列表