家电维修网

 找回密码
 注册
查看: 1105|回复: 12

开关电源炸管故障维修经验分享

[复制链接]

小编

回帖
118
主题
1269
积分
40201
在线时间
0 小时
注册时间
2005-3-5
最后登录
2026-2-16
发表于 2025-8-13 15:41 | 显示全部楼层 |阅读模式

下面就我维修相关故障总结的方法分享给家人们,不完善的地方共同探讨进步。
首先分析一下炸管后会引起哪些元件损坏,炸管就是栅极、漏极、源极间相互短路,就会引起310V的高压按照图中箭头所示向下流通,经过的元件都得进行检查。

8a98c7fb62ad7da8ba732a16e4f91d9c.jpg
源极电流检测电阻一旦断路,高压就会经R10到3842电源管理芯片3脚,建议电流检测电阻断路电源管理芯片一并更换。高压经栅极驱动电阻到芯片驱动6脚,所以驱动电阻及二极管、3842都得检查。开关管击穿短路会导致瞬间大电流,电源保险丝一定会熔断,整流桥也会承受大电流冲击,整流桥要检查4个二极管是否有短路和断路的。另外对尖峰吸收电路也要检查,虽然尖峰吸收电路故障率很低,但万一有故障会导致尖峰电压击穿开关管。
更换完坏元件后做如下检测:

65232454276c5d6929848abd2bff7405.jpg
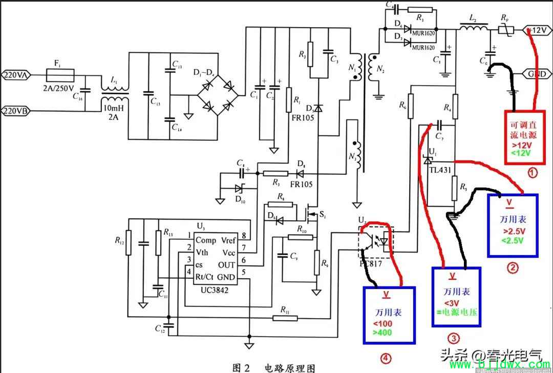
如上图所示,第一步用可调直流电源略大于电源输出电压,图中略大于12V,正负极分别按图示接好。第二步用万用表直流电压档测量测量TL431 R脚对地电压,此时应大于2.5V。第三步测量TL431 阴极对地电压,此时TL431应该导通,电压应该小于3V。第四步用欧姆档测量PC817光耦的3、4脚电阻,此时光耦处于导通状态,阻值应该小于100欧姆。接下来按一、二、三、四的步骤再来一遍,数值如图中绿色所示,把可调电源的电压降低,图中是低于12V。TL431 R脚电压低于2.5V,也就是431截止了,测量431阴极对地电压应该等于电源电压。此时光耦3、4脚应该截止,电阻应该无穷大,但是由于是在路测量,3、4脚间并接着其他元件,会影响到测量,但表显阻值应该在400欧姆以上,就说明光耦是正常的。
上面的检查是电源的稳压与光耦反馈都是正常的。接下来我们就按下图操作。

4aae2cb3969c0ad7fcafc314f3d8c0be.jpg
用可调直流电源为电源管理芯片供电,根据芯片工作电压设定,正极接到芯片供电引脚滤波电容的正极,负极接热地(按照图中第五步接线),为芯片提供工作电压。第六步按图中所示用示波器测量驱动引脚输出的波形是否正常,如果是正常的方波,说明电源管理芯片正常工作。如果波形不正常,更换3842,检查外围电阻电容。对于初学者没有示波器,可以用万用表检测各脚电压与典型电路电压值进行比对,这就需要维修人员注重对日常维修数据的收集和整理了。
经过以上的检查和检测都正常后就可以通电试机了,根据我的经验基本上电源可以正常工作了。这是我维修的经验的总结,也有不完善或不对的地方,希望高手指正。.

初级研究师

Rank: 15Rank: 15Rank: 15Rank: 15Rank: 15

回帖
9
主题
0
积分
13681
在线时间
0 小时
注册时间
2024-3-11
最后登录
2026-2-18
发表于 2025-8-15 09:12 | 显示全部楼层
谢谢分亨,学习了,楼主辛苦了
回复 支持 反对

使用道具 举报

高级会员

Rank: 3Rank: 3

回帖
12
主题
1
积分
66
在线时间
9 小时
注册时间
2014-8-16
最后登录
2025-9-1
发表于 2025-8-17 09:59 | 显示全部楼层
楼主的方法不错
回复 支持 反对

使用道具 举报

初级讲师

Rank: 12Rank: 12Rank: 12

回帖
51
主题
0
积分
4280
在线时间
0 小时
注册时间
2024-2-27
最后登录
2026-1-29
发表于 2025-9-19 08:17 | 显示全部楼层
谢谢分亨!!!
回复 支持 反对

使用道具 举报

初级研究师

Rank: 15Rank: 15Rank: 15Rank: 15Rank: 15

回帖
137
主题
0
积分
15232
在线时间
56 小时
注册时间
2016-7-2
最后登录
2026-2-17
发表于 2025-9-26 17:29 | 显示全部楼层
支持分享维修经验。
回复 支持 反对

使用道具 举报

中级讲师

Rank: 13Rank: 13Rank: 13Rank: 13

回帖
378
主题
1
积分
4893
在线时间
0 小时
注册时间
2025-3-12
最后登录
2026-1-29
发表于 2025-10-2 00:17 | 显示全部楼层
谢谢分亨!!!
回复 支持 反对

使用道具 举报

高级工程师

Rank: 11Rank: 11Rank: 11Rank: 11

回帖
71
主题
1
积分
2743
在线时间
7 小时
注册时间
2014-3-21
最后登录
2026-2-18
发表于 2025-11-11 08:57 | 显示全部楼层
谢谢分享。。。
回复 支持 反对

使用道具 举报

初级研究师

Rank: 15Rank: 15Rank: 15Rank: 15Rank: 15

回帖
72
主题
0
积分
27000
在线时间
67 小时
注册时间
2016-3-16
最后登录
2026-2-18
发表于 2025-12-9 07:43 | 显示全部楼层
这个方法实用新颖!赞一个!
回复 支持 反对

使用道具 举报

初级研究师

Rank: 15Rank: 15Rank: 15Rank: 15Rank: 15

回帖
91
主题
0
积分
21763
在线时间
54 小时
注册时间
2018-12-15
最后登录
2026-2-18
发表于 2025-12-9 09:09 | 显示全部楼层
感谢分享,你辛苦了
回复 支持 反对

使用道具 举报

初级研究师

Rank: 15Rank: 15Rank: 15Rank: 15Rank: 15

回帖
349
主题
1
积分
31518
在线时间
2 小时
注册时间
2014-5-8
最后登录
2026-2-18
发表于 2025-12-9 20:52 | 显示全部楼层
确实是宝贵经验,值得电子爱好者们学习。从分析可以看出,在主电路铜箔允许的情况下,增大电流取样电阻的功率,使其推迟损坏,会减少3842损坏的概率。
回复 支持 反对

使用道具 举报

高级会员

Rank: 3Rank: 3

回帖
25
主题
0
积分
58
在线时间
0 小时
注册时间
2015-5-25
最后登录
2026-2-13
发表于 2026-1-5 15:49 | 显示全部楼层
感谢分享
回复 支持 反对

使用道具 举报

初级研究师

Rank: 15Rank: 15Rank: 15Rank: 15Rank: 15

回帖
137
主题
0
积分
15232
在线时间
56 小时
注册时间
2016-7-2
最后登录
2026-2-17
发表于 2026-1-8 20:41 | 显示全部楼层
过程详细,谢谢分享。
回复 支持 反对

使用道具 举报

初级工程师

Rank: 10Rank: 10Rank: 10

回帖
104
主题
2
积分
1733
在线时间
110 小时
注册时间
2010-1-28
最后登录
2026-2-18
发表于 2026-1-28 10:29 | 显示全部楼层
谢谢楼主的分享!  
回复 支持 反对

使用道具 举报

您需要登录后才可以回帖 登录 | 注册

本版积分规则

QQ|门户地图|网站地图|家电维修|手机版|家电维修技术论坛 ( 蜀ICP备14030498号-16 川公网安备51102502000162号 )

GMT+8, 2026-2-18 23:26

Powered by Discuz! X3.4

© 2001-2023 Discuz! Team.

快速回复 返回顶部 返回列表