初级技师
  
金币295 分
威望437 点
UID514644
好友31
记录0
回帖92
主题52
积分814
阅读权限40
注册时间2016-1-5
最后登录2026-2-23
在线时间330 小时
初级技师
  
- 回帖
- 92
- 主题
- 52
- 积分
- 814
- 在线时间
- 330 小时
- 注册时间
- 2016-1-5
- 最后登录
- 2026-2-23
|
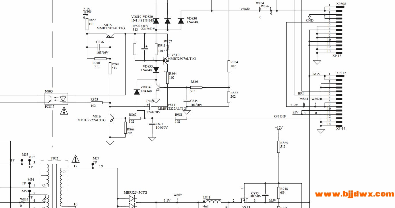
海信TLM55V88GP液晶电视红灯亮不开机,主板RSAG7.820.1680、ROH,电源RSAG7.820.1357。测电源板各电压,S5V电压为5.25V,ON/OFF电源为2.0V,其他输出电压为0V。用1KΩ电阻将ON/OFF端与S5V端相连,有时能开机(电源板未与主板脱离),连电阻不能开机时用镊子短路一下电源板上V816的c、e极,就能开机。测电源板上各电压均正常,ON/OFF端也变为2.75V,按待机键ON/OFF2.75V电源不变,只是屏暗一下又亮。按其他键字符显示正常。交流关机再开又灯亮不开机。想重写数据,此有4、5个储存块,又不知是哪个。有修过此故障的师傅给指点一下,谢谢了。
|
|